Cardiovascular Research Institute, Yokohama City University Graduate School of Medicine, Yokohama, Kanagawa, Japan.
Department of Oral and Maxillofacial Surgery, Yokohama City University Graduate School of Medicine, Yokohama, Japan.
Commun Biol. 2024 May 14;7(1):567. doi: 10.1038/s42003-024-06231-4.
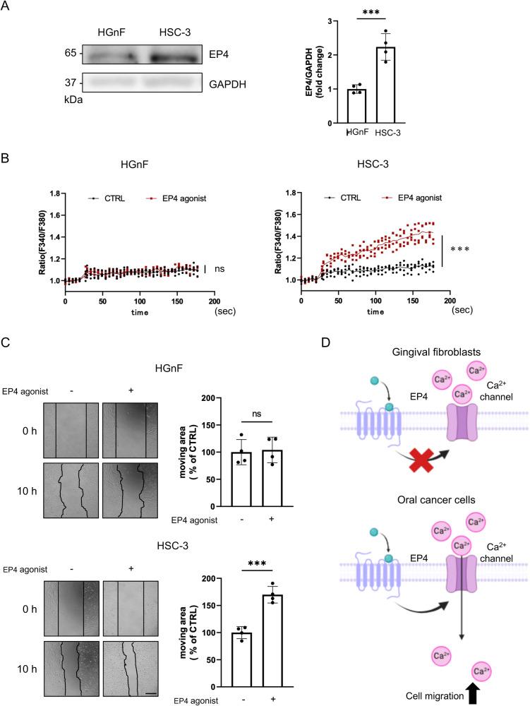
Lymph node metastasis, primarily caused by the migration of oral squamous cell carcinoma (OSCC) cells, stands as a crucial prognostic marker. We have previously demonstrated that EP4, a subtype of the prostaglandin E2 (PGE2) receptor, orchestrates OSCC cell migration via Ca signaling. The exact mechanisms by which EP4 influences cell migration through Ca signaling, however, is unclear. Our study aims to clarify how EP4 controls OSCC cell migration through this pathway. We find that activating EP4 with an agonist (ONO-AE1-473) increased intracellular Ca levels and the migration of human oral cancer cells (HSC-3), but not human gingival fibroblasts (HGnF). Further RNA sequencing linked EP4 to calmodulin-like protein 6 (CALML6), whose role remains undefined in OSCC. Through protein-protein interaction network analysis, a strong connection is identified between CALML6 and calcium/calmodulin-dependent protein kinase kinase 2 (CaMKK2), with EP4 activation also boosting mitochondrial function. Overexpressing EP4 in HSC-3 cells increases experimental lung metastasis in mice, whereas inhibiting CaMKK2 with STO-609 markedly lowers these metastases. This positions CaMKK2 as a potential new target for treating OSCC metastasis. Our findings highlight CALML6 as a pivotal regulator in EP4-driven mitochondrial respiration, affecting cell migration and metastasis via the CaMKK2 pathway.
淋巴结转移主要是由口腔鳞状细胞癌 (OSCC) 细胞的迁移引起的,是一个重要的预后标志物。我们之前已经证明,前列腺素 E2 (PGE2) 受体的亚型 EP4 通过 Ca 信号来协调 OSCC 细胞的迁移。然而,EP4 通过 Ca 信号影响细胞迁移的确切机制尚不清楚。我们的研究旨在阐明 EP4 如何通过该途径控制 OSCC 细胞的迁移。我们发现,用激动剂 (ONO-AE1-473) 激活 EP4 会增加细胞内 Ca 水平和人口腔癌细胞 (HSC-3) 的迁移,但不会增加人牙龈成纤维细胞 (HGnF) 的迁移。进一步的 RNA 测序将 EP4 与钙调蛋白样蛋白 6 (CALML6) 联系起来,CALML6 在 OSCC 中的作用尚不清楚。通过蛋白质-蛋白质相互作用网络分析,发现 CALML6 与钙/钙调蛋白依赖性蛋白激酶激酶 2 (CaMKK2) 之间存在很强的联系,EP4 的激活也增强了线粒体功能。在 HSC-3 细胞中过表达 EP4 会增加小鼠实验性肺转移,而用 STO-609 抑制 CaMKK2 则显著降低了这些转移。这表明 CaMKK2 是治疗 OSCC 转移的一个潜在新靶点。我们的研究结果强调了 CALML6 作为 EP4 驱动的线粒体呼吸的关键调节因子,通过 CaMKK2 途径影响细胞迁移和转移。