Suppr超能文献

长期的人为干扰介导了植物多样性对热带森林节肢动物的自下而上的影响。

Chronic anthropogenic disturbance mediates the bottom-up influence of plant diversity on arthropods in tropical forests.

作者信息

Gaoue Orou G, Bassoki Hermann, Dassou Anicet G

机构信息

Department of Ecology and Evolutionary Biology University of Tennessee Knoxville Tennessee USA.

Faculty of Agronomy University of Parakou Parakou Benin.

出版信息

Ecol Evol. 2024 May 13;14(5):e11055. doi: 10.1002/ece3.11055. eCollection 2024 May.

Abstract

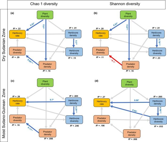
Understanding how primary productivity and diversity affect secondary productivity is an important debate in ecology with implications for biodiversity conservation. Particularly, how plant diversity influences arthropod diversity contributes to our understanding of trophic cascades and species coexistence. Previous studies show a positive correlation between plant and arthropod diversity. The theory of associational resistance suggests that plant herbivory rate will decrease with increasing plant diversity indicating feedbacks between primary diversity, productivity, and secondary productivity rates. However, our understanding of how these relations are mediated by anthropogenic disturbance is still limited. We surveyed 10 forest sites, half of which are disturbed by fire, logging, and tree pruning, distributed in two climatic zones in Benin, West Africa. We established 100 transects to record plant species and sampled arthropods using pitfall traps, ceramic plates with bait, and sweeping nets. We developed a structural equation model to test the mediating effect of chronic anthropogenic disturbance on plant diversity and how it influences arthropod diversity and abundance. Arthropod diversity increased but arthropod abundance decreased with increasing intensity of disturbance. We found no significant bottom-up influence of the plant diversity on arthropod diversity but a significant plant diversity-arthropod abundance relationship. Some arthropod guilds were significantly affected by plant diversity. Finally, herbivory rates were positively associated with arthropod diversity. . Our results highlight how chronic anthropogenic disturbance can mediate the functional links between trophic levels in terms of diversity and productivity. Our study demonstrated a decoupled response of arthropod diversity and abundance to disturbance. The direct positive influence of plant diversity on herbivory rates we found in our study provides counter-support for the theory of associational resistance.

摘要

了解初级生产力和多样性如何影响次级生产力是生态学中一个重要的争论点,对生物多样性保护具有重要意义。特别是,植物多样性如何影响节肢动物多样性有助于我们理解营养级联和物种共存。先前的研究表明植物和节肢动物多样性之间存在正相关关系。关联抗性理论表明,随着植物多样性的增加,植物食草率将降低,这表明初级多样性、生产力和次级生产力率之间存在反馈。然而,我们对这些关系如何由人为干扰介导的理解仍然有限。我们调查了10个森林地点,其中一半受到火灾、伐木和树木修剪的干扰,分布在西非贝宁的两个气候区。我们建立了100个样带以记录植物物种,并使用陷阱、带诱饵的陶瓷盘和扫网对节肢动物进行采样。我们开发了一个结构方程模型来测试长期人为干扰对植物多样性的中介作用,以及它如何影响节肢动物的多样性和丰度。随着干扰强度的增加,节肢动物多样性增加,但节肢动物丰度降低。我们发现植物多样性对节肢动物多样性没有显著的自下而上的影响,但植物多样性与节肢动物丰度之间存在显著关系。一些节肢动物类群受到植物多样性的显著影响。最后,食草率与节肢动物多样性呈正相关。我们的研究结果突出了长期人为干扰如何在多样性和生产力方面介导营养级之间的功能联系。我们的研究表明节肢动物多样性和丰度对干扰的反应是解耦的。我们在研究中发现的植物多样性对食草率的直接积极影响为关联抗性理论提供了反证。

https://cdn.ncbi.nlm.nih.gov/pmc/blobs/a79d/11091484/301b236dadbf/ECE3-14-e11055-g002.jpg

文献检索

告别复杂PubMed语法,用中文像聊天一样搜索,搜遍4000万医学文献。AI智能推荐,让科研检索更轻松。

立即免费搜索

文件翻译

保留排版,准确专业,支持PDF/Word/PPT等文件格式,支持 12+语言互译。

免费翻译文档

深度研究

AI帮你快速写综述,25分钟生成高质量综述,智能提取关键信息,辅助科研写作。

立即免费体验