Suppr超能文献

A-MYB 取代 B-MYB 激活细胞周期基因并刺激增殖。

A-MYB substitutes for B-MYB in activating cell cycle genes and in stimulating proliferation.

机构信息

Molecular Oncology, Medical School, University of Leipzig, Semmelweisstr. 14, 04103 Leipzig, Germany.

出版信息

Nucleic Acids Res. 2024 Jul 8;52(12):6830-6849. doi: 10.1093/nar/gkae370.

Abstract

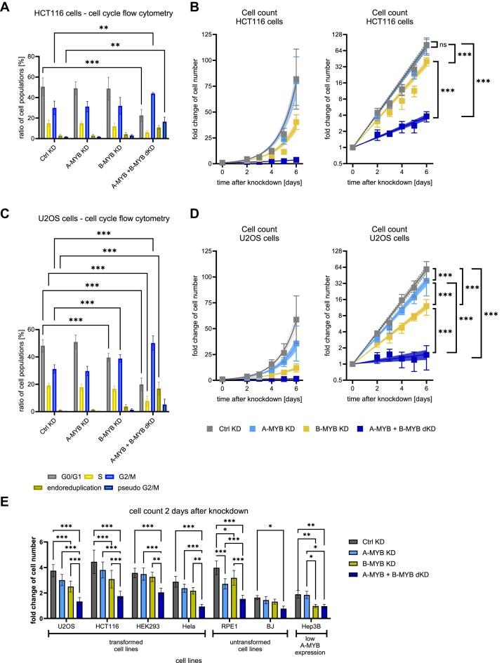
A-MYB (MYBL1) is a transcription factor with a role in meiosis in spermatocytes. The related B-MYB protein is a key oncogene and a master regulator activating late cell cycle genes. To activate genes, B-MYB forms a complex with MuvB and is recruited indirectly to cell cycle genes homology region (CHR) promoter sites of target genes. Activation through the B-MYB-MuvB (MMB) complex is essential for successful mitosis. Here, we discover that A-MYB has a function in transcriptional regulation of the mitotic cell cycle and can substitute for B-MYB. Knockdown experiments in cells not related to spermatogenesis show that B-MYB loss alone merely delays cell cycle progression. Only dual knockdown of B-MYB and A-MYB causes G2/M cell cycle arrest, endoreduplication, and apoptosis. A-MYB can substitute for B-MYB in binding to MuvB. The resulting A-MYB-MuvB complex activates genes through CHR sites. We find that A-MYB activates the same target genes as B-MYB. Many of the corresponding proteins are central regulators of the cell division cycle. In summary, we demonstrate that A-MYB is an activator of the mitotic cell cycle by activating late cell cycle genes.

摘要

A-MYB(MYBL1)是一种在精母细胞减数分裂中起作用的转录因子。相关的 B-MYB 蛋白是一种关键的癌基因和主调控因子,激活晚期细胞周期基因。为了激活基因,B-MYB 与 MuvB 形成复合物,并间接地被招募到靶基因的细胞周期基因同源区(CHR)启动子位点。通过 B-MYB-MuvB(MMB)复合物的激活对于成功的有丝分裂是必不可少的。在这里,我们发现 A-MYB 在有丝分裂细胞周期的转录调控中具有功能,可以替代 B-MYB。在与精子发生无关的细胞中进行的敲低实验表明,单独缺失 B-MYB 仅会延迟细胞周期进程。只有 B-MYB 和 A-MYB 的双重敲低才会导致 G2/M 细胞周期阻滞、内复制和细胞凋亡。A-MYB 可以替代 B-MYB 与 MuvB 结合。由此产生的 A-MYB-MuvB 复合物通过 CHR 位点激活基因。我们发现 A-MYB 激活与 B-MYB 相同的靶基因。许多对应的蛋白质是细胞分裂周期的中央调节剂。总之,我们证明 A-MYB 通过激活晚期细胞周期基因来激活有丝分裂细胞周期。

https://cdn.ncbi.nlm.nih.gov/pmc/blobs/ed7c/11229319/ced12762e33d/gkae370figgra1.jpg

文献AI研究员

20分钟写一篇综述,助力文献阅读效率提升50倍。

立即体验

用中文搜PubMed

大模型驱动的PubMed中文搜索引擎

马上搜索

文档翻译

学术文献翻译模型,支持多种主流文档格式。

立即体验