Suppr超能文献

转录因子介导的调控网络控制真菌病原体对昆虫体腔的定殖。

A transcription factor-mediated regulatory network controls fungal pathogen colonization of insect body cavities.

机构信息

Key Laboratory of Agricultural Biosafety and Green Production of Upper Yangtze River (Ministry of Education), College of Plant Protection, Southwest University, Chongqing, China.

Key Laboratory of Entomology and Pest Control Engineering, Academy of Agricultural Sciences, Southwest University, Chongqing, China.

出版信息

mBio. 2024 Jun 12;15(6):e0350423. doi: 10.1128/mbio.03504-23. Epub 2024 May 15.

Abstract

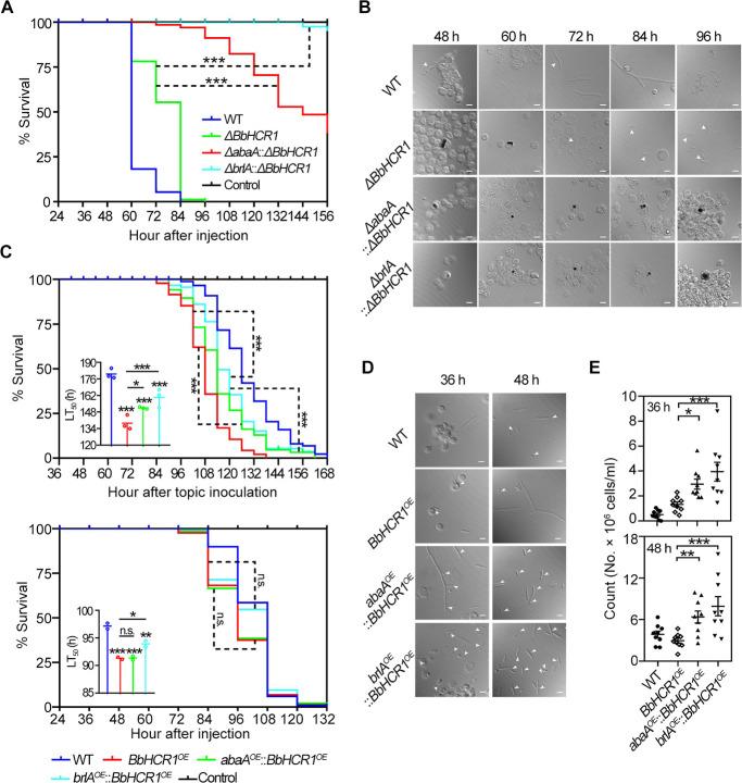
Successful host tissue colonization is crucial for fungal pathogens to cause mycosis and complete the infection cycle, in which fungal cells undergo a series of morphological transition-included cellular events to combat with hosts. However, many transcription factors (TFs) and their mediated networks regulating fungal pathogen colonization of host tissue are not well characterized. Here, a TF (BbHCR1)-mediated regulatory network was identified in an insect pathogenic fungus, , that controlled insect hemocoel colonization. was highly expressed in fungal cells after reaching insect hemocoel and controlled the yeast ( blastospores)-to-hyphal morphological switch, evasion of immune defense response, and fungal virulence. Comparative analysis of RNA sequencing and chromatin immunoprecipitation sequencing identified a core set of BbHCR1 target genes during hemocoel colonization, in which and were targeted to limit the rapid switch from blastospores to hyphae and fungal virulence. Two targets encoding hypothetical proteins, HP1 and HP2, were activated and repressed by BbHCR1, respectively, which acted as a virulence factor and repressor, respectively, suggesting that BbHCR1 activated virulence factors but repressed virulence repressors during the colonization of insect hemocoel. BbHCR1 tuned the expression of two dominant hemocoel colonization-involved metabolite biosynthetic gene clusters, which linked its regulatory role in evasion of immune response. Those functions of BbHCR1 were found to be collaboratively regulated by Fus3- and Hog1-MAP kinases via phosphorylation. These findings have drawn a regulatory network in which Fus3- and Hog1-MAP kinases phosphorylate BbHCR1, which in turn controls the colonization of insect body cavities by regulating fungal morphological transition and virulence-implicated genes.IMPORTANCEFungal pathogens adopt a series of tactics for successful colonization in host tissues, which include morphological transition and the generation of toxic and immunosuppressive molecules. However, many transcription factors (TFs) and their linked pathways that regulate tissue colonization are not well characterized. Here, we identified a TF (BbHCR1)-mediated regulatory network that controls the insect fungal pathogen, , colonization of insect hemocoel. During these processes, BbHCR1 targeted the fungal central development pathway for the control of yeast (blastospores)-to-hyphae morphological transition, activated virulence factors, repressed virulence repressors, and tuned the expression of two dominant hemocoel colonization-involved immunosuppressive and immunostimulatory metabolite biosynthetic gene clusters. The BbHCR1 regulatory function was governed by Fus3- and Hog1-MAP kinases. These findings led to a new regulatory network composed of Fus3- and Hog1-MAP kinases and BbHCR1 that control insect body cavity colonization by regulating fungal morphological transition and virulence-implicated genes.

摘要

成功的宿主组织定殖对于真菌病原体引起真菌感染和完成感染周期至关重要,在此过程中,真菌细胞经历了一系列形态转变,包括细胞事件,以与宿主对抗。然而,许多调节真菌病原体定殖宿主组织的转录因子(TFs)及其介导的网络尚未得到很好的描述。在这里,我们在一种昆虫病原真菌中鉴定了一个由 TF(BbHCR1)介导的调节网络,该网络控制着昆虫血腔的定殖。在到达昆虫血腔后,BbHCR1 在真菌细胞中高度表达,并控制着酵母(芽孢子)到菌丝的形态转换、逃避免疫防御反应和真菌毒力。RNA 测序和染色质免疫沉淀测序的比较分析鉴定了在血腔定殖过程中 BbHCR1 的一组核心靶基因,其中和靶向限制了从芽孢子到菌丝和真菌毒力的快速转换。两个编码假设蛋白的靶基因 HP1 和 HP2 分别被 BbHCR1 激活和抑制,分别作为毒力因子和抑制因子,这表明 BbHCR1 在昆虫血腔定殖过程中激活毒力因子,但抑制毒力抑制因子。BbHCR1 调节了两个主要参与血腔定殖的代谢物生物合成基因簇的表达,这与其在逃避免疫反应中的调节作用有关。发现 BbHCR1 的这些功能是通过磷酸化由 Fus3-和 Hog1-MAP 激酶协同调节的。这些发现描绘了一个调节网络,其中 Fus3-和 Hog1-MAP 激酶磷酸化 BbHCR1,进而通过调节真菌形态转变和与毒力相关的基因来控制昆虫体腔的定殖。

https://cdn.ncbi.nlm.nih.gov/pmc/blobs/59c0/11237471/85bbec478e2b/mbio.03504-23.f001.jpg

文献检索

告别复杂PubMed语法,用中文像聊天一样搜索,搜遍4000万医学文献。AI智能推荐,让科研检索更轻松。

立即免费搜索

文件翻译

保留排版,准确专业,支持PDF/Word/PPT等文件格式,支持 12+语言互译。

免费翻译文档

深度研究

AI帮你快速写综述,25分钟生成高质量综述,智能提取关键信息,辅助科研写作。

立即免费体验