Suppr超能文献

昆虫真菌病原体分泌一种细胞壁相关的葡聚糖酶,该酶作用是帮助避免被宿主免疫系统识别。

Insect fungal pathogens secrete a cell wall-associated glucanase that acts to help avoid recognition by the host immune system.

机构信息

Key Laboratory of Agricultural Biosafety and Green Production of Upper Yangtze River (Ministry of Education), College of Plant Protection, Southwest University, Chongqing, People's Republic of China.

Key Laboratory of Entomology and Pest Control Engineering, Academy of Agricultural Sciences, Southwest University, Chongqing, People's Republic of China.

出版信息

PLoS Pathog. 2023 Aug 9;19(8):e1011578. doi: 10.1371/journal.ppat.1011578. eCollection 2023 Aug.

Abstract

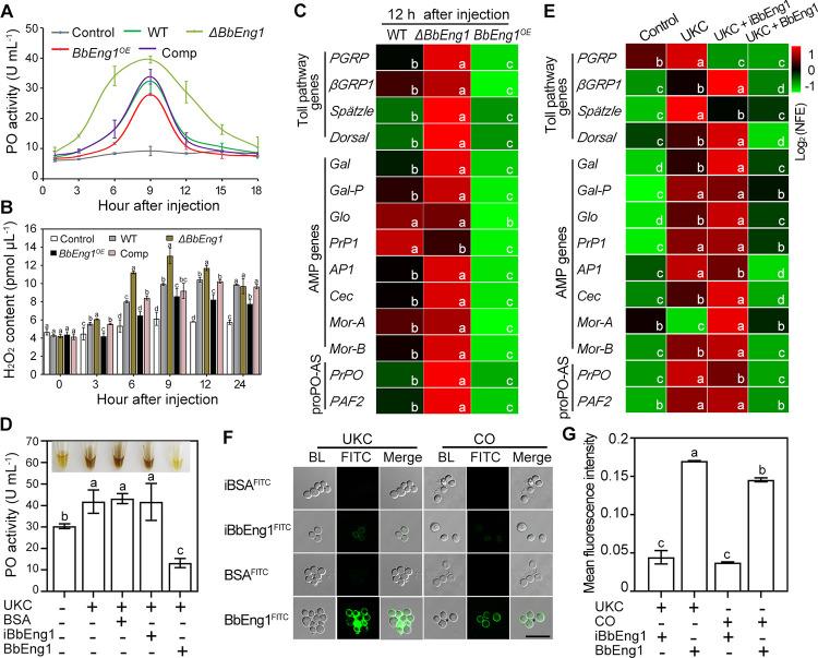
Fungal insect pathogens have evolved diverse mechanisms to evade host immune recognition and defense responses. However, identification of fungal factors involved in host immune evasion during cuticular penetration and subsequent hemocoel colonization remains limited. Here, we report that the entomopathogenic fungus Beauveria bassiana expresses an endo-β-1,3-glucanase (BbEng1) that functions in helping cells evade insect immune recognition/ responses. BbEng1 was specifically expressed during infection, in response to host cuticle and hemolymph, and in the presence of osmotic or oxidative stress. BbEng1 was localized to the fungal cell surface/ cell wall, where it acts to remodel the cell wall pathogen associated molecular patterns (PAMPs) that can trigger host defenses, thus facilitating fungal cell evasion of host immune defenses. BbEng1 was secreted where it could bind to fungal cells. Cell wall β-1,3-glucan levels were unchanged in ΔBbEng1 cells derived from in vitro growth media, but was elevated in hyphal bodies, whereas glucan levels were reduced in most cell types derived from the BbEng1 overexpressing strain (BbEng1OE). The BbEng1OE strain proliferated more rapidly in the host hemocoel and displayed higher virulence as compared to the wild type parent. Overexpression of their respective Eng1 homologs or of BbEng1 in the insect fungal pathogens, Metarhizium robertsii and M. acridum also resulted in increased virulence. Our data support a mechanism by which BbEng1 helps the fungal pathogen to evade host immune surveillance by decreasing cell wall glucan PAMPs, promoting successful fungal mycosis.

摘要

真菌性昆虫病原体已经进化出多种机制来逃避宿主的免疫识别和防御反应。然而,在表皮穿透和随后的血腔定殖过程中,识别参与宿主免疫逃避的真菌因子仍然有限。在这里,我们报告了昆虫病原真菌球孢白僵菌表达一种内-β-1,3-葡聚糖酶(BbEng1),该酶有助于细胞逃避昆虫的免疫识别/反应。BbEng1 在感染过程中特异性表达,对宿主表皮和血淋巴有反应,并在存在渗透或氧化应激时表达。BbEng1 定位于真菌细胞表面/细胞壁,在那里它可以重塑细胞壁病原体相关分子模式(PAMPs),从而触发宿主防御,从而促进真菌细胞逃避宿主免疫防御。BbEng1 被分泌到可以与真菌细胞结合的地方。在来自体外生长培养基的ΔBbEng1 细胞中,细胞壁β-1,3-葡聚糖水平没有变化,但在菌丝体中升高,而在大多数源自 BbEng1 过表达菌株(BbEng1OE)的细胞类型中,葡聚糖水平降低。与野生型亲本相比,BbEng1OE 菌株在宿主血腔中增殖更快,毒性更高。昆虫病原真菌玫烟色棒束孢和蝗绿僵菌的 Eng1 同源物或 BbEng1 的过表达也导致了毒力的增加。我们的数据支持了一种机制,即 BbEng1 通过降低细胞壁葡聚糖 PAMPs 来帮助真菌病原体逃避宿主免疫监视,从而促进成功的真菌病。

https://cdn.ncbi.nlm.nih.gov/pmc/blobs/e071/10441804/771925c0b636/ppat.1011578.g001.jpg

文献检索

告别复杂PubMed语法,用中文像聊天一样搜索,搜遍4000万医学文献。AI智能推荐,让科研检索更轻松。

立即免费搜索

文件翻译

保留排版,准确专业,支持PDF/Word/PPT等文件格式,支持 12+语言互译。

免费翻译文档

深度研究

AI帮你快速写综述,25分钟生成高质量综述,智能提取关键信息,辅助科研写作。

立即免费体验