• 文献检索
  • 文档翻译
  • 深度研究
  • 学术资讯
  • Suppr Zotero 插件Zotero 插件
  • 邀请有礼
  • 套餐&价格
  • 历史记录
应用&插件
Suppr Zotero 插件Zotero 插件浏览器插件Mac 客户端Windows 客户端微信小程序
定价
高级版会员购买积分包购买API积分包
服务
文献检索文档翻译深度研究API 文档MCP 服务
关于我们
关于 Suppr公司介绍联系我们用户协议隐私条款
关注我们

Suppr 超能文献

核心技术专利:CN118964589B侵权必究
粤ICP备2023148730 号-1Suppr @ 2026

文献检索

告别复杂PubMed语法,用中文像聊天一样搜索,搜遍4000万医学文献。AI智能推荐,让科研检索更轻松。

立即免费搜索

文件翻译

保留排版,准确专业,支持PDF/Word/PPT等文件格式,支持 12+语言互译。

免费翻译文档

深度研究

AI帮你快速写综述,25分钟生成高质量综述,智能提取关键信息,辅助科研写作。

立即免费体验

将宏分类数据集整合到微生物关联网络中,突出了发酵蔬菜中细菌群落动态的共有特征。

Integration of metataxonomic data sets into microbial association networks highlights shared bacterial community dynamics in fermented vegetables.

机构信息

MaIAGE, INRAE, Université Paris-Saclay, Jouy-en-Josas, France.

STLO, Agrocampus Ouest, INRAE, Rennes, France.

出版信息

Microbiol Spectr. 2024 Jun 4;12(6):e0031224. doi: 10.1128/spectrum.00312-24. Epub 2024 May 15.

DOI:10.1128/spectrum.00312-24
PMID:38747598
原文链接:https://pmc.ncbi.nlm.nih.gov/articles/PMC11237590/
Abstract

UNLABELLED

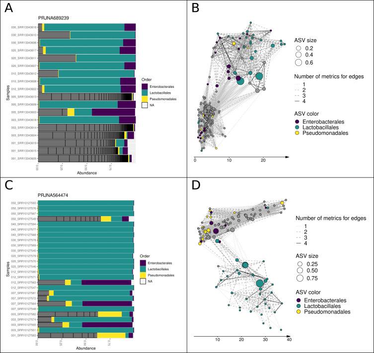
The management of food fermentation is still largely based on empirical knowledge, as the dynamics of microbial communities and the underlying metabolic networks that produce safe and nutritious products remain beyond our understanding. Although these closed ecosystems contain relatively few taxa, they have not yet been thoroughly characterized with respect to how their microbial communities interact and dynamically evolve. However, with the increased availability of metataxonomic data sets on different fermented vegetables, it is now possible to gain a comprehensive understanding of the microbial relationships that structure plant fermentation. In this study, we applied a network-based approach to the integration of public metataxonomic 16S data sets targeting different fermented vegetables throughout time. Specifically, we aimed to explore, compare, and combine public 16S data sets to identify shared associations between amplicon sequence variants (ASVs) obtained from independent studies. The workflow includes steps for searching and selecting public time-series data sets and constructing association networks of ASVs based on co-abundance metrics. Networks for individual data sets are then integrated into a core network, highlighting significant associations. Microbial communities are identified based on the comparison and clustering of ASV networks using the "stochastic block model" method. When we applied this method to 10 public data sets (including a total of 931 samples) targeting five varieties of vegetables with different sampling times, we found that it was able to shed light on the dynamics of vegetable fermentation by characterizing the processes of community succession among different bacterial assemblages.

IMPORTANCE

Within the growing body of research on the bacterial communities involved in the fermentation of vegetables, there is particular interest in discovering the species or consortia that drive different fermentation steps. This integrative analysis demonstrates that the reuse and integration of public microbiome data sets can provide new insights into a little-known biotope. Our most important finding is the recurrent but transient appearance, at the beginning of vegetable fermentation, of amplicon sequence variants (ASVs) belonging to and their associations with ASVs belonging to . These findings could be applied to the design of new fermented products.

摘要

未加标签

食品发酵的管理仍然在很大程度上基于经验知识,因为微生物群落的动态及其产生安全和营养产品的潜在代谢网络仍超出我们的理解。尽管这些封闭的生态系统中包含的分类群相对较少,但它们尚未根据其微生物群落的相互作用和动态演变进行全面描述。然而,随着针对不同发酵蔬菜的分类组学数据集的可用性增加,现在有可能全面了解构成植物发酵的微生物关系。在这项研究中,我们应用基于网络的方法整合了针对不同发酵蔬菜的公共分类组学 16S 数据集。具体而言,我们旨在探索、比较和组合公共 16S 数据集,以识别从独立研究中获得的扩增子序列变异 (ASV) 之间的共享关联。工作流程包括搜索和选择公共时间序列数据集以及基于共丰度指标构建 ASV 关联网络的步骤。然后,将各个数据集的网络整合到一个核心网络中,突出显示重要的关联。基于“随机块模型”方法,通过比较和聚类 ASV 网络来识别微生物群落。当我们将这种方法应用于 10 个公共数据集(总共包括 931 个样本)时,这些数据集针对五种不同采样时间的蔬菜品种,我们发现它能够通过描述不同细菌组合体群落演替过程来阐明蔬菜发酵的动态。

重要性

在涉及蔬菜发酵的细菌群落的不断增加的研究中,人们特别关注发现推动不同发酵步骤的物种或联合体。这种综合分析表明,公共微生物组数据集的再利用和整合可以为鲜为人知的生物群落提供新的见解。我们最重要的发现是,在蔬菜发酵开始时,属于 和与属于 的 ASV 之间的关联,ASV 反复但短暂出现。这些发现可应用于新型发酵产品的设计。

https://cdn.ncbi.nlm.nih.gov/pmc/blobs/b3e9/11237590/0bdeafe820fc/spectrum.00312-24.f004.jpg
https://cdn.ncbi.nlm.nih.gov/pmc/blobs/b3e9/11237590/260ea29d6422/spectrum.00312-24.f001.jpg
https://cdn.ncbi.nlm.nih.gov/pmc/blobs/b3e9/11237590/b86d77f9b6ae/spectrum.00312-24.f002.jpg
https://cdn.ncbi.nlm.nih.gov/pmc/blobs/b3e9/11237590/6c94aa587ce9/spectrum.00312-24.f003.jpg
https://cdn.ncbi.nlm.nih.gov/pmc/blobs/b3e9/11237590/0bdeafe820fc/spectrum.00312-24.f004.jpg
https://cdn.ncbi.nlm.nih.gov/pmc/blobs/b3e9/11237590/260ea29d6422/spectrum.00312-24.f001.jpg
https://cdn.ncbi.nlm.nih.gov/pmc/blobs/b3e9/11237590/b86d77f9b6ae/spectrum.00312-24.f002.jpg
https://cdn.ncbi.nlm.nih.gov/pmc/blobs/b3e9/11237590/6c94aa587ce9/spectrum.00312-24.f003.jpg
https://cdn.ncbi.nlm.nih.gov/pmc/blobs/b3e9/11237590/0bdeafe820fc/spectrum.00312-24.f004.jpg

相似文献

1
Integration of metataxonomic data sets into microbial association networks highlights shared bacterial community dynamics in fermented vegetables.将宏分类数据集整合到微生物关联网络中,突出了发酵蔬菜中细菌群落动态的共有特征。
Microbiol Spectr. 2024 Jun 4;12(6):e0031224. doi: 10.1128/spectrum.00312-24. Epub 2024 May 15.
2
Viral community predicts the geographical origin of fermented vegetable foods more precisely than bacterial community.病毒群落比细菌群落更能准确预测发酵蔬菜食品的地理来源。
Food Microbiol. 2018 Dec;76:319-327. doi: 10.1016/j.fm.2018.06.010. Epub 2018 Jun 18.
3
Carrot Juice Fermentations as Man-Made Microbial Ecosystems Dominated by Lactic Acid Bacteria.胡萝卜汁发酵作为由乳酸菌主导的人工微生物生态系统。
Appl Environ Microbiol. 2018 May 31;84(12). doi: 10.1128/AEM.00134-18. Print 2018 Jun 15.
4
A Vegetable Fermentation Facility Hosts Distinct Microbiomes Reflecting the Production Environment.蔬菜发酵设施拥有反映生产环境的独特微生物组。
Appl Environ Microbiol. 2018 Oct 30;84(22). doi: 10.1128/AEM.01680-18. Print 2018 Nov 15.
5
Real-time PCR-based quantitative microbiome profiling elucidates the microbial dynamic succession in backslopping fermentation of Taiwanese pickled cabbage.基于实时 PCR 的定量微生物组分析揭示了台式酸菜回灌发酵中微生物的动态演替。
J Sci Food Agric. 2024 Nov;104(14):8604-8612. doi: 10.1002/jsfa.13688. Epub 2024 Jun 25.
6
The impact of vegan production on the kimchi microbiome.植物性生产方式对泡菜微生物组的影响。
Food Microbiol. 2018 Sep;74:171-178. doi: 10.1016/j.fm.2018.04.001. Epub 2018 Apr 3.
7
Deep Shotgun metagenomic and 16S rRNA analysis revealed the microbial diversity of lactic acid bacteria in traditional fermented foods of eastern Hainan, China.深度 shotgun 宏基因组和 16S rRNA 分析揭示了中国海南东部传统发酵食品中乳酸菌的微生物多样性。
Food Funct. 2022 Dec 13;13(24):12938-12952. doi: 10.1039/d2fo02501a.
8
Amplicon Sequence Variants Artificially Split Bacterial Genomes into Separate Clusters.扩增子序列变异将细菌基因组人为地分成单独的聚类。
mSphere. 2021 Aug 25;6(4):e0019121. doi: 10.1128/mSphere.00191-21. Epub 2021 Jul 21.
9
Temperature-driven divergence in molecular distribution and microbial invasion and the associated texture softening during dual-phase fermentation of Paocai.泡菜双相发酵过程中温度驱动的分子分布、微生物侵袭差异及相关质地软化
Food Chem. 2024 Nov 1;457:140171. doi: 10.1016/j.foodchem.2024.140171. Epub 2024 Jun 20.
10
Characterization of Microbiota that Influence Immunomodulatory Effects of Fermented Brassica rapa L.影响发酵芜菁免疫调节作用的微生物群特征分析
Microbes Environ. 2019 Jun 27;34(2):206-214. doi: 10.1264/jsme2.ME19003. Epub 2019 Jun 6.

本文引用的文献

1
Complex heatmap visualization.复杂热图可视化。
Imeta. 2022 Aug 1;1(3):e43. doi: 10.1002/imt2.43. eCollection 2022 Sep.
2
Null-model-based network comparison reveals core associations.基于空模型的网络比较揭示了核心关联。
ISME Commun. 2021 Jul 16;1(1):36. doi: 10.1038/s43705-021-00036-w.
3
Challenges and opportunities in sharing microbiome data and analyses.分享微生物组数据和分析的挑战与机遇。
Nat Microbiol. 2023 Nov;8(11):1960-1970. doi: 10.1038/s41564-023-01484-x. Epub 2023 Oct 2.
4
Emergent community architecture despite distinct diversity in the global whale shark (Rhincodon typus) epidermal microbiome.尽管全球鲸鲨(Rhincodon typus)表皮微生物组存在明显的多样性,但仍具有突发的社区结构。
Sci Rep. 2023 Aug 7;13(1):12747. doi: 10.1038/s41598-023-39184-5.
5
Stochastic block models reveal a robust nested pattern in healthy human gut microbiomes.随机块模型揭示了健康人类肠道微生物群中一种稳健的嵌套模式。
PNAS Nexus. 2022 May 23;1(3):pgac055. doi: 10.1093/pnasnexus/pgac055. eCollection 2022 Jul.
6
Longitudinal, Multi-Platform Metagenomics Yields a High-Quality Genomic Catalog and Guides an Model for Cheese Communities.纵向、多平台宏基因组学产生高质量的基因组目录并指导奶酪群落模型。
mSystems. 2023 Feb 23;8(1):e0070122. doi: 10.1128/msystems.00701-22. Epub 2023 Jan 9.
7
Two sides of the same coin: Meta-analysis uncovered the potential benefits and risks of traditional fermented foods at a large geographical scale.同一枚硬币的两面:荟萃分析揭示了传统发酵食品在大地理尺度上的潜在益处和风险。
Front Microbiol. 2022 Nov 3;13:1045096. doi: 10.3389/fmicb.2022.1045096. eCollection 2022.
8
Population structure discovery in meta-analyzed microbial communities and inflammatory bowel disease using MMUPHin.使用 MMUPHin 发现元分析微生物群落和炎症性肠病中的种群结构。
Genome Biol. 2022 Oct 3;23(1):208. doi: 10.1186/s13059-022-02753-4.
9
Role of combinated lactic acid bacteria in bacterial, viral, and metabolite dynamics during fermentation of vegetable food, kimchi.蔬菜发酵食品(泡菜)中复合乳酸菌在细菌、病毒和代谢物动态变化中的作用。
Food Res Int. 2022 Jul;157:111261. doi: 10.1016/j.foodres.2022.111261. Epub 2022 Apr 18.
10
New insights of bacterial communities in fermented vegetables from shotgun metagenomics and identification of antibiotic resistance genes and probiotic bacteria.发酵蔬菜中细菌群落的宏基因组学新见解及抗生素抗性基因和益生菌的鉴定。
Food Res Int. 2022 Jul;157:111190. doi: 10.1016/j.foodres.2022.111190. Epub 2022 Mar 26.