Suppr超能文献

SLC7A1 在高级别浆液性卵巢癌中的高表达促进肿瘤进展,并参与 MAPK/ERK 通路和 EMT。

High expression of SLC7A1 in high-grade serous ovarian cancer promotes tumor progression and is involved in MAPK/ERK pathway and EMT.

机构信息

Department of Obstetrics and Gynecology, The Affiliated Hospital of Qingdao University, Qingdao, Shandong, China.

Department of Gynecological Oncology, Affiliated Qingdao Central Hospital of Qingdao University, Qingdao, Shandong, China.

出版信息

Cancer Med. 2024 May;13(10):e7217. doi: 10.1002/cam4.7217.

Abstract

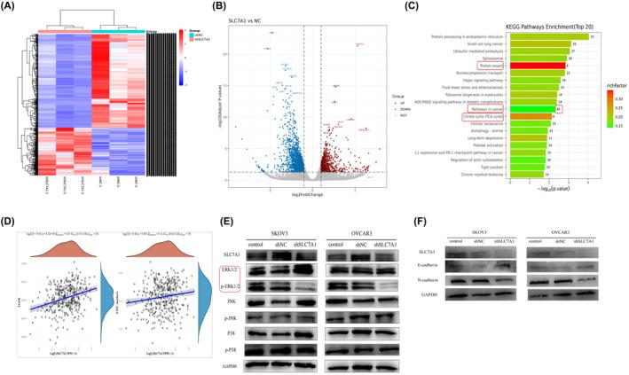
Our previous studies have shown that upregulation of SLC7A1 in epithelial ovarian cancer (EOC) tumor cells significantly increases cancer cell proliferation, migration, and cisplatin resistance; however, the molecular mechanism by which SLC7A1 functions in EOC remains unknown. In later studies, we found that SLC7A1 is also highly expressed in the interstitial portion of high-grade serous ovarian cancer (HGSOC), but the significance of this high expression in the interstitial remains unclear. Here, we showed the Interstitial high expression of SLC7A1 in HGSOC by immunohistochemistry. SLC7A1 enriched in cancer-associated fibroblasts (CAFs) was upregulated by TGF-β1. Transwell assay, scratch assay, cck8 assay and cell adhesion assay showed that SLC7A1 highly expressed in CAFs promoted tumor cells invasion, migration and metastasis in vitro. The effect of SLC7A1 on MAPK and EMT pathway proteins in ovarian cancer (OC) was verified by RNA sequencing and western blotting. Overexpression of SLC7A1 in OC is involved in MAPK/ ERK pathway and EMT. In general, in HGSOC, CAFs overexpressing SLC7A1 supported the migration and invasion of tumor cells; SLC7A1 is highly expressed in ovarian cancer and is involved in ERK phosphorylation and EMT signaling in MAPK signaling pathway. This suggests that SLC7A1 may be a potential therapeutic target for OC metastasis.

摘要

我们之前的研究表明,SLC7A1 在卵巢上皮性癌 (EOC) 肿瘤细胞中的上调显著增加了癌细胞的增殖、迁移和顺铂耐药性;然而,SLC7A1 在 EOC 中发挥作用的分子机制尚不清楚。在后来的研究中,我们发现 SLC7A1 在高级别浆液性卵巢癌 (HGSOC) 的间质部分也高度表达,但这种高表达在间质中的意义尚不清楚。在这里,我们通过免疫组织化学显示 SLC7A1 在 HGSOC 中的间质高表达。TGF-β1 上调了 SLC7A1 在癌相关成纤维细胞 (CAF) 中的富集。Transwell assay、划痕 assay、cck8 assay 和细胞黏附 assay 表明,CAF 中高表达的 SLC7A1 促进了肿瘤细胞在体外的侵袭、迁移和转移。RNA 测序和 Western blot 验证了 SLC7A1 对卵巢癌 (OC) 中 MAPK 和 EMT 途径蛋白的影响。OC 中 SLC7A1 的过表达涉及 MAPK/ERK 途径和 EMT。总的来说,在 HGSOC 中,高表达 SLC7A1 的 CAFs 支持肿瘤细胞的迁移和侵袭;SLC7A1 在卵巢癌中高表达,并参与 MAPK 信号通路中 ERK 磷酸化和 EMT 信号。这表明 SLC7A1 可能是 OC 转移的潜在治疗靶点。

https://cdn.ncbi.nlm.nih.gov/pmc/blobs/d600/11097251/cda5fb61fcb8/CAM4-13-e7217-g001.jpg

文献AI研究员

20分钟写一篇综述,助力文献阅读效率提升50倍。

立即体验

用中文搜PubMed

大模型驱动的PubMed中文搜索引擎

马上搜索

文档翻译

学术文献翻译模型,支持多种主流文档格式。

立即体验