Institute of Acupuncture and Moxibustion, China Academy of Chinese Medical Sciences, Beijing, China.
Institute of Basic Research in Clinical Medicine, China Academy of Chinese Medical Sciences, Beijing, China.
CNS Neurosci Ther. 2024 May;30(5):e14755. doi: 10.1111/cns.14755.
Depression is a common psychiatric disorder in diabetic patients. Depressive mood associated with obesity/metabolic disorders is related to the inflammatory response caused by long-term consumption of high-fat diets, but its molecular mechanism is unclear. In this study, we investigated whether the antidepressant effect of transcutaneous auricular vagus nerve stimulation (taVNS) in high-fat diet rats works through the P2X7R/NLRP3/IL-1β pathway.
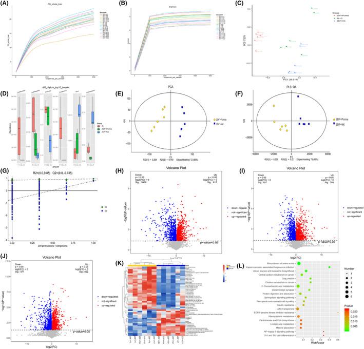
We first used 16S rRNA gene sequencing analysis and LC-MS metabolomics assays in Zucker diabetic fatty (ZDF) rats with long-term high-fat diet (Purina #5008) induced significant depression-like behaviors. Next, the forced swimming test (FST) and open field test (OFT) were measured to evaluate the antidepressive effect of taVNS. Immunofluorescence and western blotting (WB) were used to measure the microglia state and the expression of P2X7R, NLRP3, and IL-1β in PFC.
Purina#5008 diet induced significant depression-like behaviors in ZDF rats and was closely related to purine and inflammatory metabolites. Consecutive taVNS increased plasma insulin concentration, reduced glycated hemoglobin and glucagon content in ZDF rats, significantly improved the depressive-like phenotype in ZDF rats through reducing the microglia activity, and increased the expression of P2X7R, NLRP3, and IL-1β in the prefrontal cortex (PFC).
The P2X7R/NLRP3/IL-1β signaling pathway may play an important role in the antidepressant-like behavior of taVNS, which provides a promising mechanism for taVNS clinical treatment of diabetes combined with depression.
抑郁症是糖尿病患者常见的精神障碍。与肥胖/代谢紊乱相关的抑郁情绪与长期食用高脂肪饮食引起的炎症反应有关,但分子机制尚不清楚。在这项研究中,我们研究了经皮耳迷走神经刺激(taVNS)在高脂肪饮食大鼠中的抗抑郁作用是否通过 P2X7R/NLRP3/IL-1β 通路发挥作用。
我们首先使用 16S rRNA 基因测序分析和 LC-MS 代谢组学分析,在长期高脂肪饮食(Purina #5008)诱导的 Zucker 糖尿病肥胖(ZDF)大鼠中,发现了具有显著抑郁样行为。接下来,进行强迫游泳试验(FST)和旷场试验(OFT)以评估 taVNS 的抗抑郁作用。免疫荧光和蛋白质印迹(WB)用于测量 PFC 中小胶质细胞状态以及 P2X7R、NLRP3 和 IL-1β 的表达。
Purina#5008 饮食在 ZDF 大鼠中诱导了明显的抑郁样行为,与嘌呤和炎症代谢物密切相关。连续 taVNS 增加了 ZDF 大鼠的血浆胰岛素浓度,降低了糖化血红蛋白和胰高血糖素含量,通过减少小胶质细胞活性,显著改善了 ZDF 大鼠的抑郁样表型,并增加了前额叶皮质(PFC)中 P2X7R、NLRP3 和 IL-1β 的表达。
P2X7R/NLRP3/IL-1β 信号通路可能在 taVNS 的抗抑郁样行为中起重要作用,为 taVNS 治疗糖尿病合并抑郁症的临床应用提供了有希望的机制。