Suppr超能文献

间充质干细胞衍生外泌体的产品工程策略:揭示间充质干细胞衍生外泌体促进作用的潜在机制

Strategies in product engineering of mesenchymal stem cell-derived exosomes: unveiling the mechanisms underpinning the promotive effects of mesenchymal stem cell-derived exosomes.

作者信息

Jiang Yudong, Lv Hanning, Shen Fuguo, Fan Lei, Zhang Hongjun, Huang Yong, Liu Jia, Wang Dong, Pan Haile, Yang Jianhua

机构信息

Orthopedics Department, The Second Affiliated Hospital of Harbin Medical University, Harbin, China.

Orthopedics Department, Longgang District People's Hospital of Shenzhen and the Second Affiliated Hospital, The Chinese University of Hong Kong, Shenzhen, China.

出版信息

Front Bioeng Biotechnol. 2024 May 2;12:1363780. doi: 10.3389/fbioe.2024.1363780. eCollection 2024.

Abstract

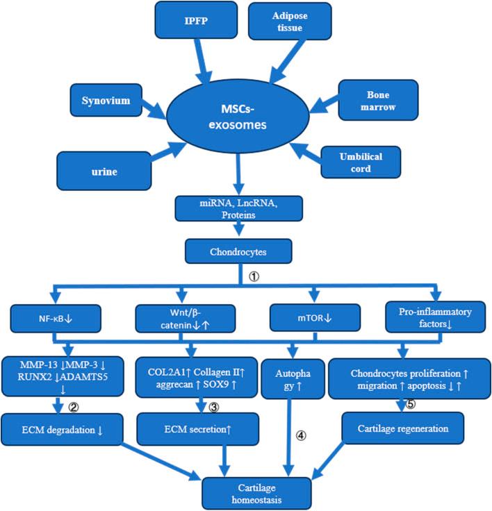
Articular cartilage injuries present a significant global challenge, particularly in the aging population. These injuries not only restrict movement due to primary damage but also exacerbate elderly degenerative lesions, leading to secondary cartilage injury and osteoarthritis. Addressing osteoarthritis and cartilage damage involves overcoming several technical challenges in biological treatment. The use of induced mesenchymal stem cells (iMSCs) with functional gene modifications emerges as a solution, providing a more stable and controllable source of Mesenchymal Stem Cells (MSCs) with reduced heterogeneity. Furthermore, In addition, this review encompasses strategies aimed at enhancing exosome efficacy, comprising the cultivation of MSCs in three-dimensional matrices, augmentation of functional constituents within MSC-derived exosomes, and modification of their surface characteristics. Finally, we delve into the mechanisms through which MSC-exosomes, sourced from diverse tissues, thwart osteoarthritis (OA) progression and facilitate cartilage repair. This review lays a foundational framework for engineering iMSC-exosomes treatment of patients suffering from osteoarthritis and articular cartilage injuries, highlighting cutting-edge research and potential therapeutic pathways.

摘要

关节软骨损伤是一项重大的全球性挑战,在老年人群中尤为突出。这些损伤不仅因原发性损伤而限制活动,还会加剧老年人的退行性病变,导致继发性软骨损伤和骨关节炎。应对骨关节炎和软骨损伤涉及克服生物治疗中的若干技术挑战。使用经功能基因修饰的诱导间充质干细胞(iMSC)成为一种解决方案,它提供了一种更稳定、可控且异质性降低的间充质干细胞(MSC)来源。此外,本综述涵盖了旨在提高外泌体功效的策略,包括在三维基质中培养MSC、增加MSC衍生外泌体内的功能成分以及修饰其表面特征。最后,我们深入探讨了源自不同组织的MSC外泌体阻止骨关节炎(OA)进展并促进软骨修复的机制。本综述为设计iMSC外泌体治疗骨关节炎和关节软骨损伤患者奠定了基础框架,突出了前沿研究和潜在治疗途径。

https://cdn.ncbi.nlm.nih.gov/pmc/blobs/2af7/11096451/51d8345fc3df/fbioe-12-1363780-g001.jpg

文献AI研究员

20分钟写一篇综述,助力文献阅读效率提升50倍。

立即体验

用中文搜PubMed

大模型驱动的PubMed中文搜索引擎

马上搜索

文档翻译

学术文献翻译模型,支持多种主流文档格式。

立即体验