• 文献检索
  • 文档翻译
  • 深度研究
  • 学术资讯
  • Suppr Zotero 插件Zotero 插件
  • 邀请有礼
  • 套餐&价格
  • 历史记录
应用&插件
Suppr Zotero 插件Zotero 插件浏览器插件Mac 客户端Windows 客户端微信小程序
定价
高级版会员购买积分包购买API积分包
服务
文献检索文档翻译深度研究API 文档MCP 服务
关于我们
关于 Suppr公司介绍联系我们用户协议隐私条款
关注我们

Suppr 超能文献

核心技术专利:CN118964589B侵权必究
粤ICP备2023148730 号-1Suppr @ 2026

文献检索

告别复杂PubMed语法,用中文像聊天一样搜索,搜遍4000万医学文献。AI智能推荐,让科研检索更轻松。

立即免费搜索

文件翻译

保留排版,准确专业,支持PDF/Word/PPT等文件格式,支持 12+语言互译。

免费翻译文档

深度研究

AI帮你快速写综述,25分钟生成高质量综述,智能提取关键信息,辅助科研写作。

立即免费体验

评价突尼斯小麦内生菌作为植物促生菌和生物防治剂对尖孢镰刀菌的作用。

Evaluation of Tunisian wheat endophytes as plant growth promoting bacteria and biological control agents against Fusarium culmorum.

机构信息

Université Clermont Auvergne, INRAE, PIAF, Clermont-Ferrand, France.

Université de Tunis El Manar, Campus Universitaire Farhat Hached, Tunis, Tunisia.

出版信息

PLoS One. 2024 May 17;19(5):e0300791. doi: 10.1371/journal.pone.0300791. eCollection 2024.

DOI:10.1371/journal.pone.0300791
PMID:38758965
原文链接:https://pmc.ncbi.nlm.nih.gov/articles/PMC11101125/
Abstract

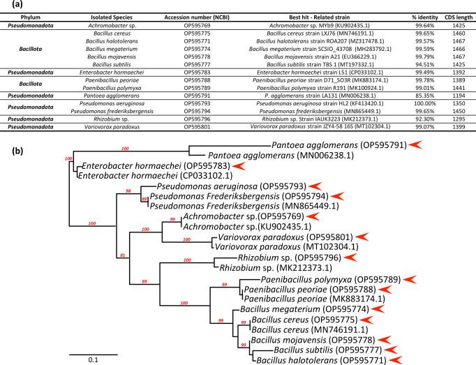
Plant growth-promoting rhizobacteria (PGPR) applications have emerged as an ideal substitute for synthetic chemicals by their ability to improve plant nutrition and resistance against pathogens. In this study, we isolated fourteen root endophytes from healthy wheat roots cultivated in Tunisia. The isolates were identified based from their 16S rRNA gene sequences. They belonged to Bacillota and Pseudomonadota taxa. Fourteen strains were tested for their growth-promoting and defense-eliciting potentials on durum wheat under greenhouse conditions, and for their in vitro biocontrol power against Fusarium culmorum, an ascomycete responsible for seedling blight, foot and root rot, and head blight diseases of wheat. We found that all the strains improved shoot and/or root biomass accumulation, with Bacillus mojavensis, Paenibacillus peoriae and Variovorax paradoxus showing the strongest promoting effects. These physiological effects were correlated with the plant growth-promoting traits of the bacterial endophytes, which produced indole-related compounds, ammonia, and hydrogen cyanide (HCN), and solubilized phosphate and zinc. Likewise, plant defense accumulations were modulated lastingly and systematically in roots and leaves by all the strains. Testing in vitro antagonism against F. culmorum revealed an inhibition activity exceeding 40% for five strains: Bacillus cereus, Paenibacillus peoriae, Paenibacillus polymyxa, Pantoae agglomerans, and Pseudomonas aeruginosa. These strains exhibited significant inhibitory effects on F. culmorum mycelia growth, sporulation, and/or macroconidia germination. P. peoriae performed best, with total inhibition of sporulation and macroconidia germination. These finding highlight the effectiveness of root bacterial endophytes in promoting plant growth and resistance, and in controlling phytopathogens such as F. culmorum. This is the first report identifying 14 bacterial candidates as potential agents for the control of F. culmorum, of which Paenibacillus peoriae and/or its intracellular metabolites have potential for development as biopesticides.

摘要

植物促生根际细菌(PGPR)能够改善植物营养和提高对病原体的抗性,因此成为了替代合成化学品的理想选择。本研究从突尼斯种植的健康小麦根系中分离出 14 种根内生菌。根据 16S rRNA 基因序列对分离株进行鉴定,它们属于芽孢杆菌和假单胞菌门。在温室条件下,对 14 种菌株进行了促进冬小麦生长和诱导防御的潜力测试,并在体外对引起幼苗疫病、脚腐和根腐以及小麦赤霉病的镰孢菌进行了生物防治能力测试。我们发现所有菌株都能提高小麦地上部和/或根系生物量的积累,其中芽孢杆菌、佩氏假单胞菌和异形 VAR 菌的促进作用最强。这些生理效应与细菌内生菌的植物促生特性相关,内生菌能够产生吲哚类化合物、氨和氢氰酸(HCN),并溶解磷和锌。同样,所有菌株都能持久和系统地调节根部和叶片中的植物防御积累。体外对 F. culmorum 的拮抗作用测试表明,5 株菌对 F. culmorum 的抑制活性超过 40%:蜡样芽孢杆菌、佩氏假单胞菌、多粘类芽孢杆菌、成团泛菌和铜绿假单胞菌。这些菌株对 F. culmorum 菌丝生长、产孢和/或大分生孢子萌发有显著的抑制作用。佩氏假单胞菌表现最好,对产孢和大分生孢子萌发有完全抑制作用。这些结果突出了根内生细菌在促进植物生长和抗性以及控制 F. culmorum 等植物病原体方面的有效性。这是首次报道鉴定出 14 种细菌候选物作为控制 F. culmorum 的潜在药剂,其中佩氏假单胞菌及其细胞内代谢物可能具有作为生物农药的开发潜力。

https://cdn.ncbi.nlm.nih.gov/pmc/blobs/b88e/11101125/58160657f41c/pone.0300791.g010.jpg
https://cdn.ncbi.nlm.nih.gov/pmc/blobs/b88e/11101125/27b1d15a265f/pone.0300791.g001.jpg
https://cdn.ncbi.nlm.nih.gov/pmc/blobs/b88e/11101125/e82c6057b1a1/pone.0300791.g002.jpg
https://cdn.ncbi.nlm.nih.gov/pmc/blobs/b88e/11101125/76707627f7a7/pone.0300791.g003.jpg
https://cdn.ncbi.nlm.nih.gov/pmc/blobs/b88e/11101125/1452c25ef637/pone.0300791.g004.jpg
https://cdn.ncbi.nlm.nih.gov/pmc/blobs/b88e/11101125/2385c977b90d/pone.0300791.g005.jpg
https://cdn.ncbi.nlm.nih.gov/pmc/blobs/b88e/11101125/ab14a08871ea/pone.0300791.g006.jpg
https://cdn.ncbi.nlm.nih.gov/pmc/blobs/b88e/11101125/866babf5ddca/pone.0300791.g007.jpg
https://cdn.ncbi.nlm.nih.gov/pmc/blobs/b88e/11101125/e143ce84aa7a/pone.0300791.g008.jpg
https://cdn.ncbi.nlm.nih.gov/pmc/blobs/b88e/11101125/269a167f9a64/pone.0300791.g009.jpg
https://cdn.ncbi.nlm.nih.gov/pmc/blobs/b88e/11101125/58160657f41c/pone.0300791.g010.jpg
https://cdn.ncbi.nlm.nih.gov/pmc/blobs/b88e/11101125/27b1d15a265f/pone.0300791.g001.jpg
https://cdn.ncbi.nlm.nih.gov/pmc/blobs/b88e/11101125/e82c6057b1a1/pone.0300791.g002.jpg
https://cdn.ncbi.nlm.nih.gov/pmc/blobs/b88e/11101125/76707627f7a7/pone.0300791.g003.jpg
https://cdn.ncbi.nlm.nih.gov/pmc/blobs/b88e/11101125/1452c25ef637/pone.0300791.g004.jpg
https://cdn.ncbi.nlm.nih.gov/pmc/blobs/b88e/11101125/2385c977b90d/pone.0300791.g005.jpg
https://cdn.ncbi.nlm.nih.gov/pmc/blobs/b88e/11101125/ab14a08871ea/pone.0300791.g006.jpg
https://cdn.ncbi.nlm.nih.gov/pmc/blobs/b88e/11101125/866babf5ddca/pone.0300791.g007.jpg
https://cdn.ncbi.nlm.nih.gov/pmc/blobs/b88e/11101125/e143ce84aa7a/pone.0300791.g008.jpg
https://cdn.ncbi.nlm.nih.gov/pmc/blobs/b88e/11101125/269a167f9a64/pone.0300791.g009.jpg
https://cdn.ncbi.nlm.nih.gov/pmc/blobs/b88e/11101125/58160657f41c/pone.0300791.g010.jpg

相似文献

1
Evaluation of Tunisian wheat endophytes as plant growth promoting bacteria and biological control agents against Fusarium culmorum.评价突尼斯小麦内生菌作为植物促生菌和生物防治剂对尖孢镰刀菌的作用。
PLoS One. 2024 May 17;19(5):e0300791. doi: 10.1371/journal.pone.0300791. eCollection 2024.
2
Screening of wheat endophytes as biological control agents against Fusarium head blight using two different in vitro tests.利用两种不同的体外试验筛选作为防治小麦赤霉病生物防治剂的小麦内生菌。
Microbiol Res. 2017 Sep;202:11-20. doi: 10.1016/j.micres.2017.04.014. Epub 2017 May 8.
3
Fusarium culmorum: causal agent of foot and root rot and head blight on wheat.腐皮镰刀菌:引起小麦根腐病、脚腐病和穗枯病的病原菌。
Mol Plant Pathol. 2013 May;14(4):323-41. doi: 10.1111/mpp.12011. Epub 2012 Dec 28.
4
Assessment of Tunisian Isolates on Wheat Seed Germination, Seedling Growth and Fusarium Seedling Blight Suppression.突尼斯分离株对小麦种子萌发、幼苗生长及镰刀菌幼苗猝倒病抑制作用的评估
Microorganisms. 2023 Jun 6;11(6):1512. doi: 10.3390/microorganisms11061512.
5
Biocontrol rhizobacteria enhances growth and yield of wheat () under field conditions against .生防根际细菌在田间条件下增强小麦()的生长和产量,防治()。
Bioengineered. 2023 Dec;14(1):2260923. doi: 10.1080/21655979.2023.2260923. Epub 2023 Oct 4.
6
Screening and characterization of endophytic Bacillus and Paenibacillus strains from medicinal plant Lonicera japonica for use as potential plant growth promoters.从药用植物忍冬中筛选和鉴定内生芽孢杆菌和类芽孢杆菌菌株以用作潜在的植物生长促进剂。
Braz J Microbiol. 2015 Oct-Dec;46(4):977-89. doi: 10.1590/S1517-838246420140024.
7
Seed inoculation with endophytic fungal entomopathogens promotes plant growth and reduces crown and root rot (CRR) caused by Fusarium culmorum in wheat.内生真菌昆虫病原物的种子接种促进了小麦的生长,并减少了由尖孢镰刀菌引起的冠腐和根腐(CRR)。
Planta. 2018 Dec;248(6):1525-1535. doi: 10.1007/s00425-018-2991-x. Epub 2018 Aug 23.
8
Conjunctively screening of biocontrol agents (BCAs) against fusarium root rot and fusarium head blight caused by Fusarium graminearum.联合筛选生防菌(BCAs)防治由禾谷镰刀菌引起的根腐病和赤霉病。
Microbiol Res. 2015 Aug;177:34-42. doi: 10.1016/j.micres.2015.05.005. Epub 2015 May 23.
9
Plant growth promoting and antifungal activity in endophytic Bacillus strains from pearl millet (Pennisetum glaucum).珍珠粟(Pennisetum glaucum)内生芽孢杆菌的促植物生长和抗真菌活性。
Braz J Microbiol. 2020 Mar;51(1):229-241. doi: 10.1007/s42770-019-00172-5. Epub 2019 Oct 22.
10
Biocontrol Potential of Some Rhizospheric Soil Bacterial Strains against and Subsequent Effect on Growth of Two Tunisian Wheat Cultivars.一些根际土壤细菌菌株对两种突尼斯小麦品种的生防潜力及后续对其生长的影响
Microorganisms. 2023 Apr 29;11(5):1165. doi: 10.3390/microorganisms11051165.

引用本文的文献

1
Paenibacillus peoriae: current knowledge and agricultural biotechnology potential of a close relative of P. polymyxa.皮奥里亚类芽孢杆菌:多粘类芽孢杆菌近缘种的现有知识及农业生物技术潜力
Antonie Van Leeuwenhoek. 2025 Jul 23;118(9):120. doi: 10.1007/s10482-025-02135-3.
2
In vitro and In silico investigation deciphering novel antifungal activity of endophyte Bacillus velezensis CBMB205 against Fusarium oxysporum.体外和计算机模拟研究揭示内生解淀粉芽孢杆菌CBMB205对尖孢镰刀菌的新型抗真菌活性。
Sci Rep. 2025 Jan 3;15(1):684. doi: 10.1038/s41598-024-77926-1.
3
Synthetic communities derived from the core endophytic microbiome of hyperaccumulators and their role in cadmium phytoremediation.

本文引用的文献

1
Assessment of Tunisian Isolates on Wheat Seed Germination, Seedling Growth and Fusarium Seedling Blight Suppression.突尼斯分离株对小麦种子萌发、幼苗生长及镰刀菌幼苗猝倒病抑制作用的评估
Microorganisms. 2023 Jun 6;11(6):1512. doi: 10.3390/microorganisms11061512.
2
Suppression of Fusarium Wilt in Watermelon by DHA55 through Extracellular Production of Antifungal Lipopeptides.DHA55通过胞外产生抗真菌脂肽对西瓜枯萎病的抑制作用
J Fungi (Basel). 2023 Mar 9;9(3):336. doi: 10.3390/jof9030336.
3
Pseudomonas aeruginosa and Bacillus cereus Isolated from Brazilian Cerrado Soil Act as Phosphate-Solubilizing Bacteria.
超积累植物核心内生微生物组衍生的合成群落及其在镉植物修复中的作用。
Microbiome. 2024 Nov 14;12(1):236. doi: 10.1186/s40168-024-01959-x.
4
Exploring the rhizosphere of perennial wheat: potential for plant growth promotion and biocontrol applications.探索多年生小麦的根际:促进植物生长和生物防治应用的潜力。
Sci Rep. 2024 Oct 1;14(1):22792. doi: 10.1038/s41598-024-73818-6.
巴西塞拉多土壤中分离的铜绿假单胞菌和蜡样芽孢杆菌可作为解磷菌。
Curr Microbiol. 2023 Mar 23;80(5):146. doi: 10.1007/s00284-023-03260-w.
4
New Insights on Endophytic -Assisted Blast Disease Suppression and Growth Promotion in Rice: Revelation by Polyphasic Functional Characterization and Transcriptomics.水稻内生菌辅助抑制稻瘟病和促进生长的新见解:多相功能表征和转录组学揭示
Microorganisms. 2023 Jan 31;11(2):362. doi: 10.3390/microorganisms11020362.
5
Strategies for Controlling the Sporulation in spp.控制[物种名称]芽孢形成的策略 (注:原文中“ spp.”表述有误,推测可能是具体物种名称,这里按错误原文翻译)
J Fungi (Basel). 2022 Dec 21;9(1):10. doi: 10.3390/jof9010010.
6
Multifaceted roles of flavonoids mediating plant-microbe interactions.黄酮类化合物介导植物-微生物相互作用的多方面作用。
Microbiome. 2022 Dec 16;10(1):233. doi: 10.1186/s40168-022-01420-x.
7
Endophytic antagonize soil-borne fungal pathogens and suppress wilt complex disease in chickpea plants ( L.).内生菌拮抗土壤传播的真菌病原体,并抑制鹰嘴豆植株中的枯萎综合症病害。
Front Microbiol. 2022 Nov 2;13:994847. doi: 10.3389/fmicb.2022.994847. eCollection 2022.
8
Endophytic LMG27872 inhibits parasitism, promoting tomato growth through a dose-dependent effect.内生菌LMG27872抑制寄生作用,通过剂量依赖性效应促进番茄生长。
Front Plant Sci. 2022 Sep 14;13:961085. doi: 10.3389/fpls.2022.961085. eCollection 2022.
9
Comparative genomic and functional analyses of ZBSF16 with biocontrol potential against grapevine diseases, provide insights into its genes related to plant growth-promoting and biocontrol mechanisms.对具有防治葡萄病害潜力的ZBSF16进行比较基因组和功能分析,有助于深入了解其与促进植物生长及生物防治机制相关的基因。
Front Microbiol. 2022 Sep 8;13:975344. doi: 10.3389/fmicb.2022.975344. eCollection 2022.
10
Seed Endophytic sp. F23KW as a Promising Growth Promoter and Biocontrol of Rhizoctonia Root Rot of Fenugreek.种内生菌 F23KW 作为香豆素根腐病的促生和生防菌的潜力。
Molecules. 2022 Aug 29;27(17):5546. doi: 10.3390/molecules27175546.