• 文献检索
  • 文档翻译
  • 深度研究
  • 学术资讯
  • Suppr Zotero 插件Zotero 插件
  • 邀请有礼
  • 套餐&价格
  • 历史记录
应用&插件
Suppr Zotero 插件Zotero 插件浏览器插件Mac 客户端Windows 客户端微信小程序
定价
高级版会员购买积分包购买API积分包
服务
文献检索文档翻译深度研究API 文档MCP 服务
关于我们
关于 Suppr公司介绍联系我们用户协议隐私条款
关注我们

Suppr 超能文献

核心技术专利:CN118964589B侵权必究
粤ICP备2023148730 号-1Suppr @ 2026

文献检索

告别复杂PubMed语法,用中文像聊天一样搜索,搜遍4000万医学文献。AI智能推荐,让科研检索更轻松。

立即免费搜索

文件翻译

保留排版,准确专业,支持PDF/Word/PPT等文件格式,支持 12+语言互译。

免费翻译文档

深度研究

AI帮你快速写综述,25分钟生成高质量综述,智能提取关键信息,辅助科研写作。

立即免费体验

全基因组关联研究揭示了 ZmRap2.7-ZCN9/ZCN10 模块调控玉米 ABA 信号和种子活力的作用机制。

A genome-wide association study uncovers a ZmRap2.7-ZCN9/ZCN10 module to regulate ABA signalling and seed vigour in maize.

机构信息

State Key Laboratory of Maize Bio-breeding, Beijing Innovation Center for Crop Seed Technology (MOA), College of Agronomy and Biotechnology, China Agricultural University, Beijing, China.

Institute of Crop Science, Chinese Academy of Agricultural Sciences, Beijing, China.

出版信息

Plant Biotechnol J. 2024 Sep;22(9):2472-2487. doi: 10.1111/pbi.14362. Epub 2024 May 18.

DOI:10.1111/pbi.14362
PMID:38761386
原文链接:https://pmc.ncbi.nlm.nih.gov/articles/PMC11331778/
Abstract

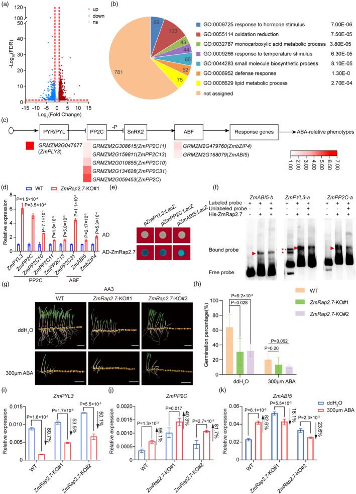
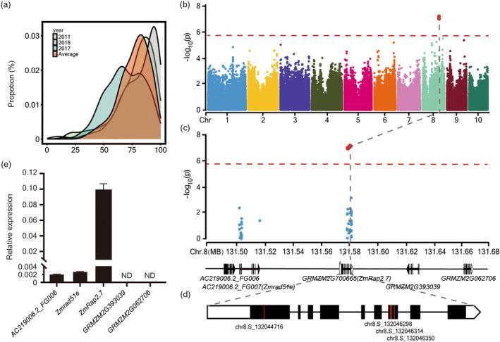
Seed vigour, including rapid, uniform germination and robust seedling establishment under various field conditions, is becoming an increasingly essential agronomic trait for achieving high yield in crops. However, little is known about this important seed quality trait. In this study, we performed a genome-wide association study to identify a key transcription factor ZmRap2.7, which regulates seed vigour through transcriptionally repressing expressions of three ABA signalling genes ZmPYL3, ZmPP2C and ZmABI5 and two phosphatidylethanolamine-binding genes ZCN9 and ZCN10. In addition, ZCN9 and ZCN10 proteins could interact with ZmPYL3, ZmPP2C and ZmABI5 proteins, and loss-of-function of ZmRap2.7 and overexpression of ZCN9 and ZCN10 reduced ABA sensitivity and seed vigour, suggesting a complex regulatory network for regulation of ABA signalling mediated seed vigour. Finally, we showed that four SNPs in ZmRap2.7 coding region influenced its transcriptionally binding activity to the downstream gene promoters. Together with previously identified functional variants within and surrounding ZmRap2.7, we concluded that the distinct allelic variations of ZmRap2.7 were obtained independently during maize domestication and improvement, and responded separately for the diversities of seed vigour, flowering time and brace root development. These results provide novel genes, a new regulatory network and an evolutional mechanism for understanding the molecular mechanism of seed vigour.

摘要

种子活力,包括在各种田间条件下快速、均匀的萌发和健壮的幼苗建立,正在成为实现作物高产的一个越来越重要的农艺性状。然而,人们对这个重要的种子质量性状知之甚少。在这项研究中,我们进行了全基因组关联研究,鉴定了一个关键的转录因子 ZmRap2.7,它通过转录抑制三个 ABA 信号基因 ZmPYL3、ZmPP2C 和 ZmABI5 和两个磷脂酰乙醇胺结合基因 ZCN9 和 ZCN10 的表达来调节种子活力。此外,ZCN9 和 ZCN10 蛋白可以与 ZmPYL3、ZmPP2C 和 ZmABI5 蛋白相互作用,ZmRap2.7 的功能丧失和 ZCN9 和 ZCN10 的过表达降低了 ABA 敏感性和种子活力,表明 ABA 信号介导的种子活力的调控存在一个复杂的调控网络。最后,我们表明,ZmRap2.7 编码区的四个 SNP 影响其对下游基因启动子的转录结合活性。结合之前在 ZmRap2.7 内部和周围鉴定的功能变体,我们得出结论,ZmRap2.7 的不同等位基因变异是在玉米驯化和改良过程中独立获得的,分别响应种子活力、开花时间和支根发育的多样性。这些结果为理解种子活力的分子机制提供了新的基因、新的调控网络和进化机制。

https://cdn.ncbi.nlm.nih.gov/pmc/blobs/2e1a/11373763/ed66ae72b453/PBI-22-2472-g001.jpg
https://cdn.ncbi.nlm.nih.gov/pmc/blobs/2e1a/11373763/1aaf0133eb7c/PBI-22-2472-g004.jpg
https://cdn.ncbi.nlm.nih.gov/pmc/blobs/2e1a/11373763/79fafea74c28/PBI-22-2472-g007.jpg
https://cdn.ncbi.nlm.nih.gov/pmc/blobs/2e1a/11373763/d7b607243f8a/PBI-22-2472-g005.jpg
https://cdn.ncbi.nlm.nih.gov/pmc/blobs/2e1a/11373763/3090a7f1c801/PBI-22-2472-g003.jpg
https://cdn.ncbi.nlm.nih.gov/pmc/blobs/2e1a/11373763/2b8ccc13a6a4/PBI-22-2472-g002.jpg
https://cdn.ncbi.nlm.nih.gov/pmc/blobs/2e1a/11373763/802617a920c9/PBI-22-2472-g006.jpg
https://cdn.ncbi.nlm.nih.gov/pmc/blobs/2e1a/11373763/ed66ae72b453/PBI-22-2472-g001.jpg
https://cdn.ncbi.nlm.nih.gov/pmc/blobs/2e1a/11373763/1aaf0133eb7c/PBI-22-2472-g004.jpg
https://cdn.ncbi.nlm.nih.gov/pmc/blobs/2e1a/11373763/79fafea74c28/PBI-22-2472-g007.jpg
https://cdn.ncbi.nlm.nih.gov/pmc/blobs/2e1a/11373763/d7b607243f8a/PBI-22-2472-g005.jpg
https://cdn.ncbi.nlm.nih.gov/pmc/blobs/2e1a/11373763/3090a7f1c801/PBI-22-2472-g003.jpg
https://cdn.ncbi.nlm.nih.gov/pmc/blobs/2e1a/11373763/2b8ccc13a6a4/PBI-22-2472-g002.jpg
https://cdn.ncbi.nlm.nih.gov/pmc/blobs/2e1a/11373763/802617a920c9/PBI-22-2472-g006.jpg
https://cdn.ncbi.nlm.nih.gov/pmc/blobs/2e1a/11373763/ed66ae72b453/PBI-22-2472-g001.jpg

相似文献

1
A genome-wide association study uncovers a ZmRap2.7-ZCN9/ZCN10 module to regulate ABA signalling and seed vigour in maize.全基因组关联研究揭示了 ZmRap2.7-ZCN9/ZCN10 模块调控玉米 ABA 信号和种子活力的作用机制。
Plant Biotechnol J. 2024 Sep;22(9):2472-2487. doi: 10.1111/pbi.14362. Epub 2024 May 18.
2
Hormone and RNA-seq analyses reveal the mechanisms underlying differences in seed vigour at different maize ear positions.激素和 RNA-seq 分析揭示了不同玉米穗位种子活力差异的机制。
Plant Mol Biol. 2019 Mar;99(4-5):461-476. doi: 10.1007/s11103-019-00830-0. Epub 2019 Feb 1.
3
Trait to gene analysis reveals that allelic variation in three genes determines seed vigour.性状到基因分析表明,三个基因中的等位基因变异决定种子活力。
New Phytol. 2016 Dec;212(4):964-976. doi: 10.1111/nph.14102. Epub 2016 Jul 19.
4
Abscisic acid-determined seed vigour differences do not influence redox regulation during ageing.脱落酸决定的种子活力差异并不影响衰老过程中的氧化还原调节。
Biochem J. 2019 Mar 22;476(6):965-974. doi: 10.1042/BCJ20180903.
5
Indole-3-acetate beta-glucosyltransferase OsIAGLU regulates seed vigour through mediating crosstalk between auxin and abscisic acid in rice.吲哚-3-乙酸β-葡萄糖基转移酶 OsIAGLU 通过调节生长素和脱落酸在水稻中的串扰来调节种子活力。
Plant Biotechnol J. 2020 Sep;18(9):1933-1945. doi: 10.1111/pbi.13353. Epub 2020 Feb 15.
6
Identification of cotton MOTHER OF FT AND TFL1 homologs, GhMFT1 and GhMFT2, involved in seed germination.鉴定棉花 MOTHER OF FT AND TFL1 同源物 GhMFT1 和 GhMFT2 在种子萌发过程中的作用。
PLoS One. 2019 Apr 19;14(4):e0215771. doi: 10.1371/journal.pone.0215771. eCollection 2019.
7
Interaction between abscisic acid receptor PYL3 and protein phosphatase type 2C in response to ABA signaling in maize.玉米中脱落酸受体 PYL3 与蛋白磷酸酶 2C 互作对 ABA 信号的响应。
Gene. 2014 Oct 1;549(1):179-85. doi: 10.1016/j.gene.2014.08.001. Epub 2014 Aug 1.
8
OsHIPL1, a hedgehog-interacting protein-like 1 protein, increases seed vigour in rice.OsHIPL1,一种 hedgehog-interacting protein-like 1 蛋白,可提高水稻种子活力。
Plant Biotechnol J. 2022 Jul;20(7):1346-1362. doi: 10.1111/pbi.13812. Epub 2022 Apr 19.
9
Interaction of maternal environment and allelic differences in seed vigour genes determines seed performance in Brassica oleracea.母体环境与种子活力基因等位基因差异的相互作用决定了芸薹属种子的性能。
Plant J. 2018 Jun;94(6):1098-1108. doi: 10.1111/tpj.13922. Epub 2018 May 17.
10
ZmMADS69 functions as a flowering activator through the ZmRap2.7-ZCN8 regulatory module and contributes to maize flowering time adaptation.ZmMADS69 通过ZmRap2.7-ZCN8 调控模块发挥花激活因子的功能,并有助于玉米开花时间的适应。
New Phytol. 2019 Mar;221(4):2335-2347. doi: 10.1111/nph.15512. Epub 2018 Oct 30.

引用本文的文献

1
Integrative Physiology, Transcriptome, and Metabolome Analysis Reveals Pathways and the Key Gene Involved in Vigor Loss during Artificial Aging of Maize Seeds.整合生理学、转录组和代谢组分析揭示玉米种子人工老化过程中活力丧失所涉及的途径和关键基因。
J Agric Food Chem. 2025 Jun 25;73(25):15993-16010. doi: 10.1021/acs.jafc.5c04642. Epub 2025 Jun 13.

本文引用的文献

1
A complex signaling trio in seed germination: Auxin-JA-ABA.在种子萌发过程中存在一个复杂的信号三联体:生长素-JA-ABA。
Trends Plant Sci. 2023 Aug;28(8):873-875. doi: 10.1016/j.tplants.2023.05.003. Epub 2023 May 18.
2
TOE1/TOE2 Interacting with GIS to Control Trichome Development in .TOE1/TOE2 与 GIS 相互作用以控制. 的毛状体发育
Int J Mol Sci. 2023 Apr 3;24(7):6698. doi: 10.3390/ijms24076698.
3
Maize PIMT2 repairs damaged 3-METHYLCROTONYL COA CARBOXYLASE in mitochondria, affecting seed vigor.玉米 PIMT2 在线粒体中修复受损的 3-甲基戊二酰辅酶 A 羧化酶,影响种子活力。
Plant J. 2023 Jul;115(1):220-235. doi: 10.1111/tpj.16225. Epub 2023 Apr 20.
4
Elucidating the patterns of pleiotropy and its biological relevance in maize.阐明玉米中多效性的模式及其生物学相关性。
PLoS Genet. 2023 Mar 21;19(3):e1010664. doi: 10.1371/journal.pgen.1010664. eCollection 2023 Mar.
5
The AP2 transcription factors TOE1/TOE2 convey Arabidopsis age information to ethylene signaling in plant de novo root regeneration.AP2 转录因子 TOE1/TOE2 将拟南芥年龄信息传递给植物从头再生新根中的乙烯信号转导。
Planta. 2022 Nov 21;257(1):1. doi: 10.1007/s00425-022-04034-7.
6
Association mapping across a multitude of traits collected in diverse environments in maize.玉米在多种环境下收集的众多性状的关联作图。
Gigascience. 2022 Aug 23;11. doi: 10.1093/gigascience/giac080.
7
Arabidopsis ABSCISIC ACID INSENSITIVE4 targets PROTEIN L-ISOASPARTYL METHYLTRANSFERASE1 in seed.拟南芥 ABA 不敏感 4 蛋白在种子中靶向蛋白 L-异天冬氨酸甲基转移酶 1。
Planta. 2022 Jul 4;256(2):30. doi: 10.1007/s00425-022-03947-7.
8
Targeting a gene regulatory element enhances rice grain yield by decoupling panicle number and size.靶向一个基因调控元件通过分离穗数和大小来提高水稻产量。
Nat Biotechnol. 2022 Sep;40(9):1403-1411. doi: 10.1038/s41587-022-01281-7. Epub 2022 Apr 21.
9
A multiomic study uncovers a bZIP23-PER1A-mediated detoxification pathway to enhance seed vigor in rice.一项多组学研究揭示了 bZIP23-PER1A 介导的解毒途径,可增强水稻种子活力。
Proc Natl Acad Sci U S A. 2022 Mar 1;119(9). doi: 10.1073/pnas.2026355119.
10
Seed germination and vigor: ensuring crop sustainability in a changing climate.种子萌发与活力:确保气候变化下的作物可持续性。
Heredity (Edinb). 2022 Jun;128(6):450-459. doi: 10.1038/s41437-022-00497-2. Epub 2022 Jan 10.