• 文献检索
  • 文档翻译
  • 深度研究
  • 学术资讯
  • Suppr Zotero 插件Zotero 插件
  • 邀请有礼
  • 套餐&价格
  • 历史记录
应用&插件
Suppr Zotero 插件Zotero 插件浏览器插件Mac 客户端Windows 客户端微信小程序
定价
高级版会员购买积分包购买API积分包
服务
文献检索文档翻译深度研究API 文档MCP 服务
关于我们
关于 Suppr公司介绍联系我们用户协议隐私条款
关注我们

Suppr 超能文献

核心技术专利:CN118964589B侵权必究
粤ICP备2023148730 号-1Suppr @ 2026

文献检索

告别复杂PubMed语法,用中文像聊天一样搜索,搜遍4000万医学文献。AI智能推荐,让科研检索更轻松。

立即免费搜索

文件翻译

保留排版,准确专业,支持PDF/Word/PPT等文件格式,支持 12+语言互译。

免费翻译文档

深度研究

AI帮你快速写综述,25分钟生成高质量综述,智能提取关键信息,辅助科研写作。

立即免费体验

CCAT1 lncRNA 是染色质保留和转录后剪接的。

CCAT1 lncRNA is chromatin-retained and post-transcriptionally spliced.

机构信息

The Mina and Everard Goodman Faculty of Life Sciences and Institute of Nanotechnology, Bar-Ilan University, Ramat Gan, Israel.

Biochemistry Laboratory, Samson Assuta Ashdod University Hospital, Ashdod, Israel.

出版信息

Histochem Cell Biol. 2024 Jul;162(1-2):91-107. doi: 10.1007/s00418-024-02294-w. Epub 2024 May 19.

DOI:10.1007/s00418-024-02294-w
PMID:38763947
原文链接:https://pmc.ncbi.nlm.nih.gov/articles/PMC11227459/
Abstract

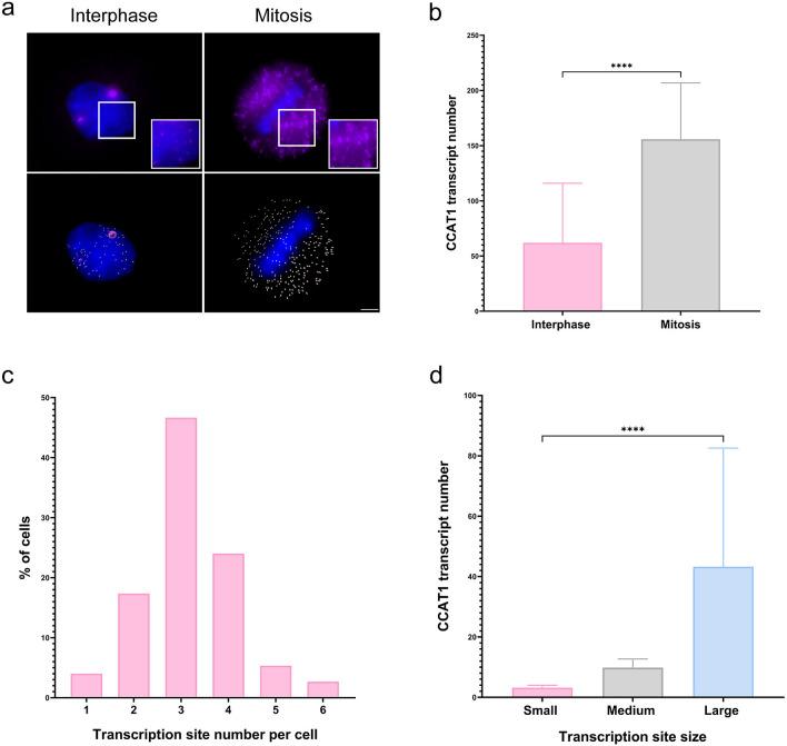
Super-enhancers are unique gene expression regulators widely involved in cancer development. Spread over large DNA segments, they tend to be found next to oncogenes. The super-enhancer c-MYC locus forms long-range chromatin looping with nearby genes, which brings the enhancer and the genes into proximity, to promote gene activation. The colon cancer-associated transcript 1 (CCAT1) gene, which is part of the MYC locus, transcribes a lncRNA that is overexpressed in colon cancer cells through activation by MYC. Comparing different types of cancer cell lines using RNA fluorescence in situ hybridization (RNA FISH), we detected very prominent CCAT1 expression in HeLa cells, observed as several large CCAT1 nuclear foci. We found that dozens of CCAT1 transcripts accumulate on the gene locus, in addition to active transcription occurring from the gene. The accumulating transcripts are released from the chromatin during cell division. Examination of CCAT1 lncRNA expression patterns on the single-RNA level showed that unspliced CCAT1 transcripts are released from the gene into the nucleoplasm. Most of these unspliced transcripts were observed in proximity to the active gene but were not associated with nuclear speckles in which unspliced RNAs usually accumulate. At larger distances from the gene, the CCAT1 transcripts appeared spliced, implying that most CCAT1 transcripts undergo post-transcriptional splicing in the zone of the active gene. Finally, we show that unspliced CCAT1 transcripts can be detected in the cytoplasm during splicing inhibition, which suggests that there are several CCAT1 variants, spliced and unspliced, that the cell can recognize as suitable for export.

摘要

超级增强子是广泛参与癌症发展的独特基因表达调控因子。它们分布在大片段 DNA 上,往往位于癌基因附近。超级增强子 c-MYC 基因座与附近基因形成长程染色质环,将增强子和基因拉近,促进基因激活。结肠癌相关转录物 1(CCAT1)基因是 MYC 基因座的一部分,通过 MYC 的激活转录出一种在结肠癌细胞中过表达的 lncRNA。通过 RNA 荧光原位杂交(RNA FISH)比较不同类型的癌细胞系,我们在 HeLa 细胞中检测到非常明显的 CCAT1 表达,表现为几个大的 CCAT1 核焦点。我们发现,除了基因活跃转录外,还有数十个 CCAT1 转录本在基因座上积累。在细胞分裂过程中,积累的转录本从染色质中释放出来。在单个 RNA 水平上检查 CCAT1 lncRNA 表达模式,发现未剪接的 CCAT1 转录本从基因释放到核质中。这些未剪接的转录本大部分观察到与基因活性接近,但不与核斑点(unspliced RNAs 通常聚集在核斑点中)相关。在离基因更远的地方,CCAT1 转录本出现剪接,这意味着大多数 CCAT1 转录本在活性基因区域经历转录后剪接。最后,我们表明,在剪接抑制期间可以在细胞质中检测到未剪接的 CCAT1 转录本,这表明细胞可以识别出几种适合输出的未剪接和剪接的 CCAT1 变体。

https://cdn.ncbi.nlm.nih.gov/pmc/blobs/4391/11227459/31a5272a64ee/418_2024_2294_Fig6_HTML.jpg
https://cdn.ncbi.nlm.nih.gov/pmc/blobs/4391/11227459/b0c8d55fbedc/418_2024_2294_Fig1_HTML.jpg
https://cdn.ncbi.nlm.nih.gov/pmc/blobs/4391/11227459/4faf14e9c582/418_2024_2294_Fig2_HTML.jpg
https://cdn.ncbi.nlm.nih.gov/pmc/blobs/4391/11227459/24528915c551/418_2024_2294_Fig3_HTML.jpg
https://cdn.ncbi.nlm.nih.gov/pmc/blobs/4391/11227459/b73ed19b3c01/418_2024_2294_Fig4_HTML.jpg
https://cdn.ncbi.nlm.nih.gov/pmc/blobs/4391/11227459/3d9e4339600c/418_2024_2294_Fig5_HTML.jpg
https://cdn.ncbi.nlm.nih.gov/pmc/blobs/4391/11227459/31a5272a64ee/418_2024_2294_Fig6_HTML.jpg
https://cdn.ncbi.nlm.nih.gov/pmc/blobs/4391/11227459/b0c8d55fbedc/418_2024_2294_Fig1_HTML.jpg
https://cdn.ncbi.nlm.nih.gov/pmc/blobs/4391/11227459/4faf14e9c582/418_2024_2294_Fig2_HTML.jpg
https://cdn.ncbi.nlm.nih.gov/pmc/blobs/4391/11227459/24528915c551/418_2024_2294_Fig3_HTML.jpg
https://cdn.ncbi.nlm.nih.gov/pmc/blobs/4391/11227459/b73ed19b3c01/418_2024_2294_Fig4_HTML.jpg
https://cdn.ncbi.nlm.nih.gov/pmc/blobs/4391/11227459/3d9e4339600c/418_2024_2294_Fig5_HTML.jpg
https://cdn.ncbi.nlm.nih.gov/pmc/blobs/4391/11227459/31a5272a64ee/418_2024_2294_Fig6_HTML.jpg

相似文献

1
CCAT1 lncRNA is chromatin-retained and post-transcriptionally spliced.CCAT1 lncRNA 是染色质保留和转录后剪接的。
Histochem Cell Biol. 2024 Jul;162(1-2):91-107. doi: 10.1007/s00418-024-02294-w. Epub 2024 May 19.
2
Human colorectal cancer-specific CCAT1-L lncRNA regulates long-range chromatin interactions at the MYC locus.人类结直肠癌细胞特异性 CCAT1-L lncRNA 调节 MYC 基因座的长程染色质相互作用。
Cell Res. 2014 May;24(5):513-31. doi: 10.1038/cr.2014.35. Epub 2014 Mar 25.
3
C-Myc-activated long noncoding RNA CCAT1 promotes colon cancer cell proliferation and invasion.C-Myc激活的长链非编码RNA CCAT1促进结肠癌细胞的增殖和侵袭。
Tumour Biol. 2014 Dec;35(12):12181-8. doi: 10.1007/s13277-014-2526-4. Epub 2014 Sep 4.
4
Upregulation of the c-MYC oncogene and adjacent long noncoding RNAs PVT1 and CCAT1 in esophageal squamous cell carcinoma.食管鳞状细胞癌中 c-MYC 癌基因及其相邻长链非编码 RNA PVT1 和 CCAT1 的上调。
BMC Cancer. 2023 Jan 9;23(1):34. doi: 10.1186/s12885-022-10464-z.
5
CCAT1: an oncogenic long noncoding RNA in human cancers.CCAT1:一种在人类癌症中具有致癌性的长链非编码RNA。
J Cancer Res Clin Oncol. 2017 Apr;143(4):555-562. doi: 10.1007/s00432-016-2268-3. Epub 2016 Sep 16.
6
Production of Spliced Long Noncoding RNAs Specifies Regions with Increased Enhancer Activity.拼接长非编码 RNA 的产生指定了增强子活性增加的区域。
Cell Syst. 2018 Nov 28;7(5):537-547.e3. doi: 10.1016/j.cels.2018.10.009. Epub 2018 Nov 14.
7
The functions and oncogenic roles of CCAT1 in human cancer.CCAT1 在人类癌症中的功能和致癌作用。
Biomed Pharmacother. 2019 Jul;115:108943. doi: 10.1016/j.biopha.2019.108943. Epub 2019 May 9.
8
Long non-coding RNA CCAT1 is overexpressed in endometrial cancer and regulates growth and transcriptome of endometrial adenocarcinoma cells.长链非编码 RNA CCAT1 在子宫内膜癌中过表达,并调节子宫内膜腺癌细胞的生长和转录组。
Int J Biochem Cell Biol. 2020 May;122:105740. doi: 10.1016/j.biocel.2020.105740. Epub 2020 Mar 12.
9
Long noncoding RNA colon cancer associated transcript‑1 promotes the proliferation, migration and invasion of cervical cancer.长链非编码 RNA 结肠癌相关转录物 1 促进宫颈癌的增殖、迁移和侵袭。
Mol Med Rep. 2017 Oct;16(4):5587-5591. doi: 10.3892/mmr.2017.7302. Epub 2017 Aug 21.
10
LncRNA CCAT1 participates in pancreatic ductal adenocarcinoma progression by forming a positive feedback loop with c-Myc.长链非编码 RNA CCAT1 通过与 c-Myc 形成正反馈环参与胰腺导管腺癌的进展。
Carcinogenesis. 2024 Feb 12;45(1-2):69-82. doi: 10.1093/carcin/bgad076.

本文引用的文献

1
Post-transcriptional splicing can occur in a slow-moving zone around the gene.转录后剪接可发生在基因周围的慢移动区。
Elife. 2024 Apr 5;12:RP91357. doi: 10.7554/eLife.91357.
2
Epigenetic regulatory layers in the 3D nucleus.三维核内的表观遗传调控层
Mol Cell. 2024 Feb 1;84(3):415-428. doi: 10.1016/j.molcel.2023.12.032. Epub 2024 Jan 18.
3
ALKBH5 regulates ovarian cancer growth via demethylating long noncoding RNA PVT1 in ovarian cancer.ALKBH5 通过去甲基化长链非编码 RNA PVT1 调控卵巢癌细胞生长。
J Cell Mol Med. 2024 Jan;28(2):e18066. doi: 10.1111/jcmm.18066. Epub 2023 Dec 14.
4
Genome-wide analysis of the interplay between chromatin-associated RNA and 3D genome organization in human cells.人类细胞中染色质相关 RNA 与 3D 基因组组织相互作用的全基因组分析。
Nat Commun. 2023 Oct 16;14(1):6519. doi: 10.1038/s41467-023-42274-7.
5
Exploring the regulatory role of lncRNA in cancer immunity.探索长链非编码RNA在癌症免疫中的调控作用。
Front Oncol. 2023 Aug 10;13:1191913. doi: 10.3389/fonc.2023.1191913. eCollection 2023.
6
Spatial and temporal organization of the genome: Current state and future aims of the 4D nucleome project.基因组的时空组织:4D 核组学项目的现状和未来目标。
Mol Cell. 2023 Aug 3;83(15):2624-2640. doi: 10.1016/j.molcel.2023.06.018. Epub 2023 Jul 6.
7
Super-enhancer-driven lncRNA LIMD1-AS1 activated by CDK7 promotes glioma progression.超级增强子驱动的长链非编码 RNA LIMD1-AS1 被 CDK7 激活,促进胶质瘤进展。
Cell Death Dis. 2023 Jun 29;14(6):383. doi: 10.1038/s41419-023-05892-z.
8
Long non-coding RNA colon cancer-associated transcript 1-Vimentin axis promoting the migration and invasion of HeLa cells.长链非编码 RNA 结肠癌相关转录本 1-波形蛋白轴促进 HeLa 细胞的迁移和侵袭。
Chin Med J (Engl). 2023 Oct 5;136(19):2351-2361. doi: 10.1097/CM9.0000000000002373.
9
Factors and Methods for the Detection of Gene Expression Regulation.基因表达调控检测的因素和方法。
Biomolecules. 2023 Feb 6;13(2):304. doi: 10.3390/biom13020304.
10
Transcription factor B-MYB activates lncRNA CCAT1 and upregulates SOCS3 to promote chemoresistance in colorectal cancer.转录因子B-MYB激活长链非编码RNA CCAT1并上调SOCS3以促进结直肠癌的化疗耐药性。
Chem Biol Interact. 2023 Apr 1;374:110412. doi: 10.1016/j.cbi.2023.110412. Epub 2023 Feb 20.