Wei Kuang-Yu, van Heugten Martijn H, van Megen Wouter H, van Veghel Richard, Rehaume Linda M, Cross Jennifer L, Viel John J, van Willigenburg Hester, Silva Pedro Henrique Imenez, Danser A H Jan, de Baaij Jeroen H F, Hoorn Ewout J
Department of Internal Medicine, Division of Nephrology and Transplantation, Erasmus MC, University Medical Center Rotterdam, Rotterdam, The Netherlands.
Department of Internal Medicine, Division of Nephrology, Tri-Service General Hospital, National Defense Medical Center, Taipei, Taiwan.
Nephrol Dial Transplant. 2024 Dec 20;40(1):151-163. doi: 10.1093/ndt/gfae119.
Calcineurin inhibitors (CNIs) affect kidney electrolyte handling and blood pressure (BP) through an effect on the distal tubule. The second-generation CNI voclosporin causes hypomagnesaemia and hypercalciuria less often than tacrolimus. This suggests different effects on the distal tubule, but this has not yet been investigated experimentally.
Rats were treated with voclosporin, tacrolimus or vehicle for 28 days. Dosing was based on a pilot experiment to achieve clinically therapeutic concentrations. Drug effects were assessed by electrolyte handling at day 18 and 28, thiazide testing at day 20, telemetric BP recordings and analysis of messenger RNA (mRNA) and protein levels of distal tubular transporters at day 28.
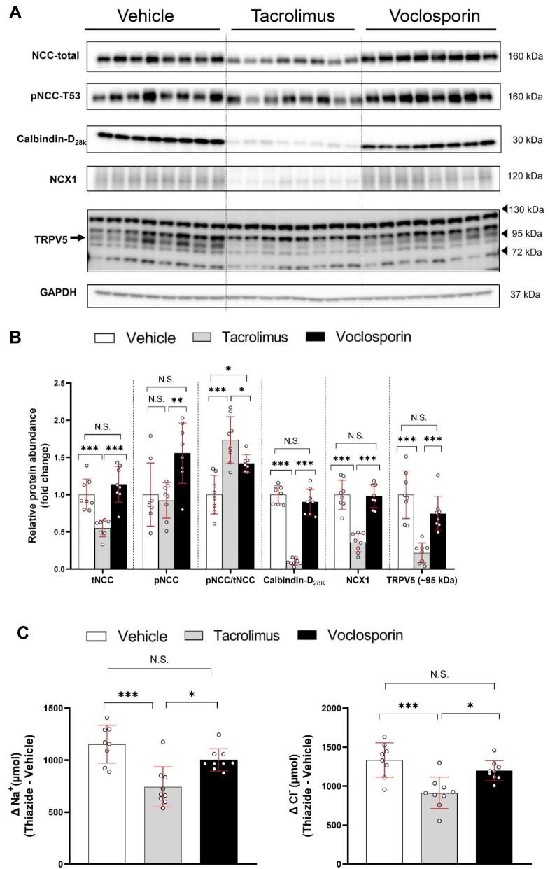
Compared with vehicle, tacrolimus but not voclosporin significantly increased the fractional excretions of calcium (>4-fold), magnesium and chloride (both 1.5-fold) and caused hypomagnesaemia. Tacrolimus but not voclosporin significantly reduced distal tubular transporters at the mRNA and/or protein level, including the sodium-chloride cotransporter, transient receptor melastatin 6, transient receptor potential vanilloid 5, cyclin M2, sodium-calcium exchanger and calbindin-D28K. Tacrolimus but not voclosporin reduced the mRNA level and urinary excretion of epidermal growth factor. The saluretic response to hydrochlorothiazide at day 20 was similar in the voclosporin and vehicle groups, whereas it was lower in the tacrolimus group. The phosphorylated form of the sodium-chloride cotransporter was significantly higher at day 28 in rats treated with voclosporin than in those treated with tacrolimus. Tacrolimus transiently increased BP, whereas voclosporin caused a gradual but persistent increase in BP that was further characterized by high renin, normal aldosterone and low endothelin-1.
In contrast to tacrolimus, voclosporin does not cause hypercalciuria and hypomagnesaemia, but similarly causes hypertension. Our data reveal differences between the distal tubular effects of tacrolimus and voclosporin and provide a pathophysiological basis for the clinically observed differences between the two CNIs.
钙调神经磷酸酶抑制剂(CNIs)通过对远曲小管的作用影响肾脏电解质处理和血压(BP)。第二代CNI伏环孢素引起低镁血症和高钙尿症的频率低于他克莫司。这表明其对远曲小管有不同的作用,但尚未进行实验研究。
将大鼠用伏环孢素、他克莫司或赋形剂治疗28天。给药基于一项预实验,以达到临床治疗浓度。在第18天和第28天通过电解质处理评估药物作用,在第20天进行噻嗪类药物测试,进行遥测血压记录,并在第28天分析远曲小管转运蛋白的信使核糖核酸(mRNA)和蛋白质水平。
与赋形剂相比,他克莫司而非伏环孢素显著增加了钙(>4倍)、镁和氯(均为1.5倍)的分数排泄,并导致低镁血症。他克莫司而非伏环孢素在mRNA和/或蛋白质水平显著降低远曲小管转运蛋白,包括氯化钠共转运体、瞬时受体电位香草酸亚型6、瞬时受体电位香草酸亚型5、细胞周期蛋白M2、钠钙交换体和钙结合蛋白-D28K。他克莫司而非伏环孢素降低了表皮生长因子的mRNA水平和尿排泄。在第20天,伏环孢素组和赋形剂组对氢氯噻嗪的利钠反应相似,而他克莫司组较低。在第28天,用伏环孢素治疗的大鼠中氯化钠共转运体的磷酸化形式显著高于用他克莫司治疗的大鼠。他克莫司使血压短暂升高,而伏环孢素导致血压逐渐但持续升高,其特征还包括高肾素、正常醛固酮和低内皮素-1。
与他克莫司不同,伏环孢素不会引起高钙尿症和低镁血症,但同样会导致高血压。我们的数据揭示了他克莫司和伏环孢素在远曲小管作用上的差异,并为临床上观察到的两种CNIs之间的差异提供了病理生理学基础。