• 文献检索
  • 文档翻译
  • 深度研究
  • 学术资讯
  • Suppr Zotero 插件Zotero 插件
  • 邀请有礼
  • 套餐&价格
  • 历史记录
应用&插件
Suppr Zotero 插件Zotero 插件浏览器插件Mac 客户端Windows 客户端微信小程序
定价
高级版会员购买积分包购买API积分包
服务
文献检索文档翻译深度研究API 文档MCP 服务
关于我们
关于 Suppr公司介绍联系我们用户协议隐私条款
关注我们

Suppr 超能文献

核心技术专利:CN118964589B侵权必究
粤ICP备2023148730 号-1Suppr @ 2026

文献检索

告别复杂PubMed语法,用中文像聊天一样搜索,搜遍4000万医学文献。AI智能推荐,让科研检索更轻松。

立即免费搜索

文件翻译

保留排版,准确专业,支持PDF/Word/PPT等文件格式,支持 12+语言互译。

免费翻译文档

深度研究

AI帮你快速写综述,25分钟生成高质量综述,智能提取关键信息,辅助科研写作。

立即免费体验

钙调磷酸酶抑制剂他克莫司激活肾脏钠氯共转运蛋白,导致高血压。

The calcineurin inhibitor tacrolimus activates the renal sodium chloride cotransporter to cause hypertension.

机构信息

Division of Nephrology & Hypertension, Oregon Health & Science University, Portland, Oregon, USA.

出版信息

Nat Med. 2011 Oct 2;17(10):1304-9. doi: 10.1038/nm.2497.

DOI:10.1038/nm.2497
PMID:21963515
原文链接:https://pmc.ncbi.nlm.nih.gov/articles/PMC3192268/
Abstract

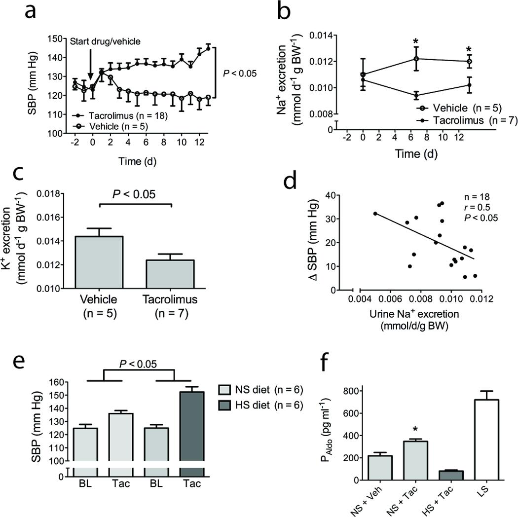
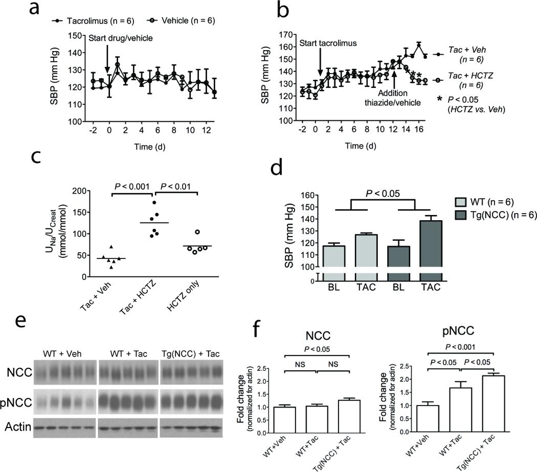
Calcineurin inhibitors (CNIs) are immunosuppressive drugs that are used widely to prevent rejection of transplanted organs and to treat autoimmune disease. Hypertension and renal tubule dysfunction, including hyperkalemia, hypercalciuria and acidosis, often complicate their use. These side effects resemble familial hyperkalemic hypertension, a genetic disease characterized by overactivity of the renal sodium chloride cotransporter (NCC) and caused by mutations in genes encoding WNK kinases. We hypothesized that CNIs induce hypertension by stimulating NCC. In wild-type mice, the CNI tacrolimus caused salt-sensitive hypertension and increased the abundance of phosphorylated NCC and the NCC-regulatory kinases WNK3, WNK4 and SPAK. We demonstrated the functional importance of NCC in this response by showing that tacrolimus did not affect blood pressure in NCC-knockout mice, whereas the hypertensive response to tacrolimus was exaggerated in mice overexpressing NCC. Moreover, hydrochlorothiazide, an NCC-blocking drug, reversed tacrolimus-induced hypertension. These observations were extended to humans by showing that kidney transplant recipients treated with tacrolimus had a greater fractional chloride excretion in response to bendroflumethiazide, another NCC-blocking drug, than individuals not treated with tacrolimus; renal NCC abundance was also greater. Together, these findings indicate that tacrolimus-induced chronic hypertension is mediated largely by NCC activation, and suggest that inexpensive and well-tolerated thiazide diuretics may be especially effective in preventing the complications of CNI treatment.

摘要

钙调神经磷酸酶抑制剂(CNI)是一种广泛用于预防移植器官排斥和治疗自身免疫性疾病的免疫抑制剂。高血压和肾小管功能障碍,包括高钾血症、高钙尿症和酸中毒,常使它们的使用复杂化。这些副作用类似于家族性高钾血症性高血压,这是一种由编码 WNK 激酶的基因突变引起的遗传性疾病,其特征是肾脏钠氯共转运蛋白(NCC)过度活跃。我们假设 CNI 通过刺激 NCC 引起高血压。在野生型小鼠中,CNI 他克莫司引起盐敏感性高血压,并增加磷酸化 NCC 和 NCC 调节激酶 WNK3、WNK4 和 SPAK 的丰度。我们通过表明他克莫司不会影响 NCC 敲除小鼠的血压,而 NCC 过表达小鼠对他克莫司的高血压反应被夸大,证明了 NCC 在这种反应中的功能重要性。此外,NCC 阻断药物氢氯噻嗪逆转了他克莫司引起的高血压。通过显示接受他克莫司治疗的肾移植受者在用另一种 NCC 阻断药物苯氟噻嗪时对 bendroflumethiazide 的氯离子排泄分数增加,以及肾脏 NCC 丰度增加,这些观察结果在人类中得到了扩展。这些发现表明,他克莫司诱导的慢性高血压主要是由 NCC 激活介导的,并表明廉价且耐受良好的噻嗪类利尿剂可能特别有效地预防 CNI 治疗的并发症。

https://cdn.ncbi.nlm.nih.gov/pmc/blobs/99dd/3192268/8c4ee41a56b0/nihms311978f4.jpg
https://cdn.ncbi.nlm.nih.gov/pmc/blobs/99dd/3192268/897a5fb7f132/nihms311978f1.jpg
https://cdn.ncbi.nlm.nih.gov/pmc/blobs/99dd/3192268/44a414a80fce/nihms311978f2.jpg
https://cdn.ncbi.nlm.nih.gov/pmc/blobs/99dd/3192268/f8d7b769525e/nihms311978f3.jpg
https://cdn.ncbi.nlm.nih.gov/pmc/blobs/99dd/3192268/8c4ee41a56b0/nihms311978f4.jpg
https://cdn.ncbi.nlm.nih.gov/pmc/blobs/99dd/3192268/897a5fb7f132/nihms311978f1.jpg
https://cdn.ncbi.nlm.nih.gov/pmc/blobs/99dd/3192268/44a414a80fce/nihms311978f2.jpg
https://cdn.ncbi.nlm.nih.gov/pmc/blobs/99dd/3192268/f8d7b769525e/nihms311978f3.jpg
https://cdn.ncbi.nlm.nih.gov/pmc/blobs/99dd/3192268/8c4ee41a56b0/nihms311978f4.jpg

相似文献

1
The calcineurin inhibitor tacrolimus activates the renal sodium chloride cotransporter to cause hypertension.钙调磷酸酶抑制剂他克莫司激活肾脏钠氯共转运蛋白,导致高血压。
Nat Med. 2011 Oct 2;17(10):1304-9. doi: 10.1038/nm.2497.
2
NaCl cotransporter abundance in urinary vesicles is increased by calcineurin inhibitors and predicts thiazide sensitivity.钙调神经磷酸酶抑制剂可增加尿囊泡中氯化钠共转运体的丰度,并预测噻嗪类药物敏感性。
PLoS One. 2017 Apr 21;12(4):e0176220. doi: 10.1371/journal.pone.0176220. eCollection 2017.
3
Chronic Metabolic Acidosis Activates Renal Tubular Sodium Chloride Cotransporter through Angiotension II-dependent WNK4-SPAK Phosphorylation Pathway.慢性代谢性酸中毒通过血管紧张素II依赖的WNK4-SPAK磷酸化途径激活肾小管氯化钠协同转运蛋白。
Sci Rep. 2016 Jan 5;6:18360. doi: 10.1038/srep18360.
4
Calcineurin inhibitor effects on kidney electrolyte handling and blood pressure: tacrolimus versus voclosporin.钙调神经磷酸酶抑制剂对肾脏电解质处理及血压的影响:他克莫司与voclosporin对比
Nephrol Dial Transplant. 2024 Dec 20;40(1):151-163. doi: 10.1093/ndt/gfae119.
5
Calcineurin dephosphorylates Kelch-like 3, reversing phosphorylation by angiotensin II and regulating renal electrolyte handling.钙调神经磷酸酶使 Kelch 样 3 去磷酸化,逆转血管紧张素 II 的磷酸化作用,调节肾脏电解质处理。
Proc Natl Acad Sci U S A. 2019 Feb 19;116(8):3155-3160. doi: 10.1073/pnas.1817281116. Epub 2019 Feb 4.
6
Activation of the renal Na+:Cl- cotransporter by angiotensin II is a WNK4-dependent process.血管紧张素 II 通过激活肾钠氯协同转运蛋白(WNK4)来发挥作用。
Proc Natl Acad Sci U S A. 2012 May 15;109(20):7929-34. doi: 10.1073/pnas.1200947109. Epub 2012 May 1.
7
WNK-SPAK-NCC cascade revisited: WNK1 stimulates the activity of the Na-Cl cotransporter via SPAK, an effect antagonized by WNK4.WNK-SPAK-NCC 级联反应再探:WNK1 通过 SPAK 刺激 Na-Cl 共转运蛋白的活性,而 WNK4 拮抗这一作用。
Hypertension. 2014 Nov;64(5):1047-53. doi: 10.1161/HYPERTENSIONAHA.114.04036. Epub 2014 Aug 11.
8
Calcineurin inhibitors block sodium-chloride cotransporter dephosphorylation in response to high potassium intake.钙调磷酸酶抑制剂阻断钠氯共转运体在高钾摄入时的去磷酸化。
Kidney Int. 2017 Feb;91(2):402-411. doi: 10.1016/j.kint.2016.09.001. Epub 2016 Oct 27.
9
The thiazide-sensitive Na-Cl cotransporter is regulated by a WNK kinase signaling complex.噻嗪类敏感的钠氯协同转运蛋白受WNK激酶信号复合体调控。
J Clin Invest. 2007 Nov;117(11):3403-11. doi: 10.1172/JCI32033.
10
Renal Deletion of 12 kDa FK506-Binding Protein Attenuates Tacrolimus-Induced Hypertension.肾脏中12 kDa FK506结合蛋白的缺失减轻他克莫司诱导的高血压。
J Am Soc Nephrol. 2016 May;27(5):1456-64. doi: 10.1681/ASN.2015040466. Epub 2015 Oct 2.

引用本文的文献

1
Development of conditional-siRNA programmable riboswitch for targeting adverse cardiac remodeling.用于靶向不良心脏重塑的条件性小干扰RNA可编程核糖开关的开发。
Mol Ther Nucleic Acids. 2025 Aug 5;36(3):102667. doi: 10.1016/j.omtn.2025.102667. eCollection 2025 Sep 9.
2
Pathophysiology and causes of hyperkalemia: unraveling causes beyond kidney dysfunction.高钾血症的病理生理学与病因:揭示肾功能不全以外的病因
Clin Exp Nephrol. 2025 Jun 11. doi: 10.1007/s10157-025-02711-x.
3
Rescuing vascular dysfunction in dorsal pancreatic arteries prevents tacrolimus-induced glucose metabolism disorder in mice.

本文引用的文献

1
Cyclosporine metabolic side effects: association with the WNK4 system.环孢素代谢副作用:与 WNK4 系统的关联。
Eur J Clin Invest. 2011 Oct;41(10):1113-20. doi: 10.1111/j.1365-2362.2011.02517.x. Epub 2011 Mar 24.
2
Mechanisms for hypercalciuria in pseudohypoaldosteronism type II-causing WNK4 knock-in mice.假性醛固酮减少症Ⅱ型导致的 WNK4 敲入小鼠高钙尿症的机制。
Endocrinology. 2010 Apr;151(4):1829-36. doi: 10.1210/en.2009-0951. Epub 2010 Feb 24.
3
Role of the WNK-activated SPAK kinase in regulating blood pressure.WNK 激活的 SPAK 激酶在调节血压中的作用。
挽救背侧胰动脉的血管功能障碍可预防他克莫司诱导的小鼠葡萄糖代谢紊乱。
Mol Med. 2025 Jun 11;31(1):230. doi: 10.1186/s10020-025-01282-7.
4
When our treatment is complicated: an overview of drug-induced acid-base disorders: part 1-acidosis.当我们的治疗变得复杂时:药物性酸碱紊乱概述:第1部分——酸中毒
Pediatr Nephrol. 2025 May 14. doi: 10.1007/s00467-025-06785-3.
5
A comparative analysis of drug-induced kidney injury adverse reactions between cyclosporine and tacrolimus based on the FAERS database.基于FAERS数据库的环孢素与他克莫司所致药物性肾损伤不良反应的对比分析
BMC Immunol. 2025 May 2;26(1):35. doi: 10.1186/s12865-025-00714-7.
6
British Society of Gastroenterology guidelines for diagnosis and management of autoimmune hepatitis.英国胃肠病学会自身免疫性肝炎诊断与管理指南
Gut. 2025 Aug 7;74(9):1364-1409. doi: 10.1136/gutjnl-2024-333171.
7
Maintenance Immunosuppression in Kidney Transplantation: A Review of the Current Status and Future Directions.肾移植中的维持性免疫抑制:现状与未来方向综述
J Clin Med. 2025 Mar 8;14(6):1821. doi: 10.3390/jcm14061821.
8
TNF inhibits NKCC2 phosphorylation by a calcineurin-dependent pathway.肿瘤坏死因子通过钙调神经磷酸酶依赖性途径抑制NKCC2磷酸化。
Am J Physiol Renal Physiol. 2025 Apr 1;328(4):F489-F500. doi: 10.1152/ajprenal.00251.2024. Epub 2025 Mar 10.
9
CXCR2 Activated JAK3/STAT3 Signaling Pathway Exacerbating Hepatotoxicity Associated with Tacrolimus.CXCR2激活的JAK3/STAT3信号通路加剧他克莫司相关肝毒性
Drug Des Devel Ther. 2024 Dec 28;18:6331-6344. doi: 10.2147/DDDT.S496195. eCollection 2024.
10
Familial Hyperkalemic Hypertension.家族性高钾性高血压
Compr Physiol. 2024 Dec 19;14(5):5839-5874. doi: 10.1002/cphy.c240004.
EMBO Mol Med. 2010 Feb;2(2):63-75. doi: 10.1002/emmm.200900058.
4
Genetic analysis of blood pressure in 8 mouse intercross populations.对8个小鼠杂交群体的血压进行遗传分析。
Hypertension. 2009 Oct;54(4):802-9. doi: 10.1161/HYPERTENSIONAHA.109.134569. Epub 2009 Aug 3.
5
Posttransplantation hypomagnesemia and its relation with immunosuppression as predictors of new-onset diabetes after transplantation.移植后低镁血症及其与免疫抑制的关系作为移植后新发糖尿病的预测因素。
Am J Transplant. 2009 Sep;9(9):2140-9. doi: 10.1111/j.1600-6143.2009.02752.x. Epub 2009 Jul 16.
6
The calcineurin inhibitor FK506 (tacrolimus) is associated with transient metabolic acidosis and altered expression of renal acid-base transport proteins.钙调神经磷酸酶抑制剂FK506(他克莫司)与短暂性代谢性酸中毒及肾酸碱转运蛋白表达改变有关。
Am J Physiol Renal Physiol. 2009 Aug;297(2):F499-509. doi: 10.1152/ajprenal.90489.2008. Epub 2009 May 13.
7
Angiotensin II signaling increases activity of the renal Na-Cl cotransporter through a WNK4-SPAK-dependent pathway.血管紧张素II信号通过WNK4-SPAK依赖途径增加肾钠氯共转运体的活性。
Proc Natl Acad Sci U S A. 2009 Mar 17;106(11):4384-9. doi: 10.1073/pnas.0813238106. Epub 2009 Feb 24.
8
Validation of volume-pressure recording tail-cuff blood pressure measurements.容积-压力记录尾袖带血压测量法的验证
Am J Hypertens. 2008 Dec;21(12):1288-91. doi: 10.1038/ajh.2008.301. Epub 2008 Oct 9.
9
FKBP family proteins: immunophilins with versatile biological functions.FKBP家族蛋白:具有多种生物学功能的亲免素
Neurosignals. 2008;16(4):318-25. doi: 10.1159/000123041. Epub 2008 Jul 18.
10
Renal Na+-K+-Cl- cotransporter activity and vasopressin-induced trafficking are lipid raft-dependent.肾钠-钾-氯共转运体活性和血管加压素诱导的转运是脂筏依赖性的。
Am J Physiol Renal Physiol. 2008 Sep;295(3):F789-802. doi: 10.1152/ajprenal.90227.2008. Epub 2008 Jun 25.