• 文献检索
  • 文档翻译
  • 深度研究
  • 学术资讯
  • Suppr Zotero 插件Zotero 插件
  • 邀请有礼
  • 套餐&价格
  • 历史记录
应用&插件
Suppr Zotero 插件Zotero 插件浏览器插件Mac 客户端Windows 客户端微信小程序
定价
高级版会员购买积分包购买API积分包
服务
文献检索文档翻译深度研究API 文档MCP 服务
关于我们
关于 Suppr公司介绍联系我们用户协议隐私条款
关注我们

Suppr 超能文献

核心技术专利:CN118964589B侵权必究
粤ICP备2023148730 号-1Suppr @ 2026

文献检索

告别复杂PubMed语法,用中文像聊天一样搜索,搜遍4000万医学文献。AI智能推荐,让科研检索更轻松。

立即免费搜索

文件翻译

保留排版,准确专业,支持PDF/Word/PPT等文件格式,支持 12+语言互译。

免费翻译文档

深度研究

AI帮你快速写综述,25分钟生成高质量综述,智能提取关键信息,辅助科研写作。

立即免费体验

细菌代谢产物石胆酸在胰腺腺癌中具有抗肿瘤作用。

The bacterial metabolite, lithocholic acid, has antineoplastic effects in pancreatic adenocarcinoma.

作者信息

Schwarcz Szandra, Kovács Patrik, Nyerges Petra, Ujlaki Gyula, Sipos Adrienn, Uray Karen, Bai Péter, Mikó Edit

机构信息

Department of Medical Chemistry, Faculty of Medicine, University of Debrecen, Debrecen, 4032, Hungary.

HUN-REN-UD Cell Biology and Signaling Research Group, Debrecen, 4032, Hungary.

出版信息

Cell Death Discov. 2024 May 23;10(1):248. doi: 10.1038/s41420-024-02023-1.

DOI:10.1038/s41420-024-02023-1
PMID:38782891
原文链接:https://pmc.ncbi.nlm.nih.gov/articles/PMC11116504/
Abstract

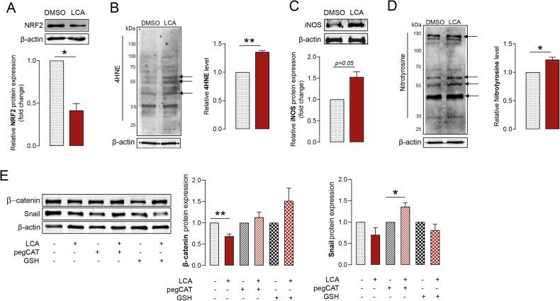
Lithocholic acid (LCA) is a secondary bile acid. LCA enters the circulation after bacterial synthesis in the gastrointestinal tract, reaches distantly located cancer cells, and influences their behavior. LCA was considered carcinogenic, but recent studies demonstrated that LCA has antitumor effects. We assessed the possible role of LCA in pancreatic adenocarcinoma. At the serum reference concentration, LCA induced a multi-pronged antineoplastic program in pancreatic adenocarcinoma cells. LCA inhibited cancer cell proliferation and induced mesenchymal-to-epithelial (MET) transition that reduced cell invasion capacity. LCA induced oxidative/nitrosative stress by decreasing the expression of nuclear factor, erythroid 2-like 2 (NRF2) and inducing inducible nitric oxide synthase (iNOS). The oxidative/nitrosative stress increased protein nitration and lipid peroxidation. Suppression of oxidative stress by glutathione (GSH) or pegylated catalase (pegCAT) blunted LCA-induced MET. Antioxidant genes were overexpressed in pancreatic adenocarcinoma and decreased antioxidant levels correlated with better survival of pancreatic adenocarcinoma patients. Furthermore, LCA treatment decreased the proportions of cancer stem cells. Finally, LCA induced total and ATP-linked mitochondrial oxidation and fatty acid oxidation. LCA exerted effects through the farnesoid X receptor (FXR), vitamin D receptor (VDR), and constitutive androstane receptor (CAR). LCA did not interfere with cytostatic agents used in the chemotherapy of pancreatic adenocarcinoma. Taken together, LCA is a non-toxic compound and has antineoplastic effects in pancreatic adenocarcinoma.

摘要

石胆酸(LCA)是一种次级胆汁酸。LCA在胃肠道细菌合成后进入循环系统,到达远处的癌细胞,并影响其行为。LCA曾被认为具有致癌性,但最近的研究表明LCA具有抗肿瘤作用。我们评估了LCA在胰腺腺癌中的可能作用。在血清参考浓度下,LCA在胰腺腺癌细胞中诱导了多方面的抗肿瘤程序。LCA抑制癌细胞增殖并诱导间充质-上皮转化(MET),从而降低细胞侵袭能力。LCA通过降低核因子红细胞2样2(NRF2)的表达并诱导诱导型一氧化氮合酶(iNOS)来诱导氧化/亚硝化应激。氧化/亚硝化应激增加了蛋白质硝化和脂质过氧化。用谷胱甘肽(GSH)或聚乙二醇化过氧化氢酶(pegCAT)抑制氧化应激可减弱LCA诱导的MET。抗氧化基因在胰腺腺癌中过表达,抗氧化水平降低与胰腺腺癌患者的更好生存相关。此外,LCA处理降低了癌症干细胞的比例。最后,LCA诱导了总线粒体氧化和ATP相关的线粒体氧化以及脂肪酸氧化。LCA通过法尼醇X受体(FXR)、维生素D受体(VDR)和组成型雄甾烷受体(CAR)发挥作用。LCA不干扰用于胰腺腺癌化疗的细胞抑制剂。综上所述,LCA是一种无毒化合物,在胰腺腺癌中具有抗肿瘤作用。

https://cdn.ncbi.nlm.nih.gov/pmc/blobs/7c03/11116504/607e6d01efe7/41420_2024_2023_Fig8_HTML.jpg
https://cdn.ncbi.nlm.nih.gov/pmc/blobs/7c03/11116504/391e882db9a9/41420_2024_2023_Fig1_HTML.jpg
https://cdn.ncbi.nlm.nih.gov/pmc/blobs/7c03/11116504/b8a92547260e/41420_2024_2023_Fig2_HTML.jpg
https://cdn.ncbi.nlm.nih.gov/pmc/blobs/7c03/11116504/aa45842dcd5e/41420_2024_2023_Fig3_HTML.jpg
https://cdn.ncbi.nlm.nih.gov/pmc/blobs/7c03/11116504/61bf93821627/41420_2024_2023_Fig4_HTML.jpg
https://cdn.ncbi.nlm.nih.gov/pmc/blobs/7c03/11116504/aab1b32467f3/41420_2024_2023_Fig5_HTML.jpg
https://cdn.ncbi.nlm.nih.gov/pmc/blobs/7c03/11116504/8bcb28a9ac72/41420_2024_2023_Fig6_HTML.jpg
https://cdn.ncbi.nlm.nih.gov/pmc/blobs/7c03/11116504/e8f55985c0f1/41420_2024_2023_Fig7_HTML.jpg
https://cdn.ncbi.nlm.nih.gov/pmc/blobs/7c03/11116504/607e6d01efe7/41420_2024_2023_Fig8_HTML.jpg
https://cdn.ncbi.nlm.nih.gov/pmc/blobs/7c03/11116504/391e882db9a9/41420_2024_2023_Fig1_HTML.jpg
https://cdn.ncbi.nlm.nih.gov/pmc/blobs/7c03/11116504/b8a92547260e/41420_2024_2023_Fig2_HTML.jpg
https://cdn.ncbi.nlm.nih.gov/pmc/blobs/7c03/11116504/aa45842dcd5e/41420_2024_2023_Fig3_HTML.jpg
https://cdn.ncbi.nlm.nih.gov/pmc/blobs/7c03/11116504/61bf93821627/41420_2024_2023_Fig4_HTML.jpg
https://cdn.ncbi.nlm.nih.gov/pmc/blobs/7c03/11116504/aab1b32467f3/41420_2024_2023_Fig5_HTML.jpg
https://cdn.ncbi.nlm.nih.gov/pmc/blobs/7c03/11116504/8bcb28a9ac72/41420_2024_2023_Fig6_HTML.jpg
https://cdn.ncbi.nlm.nih.gov/pmc/blobs/7c03/11116504/e8f55985c0f1/41420_2024_2023_Fig7_HTML.jpg
https://cdn.ncbi.nlm.nih.gov/pmc/blobs/7c03/11116504/607e6d01efe7/41420_2024_2023_Fig8_HTML.jpg

相似文献

1
The bacterial metabolite, lithocholic acid, has antineoplastic effects in pancreatic adenocarcinoma.细菌代谢产物石胆酸在胰腺腺癌中具有抗肿瘤作用。
Cell Death Discov. 2024 May 23;10(1):248. doi: 10.1038/s41420-024-02023-1.
2
Lithocholic Acid, a Metabolite of the Microbiome, Increases Oxidative Stress in Breast Cancer.石胆酸,一种微生物群的代谢产物,会增加乳腺癌中的氧化应激。
Cancers (Basel). 2019 Aug 27;11(9):1255. doi: 10.3390/cancers11091255.
3
The protective effect of lithocholic acid on the intestinal epithelial barrier is mediated by the vitamin D receptor via a SIRT1/Nrf2 and NF-κB dependent mechanism in Caco-2 cells.石胆酸通过维生素 D 受体通过 SIRT1/Nrf2 和 NF-κB 依赖机制在 Caco-2 细胞中对肠上皮屏障发挥保护作用。
Toxicol Lett. 2019 Nov;316:109-118. doi: 10.1016/j.toxlet.2019.08.024. Epub 2019 Aug 28.
4
The pro- and antineoplastic effects of deoxycholic acid in pancreatic adenocarcinoma cell models.脱氧胆酸在胰腺腺癌细胞模型中的促癌和抗癌作用。
Mol Biol Rep. 2023 Jun;50(6):5273-5282. doi: 10.1007/s11033-023-08453-x. Epub 2023 May 5.
5
Selective activation of vitamin D receptor by lithocholic acid acetate, a bile acid derivative.乙酸石胆酸(一种胆汁酸衍生物)对维生素D受体的选择性激活作用。
J Lipid Res. 2005 Jan;46(1):46-57. doi: 10.1194/jlr.M400294-JLR200. Epub 2004 Oct 16.
6
Indolepropionic Acid, a Metabolite of the Microbiome, Has Cytostatic Properties in Breast Cancer by Activating AHR and PXR Receptors and Inducing Oxidative Stress.吲哚丙酸是微生物群的一种代谢产物,通过激活芳烃受体(AHR)和孕烷X受体(PXR)并诱导氧化应激,在乳腺癌中具有细胞抑制特性。
Cancers (Basel). 2020 Aug 25;12(9):2411. doi: 10.3390/cancers12092411.
7
Activation of nuclear factor (erythroid-2 like) factor 2 by toxic bile acids provokes adaptive defense responses to enhance cell survival at the emergence of oxidative stress.毒性胆汁酸激活核因子(红系衍生 2 样因子)2,引发适应性防御反应,以在氧化应激出现时增强细胞存活能力。
Mol Pharmacol. 2007 Nov;72(5):1380-90. doi: 10.1124/mol.107.039370. Epub 2007 Aug 27.
8
Participation of nuclear factor (erythroid 2-related), factor 2 in ameliorating lithocholic acid-induced cholestatic liver injury in mice.核因子(红系 2 相关因子)2 参与改善鼠胆酸诱导的胆汁淤积性肝损伤。
Br J Pharmacol. 2010 Nov;161(5):1111-21. doi: 10.1111/j.1476-5381.2010.00953.x.
9
Anti-Inflammatory Effects of Vardenafil Against Cholestatic Liver Damage in Mice: a Mechanistic Study.伐地那非对小鼠胆汁淤积性肝损伤的抗炎作用:一项机制研究。
Cell Physiol Biochem. 2018;47(2):523-534. doi: 10.1159/000489986. Epub 2018 May 23.
10
The role of lithocholic acid in the regulation of bile acid detoxication, synthesis, and transport proteins in rat and human intestine and liver slices.胆酸在调节大鼠和人肠和肝切片中胆汁酸解毒、合成和转运蛋白中的作用。
Toxicol In Vitro. 2011 Feb;25(1):80-90. doi: 10.1016/j.tiv.2010.09.011. Epub 2010 Oct 1.

引用本文的文献

1
Ursodeoxycholic acid prompts glycolytic dominance, reductive stress and epithelial-to-mesenchymal transition in ovarian cancer cells through NRF2 activation.熊去氧胆酸通过激活NRF2促使卵巢癌细胞发生糖酵解优势、还原应激和上皮-间质转化。
Cell Death Discov. 2025 Apr 3;11(1):134. doi: 10.1038/s41420-025-02398-9.
2
Lithocholic Acid's Ionic Compounds as Promising Antitumor Agents: Synthesis and Evaluation of the Production of Reactive Oxygen Species (ROS) in Mitochondria.石胆酸离子化合物作为有前景的抗肿瘤药物:线粒体中活性氧(ROS)生成的合成与评估
Antioxidants (Basel). 2024 Nov 25;13(12):1448. doi: 10.3390/antiox13121448.
3

本文引用的文献

1
The pro- and antineoplastic effects of deoxycholic acid in pancreatic adenocarcinoma cell models.脱氧胆酸在胰腺腺癌细胞模型中的促癌和抗癌作用。
Mol Biol Rep. 2023 Jun;50(6):5273-5282. doi: 10.1007/s11033-023-08453-x. Epub 2023 May 5.
2
Activation of Vitamin D/VDR Signaling Reverses Gemcitabine Resistance of Pancreatic Cancer Cells Through Inhibition of MUC1 Expression.维生素 D/VDR 信号的激活通过抑制 MUC1 表达逆转胰腺癌细胞对吉西他滨的耐药性。
Dig Dis Sci. 2023 Jul;68(7):3043-3058. doi: 10.1007/s10620-023-07931-3. Epub 2023 Apr 18.
3
Microbiota-derived 3-IAA influences chemotherapy efficacy in pancreatic cancer.
Anticarcinogenic effects of ursodeoxycholic acid in pancreatic adenocarcinoma cell models.
熊去氧胆酸在胰腺癌细胞模型中的抗癌作用。
Front Cell Dev Biol. 2024 Dec 11;12:1487685. doi: 10.3389/fcell.2024.1487685. eCollection 2024.
4
Anti-tumor efficacy of : Suppressing liver cancer by targeting tumor-associated macrophages.靶向肿瘤相关巨噬细胞抑制肝癌的抗肿瘤疗效。
World J Gastroenterol. 2024 Oct 14;30(38):4249-4253. doi: 10.3748/wjg.v30.i38.4249.
5
Cytostatic Bacterial Metabolites Interfere with 5-Fluorouracil, Doxorubicin and Paclitaxel Efficiency in 4T1 Breast Cancer Cells.细胞生长抑制剂细菌代谢物干扰 4T1 乳腺癌细胞中 5-氟尿嘧啶、阿霉素和紫杉醇的效率。
Molecules. 2024 Jun 27;29(13):3073. doi: 10.3390/molecules29133073.
微生物衍生的 3-吲哚乙酸影响胰腺癌的化疗疗效。
Nature. 2023 Mar;615(7950):168-174. doi: 10.1038/s41586-023-05728-y. Epub 2023 Feb 22.
4
Lithocholic acid inhibits gallbladder cancer proliferation through interfering glutaminase-mediated glutamine metabolism.胆石酸通过干扰谷氨酰胺酶介导的谷氨酰胺代谢抑制胆囊癌增殖。
Biochem Pharmacol. 2022 Nov;205:115253. doi: 10.1016/j.bcp.2022.115253. Epub 2022 Sep 19.
5
Butyrate, a postbiotic of intestinal bacteria, affects pancreatic cancer and gemcitabine response in in vitro and in vivo models.短链脂肪酸(肠道细菌的一种后生元)可影响体外和体内模型中的胰腺癌和吉西他滨反应。
Biomed Pharmacother. 2022 Jul;151:113163. doi: 10.1016/j.biopha.2022.113163. Epub 2022 May 24.
6
The role of bile acids in carcinogenesis.胆汁酸在癌变中的作用。
Cell Mol Life Sci. 2022 Apr 16;79(5):243. doi: 10.1007/s00018-022-04278-2.
7
A high bile acid environment promotes apoptosis and inhibits migration in pancreatic cancer.高胆酸环境促进胰腺癌细胞凋亡并抑制其迁移。
Bioengineered. 2022 Mar;13(3):6719-6728. doi: 10.1080/21655979.2022.2045823.
8
Distinct Bile Acid Profiles in Patients With Chronic Hepatitis B Virus Infection Reveal Metabolic Interplay Between Host, Virus and Gut Microbiome.慢性乙型肝炎病毒感染患者独特的胆汁酸谱揭示了宿主、病毒和肠道微生物群之间的代谢相互作用。
Front Med (Lausanne). 2021 Oct 4;8:708495. doi: 10.3389/fmed.2021.708495. eCollection 2021.
9
Metastatic pancreatic cancer: Mechanisms and detection (Review).转移性胰腺癌:机制与检测(综述)。
Oncol Rep. 2021 Nov;46(5). doi: 10.3892/or.2021.8182. Epub 2021 Sep 9.
10
The microbiome and human cancer.微生物组与人类癌症。
Science. 2021 Mar 26;371(6536). doi: 10.1126/science.abc4552.