Suppr超能文献

肠道微生物代谢物靶向成纤维样滑膜细胞中的 HDAC3-FOXK1-干扰素轴以改善类风湿关节炎。

Gut microbial metabolite targets HDAC3-FOXK1-interferon axis in fibroblast-like synoviocytes to ameliorate rheumatoid arthritis.

机构信息

Department of Systems Biology, School of Life Sciences, Southern University of Science and Technology, Guangdong Provincial Key Laboratory of Cell Microenvironment and Disease Research, Shenzhen Key Laboratory of Cell Microenvironment, Shenzhen, 518055, China.

Institute of Integrated Bioinfomedicine and Translational Science (IBTS), School of Chinese Medicine, Hong Kong Baptist University, Hong Kong SAR, 999077, China.

出版信息

Bone Res. 2024 May 23;12(1):31. doi: 10.1038/s41413-024-00336-6.

Abstract

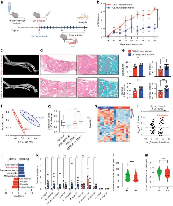
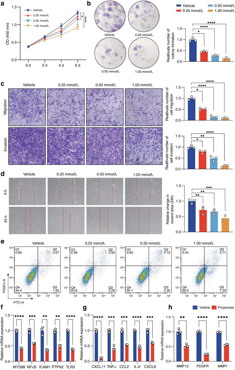
Rheumatoid arthritis (RA) is an autoimmune disease. Early studies hold an opinion that gut microbiota is environmentally acquired and associated with RA susceptibility. However, accumulating evidence demonstrates that genetics also shape the gut microbiota. It is known that some strains of inbred laboratory mice are highly susceptible to collagen-induced arthritis (CIA), while the others are resistant to CIA. Here, we show that transplantation of fecal microbiota of CIA-resistant C57BL/6J mice to CIA-susceptible DBA/1J mice confer CIA resistance in DBA/1J mice. C57BL/6J mice and healthy human individuals have enriched B. fragilis than DBA/1J mice and RA patients. Transplantation of B. fragilis prevents CIA in DBA/1J mice. We identify that B. fragilis mainly produces propionate and C57BL/6J mice and healthy human individuals have higher level of propionate. Fibroblast-like synoviocytes (FLSs) in RA are activated to undergo tumor-like transformation. Propionate disrupts HDAC3-FOXK1 interaction to increase acetylation of FOXK1, resulting in reduced FOXK1 stability, blocked interferon signaling and deactivation of RA-FLSs. We treat CIA mice with propionate and show that propionate attenuates CIA. Moreover, a combination of propionate with anti-TNF etanercept synergistically relieves CIA. These results suggest that B. fragilis or propionate could be an alternative or complementary approach to the current therapies.

摘要

类风湿关节炎(RA)是一种自身免疫性疾病。早期研究认为,肠道微生物群是后天获得的,与 RA 易感性有关。然而,越来越多的证据表明,遗传也塑造了肠道微生物群。众所周知,某些近交系实验室小鼠对胶原诱导关节炎(CIA)高度敏感,而其他小鼠则对 CIA 有抵抗力。在这里,我们表明,将 CIA 抗性 C57BL/6J 小鼠的粪便微生物群移植到 CIA 易感的 DBA/1J 小鼠中,可使 DBA/1J 小鼠产生 CIA 抗性。C57BL/6J 小鼠和健康人类个体比 DBA/1J 小鼠和 RA 患者具有更丰富的脆弱拟杆菌。脆弱拟杆菌的移植可预防 DBA/1J 小鼠的 CIA。我们发现,脆弱拟杆菌主要产生丙酸盐,而 C57BL/6J 小鼠和健康人类个体具有更高水平的丙酸盐。RA 中的成纤维样滑膜细胞(FLSs)被激活,发生肿瘤样转化。丙酸盐破坏了 HDAC3-FOXK1 相互作用,增加了 FOXK1 的乙酰化,导致 FOXK1 稳定性降低,干扰素信号被阻断,RA-FLSs 失活。我们用丙酸盐治疗 CIA 小鼠,并表明丙酸盐可减轻 CIA。此外,丙酸盐与抗 TNF 依那西普联合使用可协同缓解 CIA。这些结果表明,脆弱拟杆菌或丙酸盐可能是当前治疗方法的替代或补充方法。

https://cdn.ncbi.nlm.nih.gov/pmc/blobs/0709/11116389/61725f30b87d/41413_2024_336_Fig1_HTML.jpg

文献检索

告别复杂PubMed语法,用中文像聊天一样搜索,搜遍4000万医学文献。AI智能推荐,让科研检索更轻松。

立即免费搜索

文件翻译

保留排版,准确专业,支持PDF/Word/PPT等文件格式,支持 12+语言互译。

免费翻译文档

深度研究

AI帮你快速写综述,25分钟生成高质量综述,智能提取关键信息,辅助科研写作。

立即免费体验