Suppr超能文献

癌症突变特征与细胞信号传导相互作用的泛癌分析

Pan-cancer analysis of the interplay between mutational signatures and cellular signaling.

作者信息

Hakobyan Anna, Meyenberg Mathilde, Vardazaryan Nelli, Hancock Joel, Vulliard Loan, Loizou Joanna I, Menche Jörg

机构信息

CeMM Research Center for Molecular Medicine of the Austrian Academy of Sciences, Lazarettgasse 14, AKH BT25.3, 1090 Vienna, Austria.

Max Perutz Labs, Vienna Biocenter Campus (VBC), Dr.-Bohr-Gasse 9, 1030 Vienna, Austria.

出版信息

iScience. 2024 May 2;27(6):109873. doi: 10.1016/j.isci.2024.109873. eCollection 2024 Jun 21.

Abstract

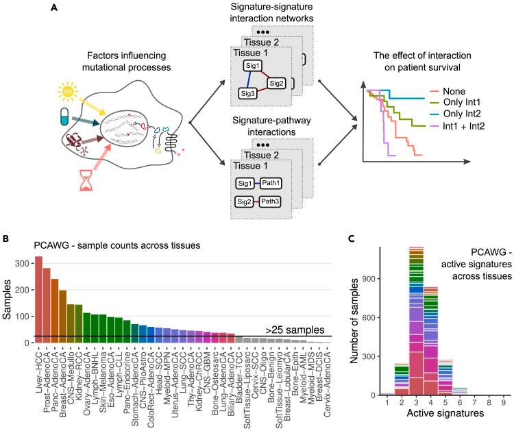
Cancer is a multi-faceted disease with intricate relationships between mutagenic processes, alterations in cellular signaling, and the tissue microenvironment. To date, these processes have been largely studied in isolation. A systematic understanding of how they interact and influence each other is lacking. Here, we present a framework for systematically characterizing the interaction between pairs of mutational signatures and between signatures and signaling pathway alterations. We applied this framework to large-scale data from TCGA and PCAWG and identified multiple positive and negative interactions, both cross֊tissue and tissue֊specific, that provide new insights into the molecular routes observed in tumorigenesis and their respective drivers. This framework allows for a more fine-grained dissection of common and distinct etiology of mutational signatures. We further identified several interactions with both positive and negative impacts on patient survival, demonstrating their clinical relevance and potential for improving personalized cancer care.

摘要

癌症是一种多方面的疾病,在诱变过程、细胞信号改变和组织微环境之间存在着复杂的关系。迄今为止,这些过程大多是孤立进行研究的。目前缺乏对它们如何相互作用和相互影响的系统理解。在此,我们提出了一个框架,用于系统地表征成对的突变特征之间以及特征与信号通路改变之间的相互作用。我们将此框架应用于来自TCGA和PCAWG的大规模数据,并识别出多种跨组织和组织特异性的正向和负向相互作用,这些相互作用为肿瘤发生中观察到的分子途径及其各自的驱动因素提供了新的见解。该框架允许对突变特征的常见和不同病因进行更细致的剖析。我们进一步识别出了几种对患者生存有正负两方面影响的相互作用,证明了它们的临床相关性以及改善个性化癌症治疗的潜力。

https://cdn.ncbi.nlm.nih.gov/pmc/blobs/2b53/11112613/836005876a99/fx1.jpg

文献AI研究员

20分钟写一篇综述,助力文献阅读效率提升50倍。

立即体验

用中文搜PubMed

大模型驱动的PubMed中文搜索引擎

马上搜索

文档翻译

学术文献翻译模型,支持多种主流文档格式。

立即体验