Department of Medicine 1, University Hospital Erlangen, Friedrich-Alexander-Universität Erlangen-Nürnberg, 91054 Erlangen, Germany.
Department of Medicine 3, University Hospital Erlangen, Friedrich-Alexander-Universität Erlangen-Nürnberg, 91054 Erlangen, Germany.
Cells. 2024 May 10;13(10):819. doi: 10.3390/cells13100819.
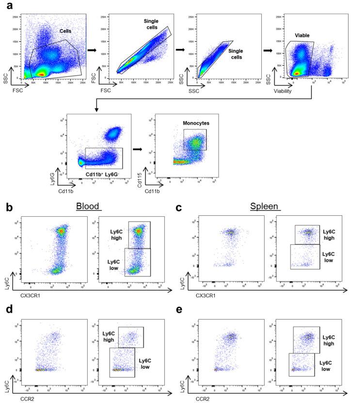
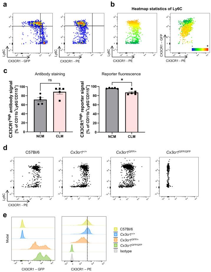
Monocytes, as well as downstream macrophages and dendritic cells, are essential players in the immune system, fulfilling key roles in homeostasis as well as in inflammatory conditions. Conventionally, driven by studies on reporter models, mouse monocytes are categorized into a classical and a non-classical subset based on their inversely correlated surface expression of Ly6C/CCR2 and CX3CR1. Here, we aimed to challenge this concept by antibody staining and reporter mouse models. Therefore, we took advantage of and reporter mice, in which the respective gene was replaced by a fluorescent reporter protein gene. We analyzed the expression of CX3CR1 and CCR2 by flow cytometry using several validated fluorochrome-coupled antibodies and compared them with the reporter gene signal in these reporter mouse strains. Although we were able to validate the specificity of the fluorochrome-coupled flow cytometry antibodies, mouse Ly6C classical and Ly6C non-classical monocytes showed no differences in CX3CR1 expression levels in the peripheral blood and spleen when stained with these antibodies. On the contrary, in reporter mice, we were able to reproduce the inverse correlation of the CX3CR1 reporter gene signal and Ly6C surface expression. Furthermore, differential CCR2 surface expression correlating with the expression of Ly6C was observed by antibody staining, but not in reporter mice. In conclusion, our data suggest that phenotyping strategies for mouse monocyte subsets should be carefully selected. In accordance with the literature, the suitability of CX3CR1 antibody staining is limited, whereas for CCR2, caution should be applied when using reporter mice.
单核细胞以及下游的巨噬细胞和树突状细胞是免疫系统的重要组成部分,在维持内稳态和炎症状态下都发挥着关键作用。传统上,基于对报告模型的研究,根据 Ly6C/CCR2 和 CX3CR1 表面表达的相反相关性,将小鼠单核细胞分为经典和非经典亚群。在这里,我们旨在通过抗体染色和报告小鼠模型来挑战这一概念。因此,我们利用 和 报告小鼠,其中各自的基因被荧光报告蛋白基因取代。我们使用几种经过验证的荧光染料偶联抗体通过流式细胞术分析 CX3CR1 和 CCR2 的表达,并将其与这些报告小鼠品系中的报告基因信号进行比较。尽管我们能够验证荧光染料偶联流式细胞术抗体的特异性,但在用这些抗体染色时,小鼠 Ly6C 经典和 Ly6C 非经典单核细胞在外周血和脾脏中的 CX3CR1 表达水平没有差异。相反,在 报告小鼠中,我们能够重现 CX3CR1 报告基因信号与 Ly6C 表面表达的反比相关性。此外,通过抗体染色观察到与 Ly6C 表达相关的差异 CCR2 表面表达,但在 报告小鼠中则没有。总之,我们的数据表明,用于小鼠单核细胞亚群表型分析的策略应仔细选择。与文献一致,CX3CR1 抗体染色的适用性有限,而对于 CCR2,使用报告小鼠时应谨慎。