Suppr超能文献

软骨细胞靶向细胞外囊泡介导的 Nrf2 传递通过调节线粒体分裂缓解软骨终板退变。

Chondrocyte-targeted exosome-mediated delivery of Nrf2 alleviates cartilaginous endplate degeneration by modulating mitochondrial fission.

机构信息

Department of Orthopedics, Huashan Hospital, Fudan University, Shanghai, 200040, China.

出版信息

J Nanobiotechnology. 2024 May 24;22(1):281. doi: 10.1186/s12951-024-02517-1.

Abstract

BACKGROUND

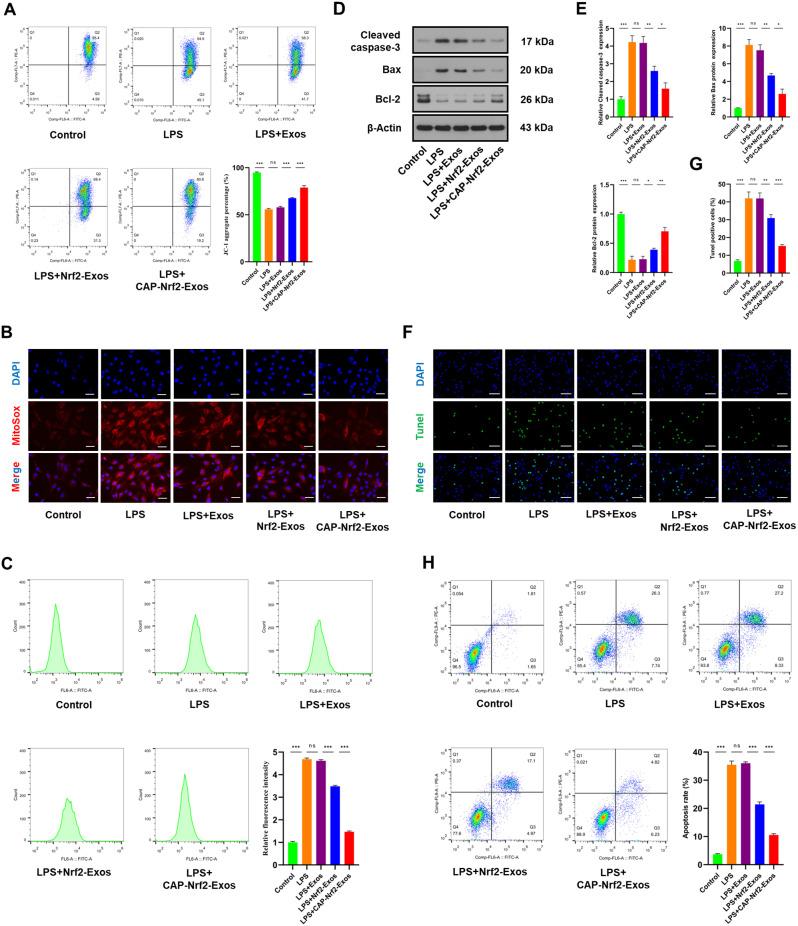
Cartilaginous endplate (CEP) degeneration, which is an important contributor to intervertebral disc degeneration (IVDD), is characterized by chondrocyte death. Accumulating evidence has revealed that dynamin-related protein 1 (Drp1)-mediated mitochondrial fission and dysfunction lead to apoptosis during CEP degeneration and IVDD. Exosomes are promising agents for the treatment of many diseases, including osteoporosis, osteosarcoma, osteoarthritis and IVDD. Despite their major success in drug delivery, the full potential of exosomes remains untapped.

MATERIALS AND METHODS

In vitro and in vivo models of CEP degeneration were established by using lipopolysaccharide (LPS). We designed genetically engineered exosomes (CAP-Nrf2-Exos) expressing chondrocyte-affinity peptide (CAP) on the surface and carrying the antioxidant transcription factor nuclear factor E2-related factor 2 (Nrf2). The affinity between CAP-Nrf2-Exos and CEP was evaluated by in vitro internalization assays and in vivo imaging assays. qRT‒PCR, Western blotting and immunofluorescence assays were performed to examine the expression level of Nrf2 and the subcellular localization of Nrf2 and Drp1. Mitochondrial function was measured by the JC-1 probe and MitoSOX Red. Mitochondrial morphology was visualized by MitoTracker staining and transmission electron microscopy (TEM). After subendplate injection of the engineered exosomes, the degree of CEP degeneration and IVDD was validated radiologically and histologically.

RESULTS

We found that the cargo delivery efficiency of exosomes after cargo packaging was increased by surface modification. CAP-Nrf2-Exos facilitated chondrocyte-targeted delivery of Nrf2 and activated the endogenous antioxidant defence system in CEP cells. The engineered exosomes inhibited Drp1 S616 phosphorylation and mitochondrial translocation, thereby preventing mitochondrial fragmentation and dysfunction. LPS-induced CEP cell apoptosis was alleviated by CAP-Nrf2-Exo treatment. In a rat model of CEP degeneration, the engineered exosomes successfully attenuated CEP degeneration and IVDD and exhibited better repair capacity than natural exosomes.

CONCLUSION

Collectively, our findings showed that exosome-mediated chondrocyte-targeted delivery of Nrf2 was an effective strategy for treating CEP degeneration.

摘要

背景

软骨终板(CEP)退变是椎间盘退变(IVDD)的重要原因,其特征是软骨细胞死亡。越来越多的证据表明,动力相关蛋白 1(Drp1)介导线粒体裂变和功能障碍导致 CEP 退变和 IVDD 中的细胞凋亡。外泌体是治疗骨质疏松症、骨肉瘤、骨关节炎和 IVDD 等多种疾病的有前途的药物。尽管它们在药物输送方面取得了重大成功,但外泌体的全部潜力尚未得到充分挖掘。

材料和方法

采用脂多糖(LPS)建立 CEP 退变的体外和体内模型。我们设计了表达软骨细胞亲和肽(CAP)的基因工程外泌体(CAP-Nrf2-Exos),其表面表达抗氧化转录因子核因子 E2 相关因子 2(Nrf2)。通过体外内化实验和体内成像实验评估 CAP-Nrf2-Exos 与 CEP 的亲和力。通过 qRT-PCR、Western blot 和免疫荧光实验检测 Nrf2 的表达水平以及 Nrf2 和 Drp1 的亚细胞定位。通过 JC-1 探针和 MitoSOX Red 测量线粒体功能。通过 MitoTracker 染色和透射电子显微镜(TEM)观察线粒体形态。经皮板下注射工程化外泌体后,通过影像学和组织学验证 CEP 退变和 IVDD 的程度。

结果

我们发现,通过表面修饰,外泌体在包裹 cargo 后提高了 cargo 的递送效率。CAP-Nrf2-Exos 促进了 Nrf2 向软骨细胞的靶向递送,并激活了 CEP 细胞内源性抗氧化防御系统。工程化外泌体抑制了 Drp1 S616 磷酸化和线粒体易位,从而防止了线粒体碎片化和功能障碍。CAP-Nrf2-Exo 处理减轻了 LPS 诱导的 CEP 细胞凋亡。在 CEP 退变大鼠模型中,工程化外泌体成功减轻了 CEP 退变和 IVDD,并且比天然外泌体具有更好的修复能力。

结论

总之,我们的研究结果表明,外泌体介导的 Nrf2 向软骨细胞的靶向递送是治疗 CEP 退变的有效策略。

https://cdn.ncbi.nlm.nih.gov/pmc/blobs/109b/11127380/8e0b0e19b8d7/12951_2024_2517_Fig1_HTML.jpg

文献检索

告别复杂PubMed语法,用中文像聊天一样搜索,搜遍4000万医学文献。AI智能推荐,让科研检索更轻松。

立即免费搜索

文件翻译

保留排版,准确专业,支持PDF/Word/PPT等文件格式,支持 12+语言互译。

免费翻译文档

深度研究

AI帮你快速写综述,25分钟生成高质量综述,智能提取关键信息,辅助科研写作。

立即免费体验