• 文献检索
  • 文档翻译
  • 深度研究
  • 学术资讯
  • Suppr Zotero 插件Zotero 插件
  • 邀请有礼
  • 套餐&价格
  • 历史记录
应用&插件
Suppr Zotero 插件Zotero 插件浏览器插件Mac 客户端Windows 客户端微信小程序
定价
高级版会员购买积分包购买API积分包
服务
文献检索文档翻译深度研究API 文档MCP 服务
关于我们
关于 Suppr公司介绍联系我们用户协议隐私条款
关注我们

Suppr 超能文献

核心技术专利:CN118964589B侵权必究
粤ICP备2023148730 号-1Suppr @ 2026

文献检索

告别复杂PubMed语法,用中文像聊天一样搜索,搜遍4000万医学文献。AI智能推荐,让科研检索更轻松。

立即免费搜索

文件翻译

保留排版,准确专业,支持PDF/Word/PPT等文件格式,支持 12+语言互译。

免费翻译文档

深度研究

AI帮你快速写综述,25分钟生成高质量综述,智能提取关键信息,辅助科研写作。

立即免费体验

木犀草素通过抑制氧化DNA损伤和修复鸡自噬流阻滞减轻镉诱导的肾损伤。

Luteolin Alleviates Cadmium-Induced Kidney Injury by Inhibiting Oxidative DNA Damage and Repairing Autophagic Flux Blockade in Chickens.

作者信息

Zhang Kanglei, Li Jiahui, Dong Wenxuan, Huang Qing, Wang Xueru, Deng Kai, Ali Waseem, Song Ruilong, Zou Hui, Ran Di, Liu Gang, Liu Zongping

机构信息

College of Veterinary Medicine, Yangzhou University, Yangzhou 225009, China.

Jiangsu Co-Innovation Center for Prevention and Control of Important Animal Infectious Diseases and Zoonoses, Yangzhou 225009, China.

出版信息

Antioxidants (Basel). 2024 Apr 26;13(5):525. doi: 10.3390/antiox13050525.

DOI:10.3390/antiox13050525
PMID:38790630
原文链接:https://pmc.ncbi.nlm.nih.gov/articles/PMC11117664/
Abstract

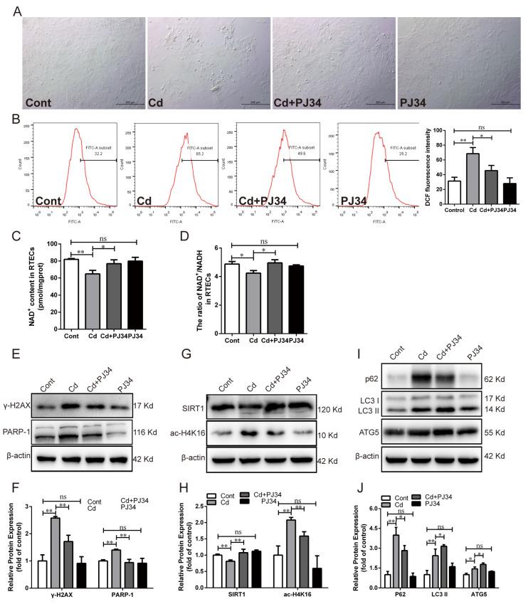
Chickens are a major source of meat and eggs in human food and have significant economic value. Cadmium (Cd) is a common environmental pollutant that can contaminate feed and drinking water, leading to kidney injury in livestock and poultry, primarily by inducing the generation of free radicals. It is necessary to develop potential medicines to prevent and treat Cd-induced nephrotoxicity in poultry. Luteolin (Lut) is a natural flavonoid compound mainly extracted from peanut shells and has a variety of biological functions to defend against oxidative damage. In this study, we aimed to demonstrate whether Lut can alleviate kidney injury under Cd exposure and elucidate the underlying molecular mechanisms. Renal histopathology and cell morphology were observed. The indicators of renal function, oxidative stress, DNA damage and repair, NAD content, SIRT1 activity, and autophagy were analyzed. In vitro data showed that Cd exposure increased ROS levels and induced oxidative DNA damage and repair, as indicated by increased 8-OHdG content, increased γ-H2AX protein expression, and the over-activation of the DNA repair enzyme PARP-1. Cd exposure decreased NAD content and SIRT1 activity and increased LC3 II, ATG5, and particularly p62 protein expression. In addition, Cd-induced oxidative DNA damage resulted in PARP-1 over-activation, reduced SIRT1 activity, and autophagic flux blockade, as evidenced by reactive oxygen species scavenger NAC application. The inhibition of PARP-1 activation with the pharmacological inhibitor PJ34 restored NAD content and SIRT1 activity. The activation of SIRT1 with the pharmacological activator RSV reversed Cd-induced autophagic flux blockade and cell injury. In vivo data demonstrated that Cd treatment caused the microstructural disruption of renal tissues, reduced creatinine, and urea nitrogen clearance, raised MDA content, and decreased the activities or contents of antioxidants (GSH, T-SOD, CAT, and T-AOC). Cd treatment caused oxidative DNA damage and PARP-1 activation, decreased NAD content, decreased SIRT1 activity, and impaired autophagic flux. Notably, the dietary Lut supplement observably alleviated these alterations in chicken kidney tissues induced by Cd. In conclusion, the dietary Lut supplement alleviated Cd-induced chicken kidney injury through its potent antioxidant properties by relieving the oxidative DNA damage-activated PARP-1-mediated reduction in SIRT1 activity and repairing autophagic flux blockade.

摘要

鸡是人类食物中肉类和蛋类的主要来源,具有重要的经济价值。镉(Cd)是一种常见的环境污染物,可污染饲料和饮用水,主要通过诱导自由基的产生,导致畜禽肾脏损伤。开发预防和治疗家禽镉诱导的肾毒性的潜在药物很有必要。木犀草素(Lut)是一种主要从花生壳中提取的天然黄酮类化合物,具有多种防御氧化损伤的生物学功能。在本研究中,我们旨在证明Lut是否能减轻镉暴露下的肾脏损伤,并阐明其潜在的分子机制。观察了肾脏组织病理学和细胞形态。分析了肾功能、氧化应激、DNA损伤与修复、NAD含量、SIRT1活性和自噬的指标。体外数据显示,镉暴露增加了ROS水平,诱导了氧化DNA损伤与修复,表现为8-OHdG含量增加、γ-H2AX蛋白表达增加以及DNA修复酶PARP-1的过度激活。镉暴露降低了NAD含量和SIRT1活性,增加了LC3 II、ATG5,特别是p62蛋白的表达。此外,镉诱导的氧化DNA损伤导致PARP-1过度激活、SIRT1活性降低和自噬通量阻滞,活性氧清除剂NAC的应用证明了这一点。用药物抑制剂PJ34抑制PARP-1激活可恢复NAD含量和SIRT1活性。用药物激活剂RSV激活SIRT1可逆转镉诱导的自噬通量阻滞和细胞损伤。体内数据表明,镉处理导致肾组织微观结构破坏,肌酐和尿素氮清除率降低,MDA含量升高,抗氧化剂(GSH、T-SOD、CAT和T-AOC)的活性或含量降低。镉处理导致氧化DNA损伤和PARP-1激活,NAD含量降低,SIRT1活性降低,自噬通量受损。值得注意的是,日粮中添加Lut可显著减轻镉诱导的鸡肾组织的这些改变。总之,日粮中添加Lut通过其强大的抗氧化特性,减轻了氧化DNA损伤激活的PARP-1介导的SIRT1活性降低,修复了自噬通量阻滞,从而减轻了镉诱导的鸡肾损伤。

https://cdn.ncbi.nlm.nih.gov/pmc/blobs/5b98/11117664/5600f1fcd5c9/antioxidants-13-00525-g009.jpg
https://cdn.ncbi.nlm.nih.gov/pmc/blobs/5b98/11117664/c5147029cf94/antioxidants-13-00525-g001.jpg
https://cdn.ncbi.nlm.nih.gov/pmc/blobs/5b98/11117664/e6f1065d00e0/antioxidants-13-00525-g002.jpg
https://cdn.ncbi.nlm.nih.gov/pmc/blobs/5b98/11117664/125a169e858c/antioxidants-13-00525-g003.jpg
https://cdn.ncbi.nlm.nih.gov/pmc/blobs/5b98/11117664/a7f767fff400/antioxidants-13-00525-g004.jpg
https://cdn.ncbi.nlm.nih.gov/pmc/blobs/5b98/11117664/eef7b13c72f4/antioxidants-13-00525-g005.jpg
https://cdn.ncbi.nlm.nih.gov/pmc/blobs/5b98/11117664/37186b59689d/antioxidants-13-00525-g006.jpg
https://cdn.ncbi.nlm.nih.gov/pmc/blobs/5b98/11117664/f795af754405/antioxidants-13-00525-g007.jpg
https://cdn.ncbi.nlm.nih.gov/pmc/blobs/5b98/11117664/3fd030b86c7b/antioxidants-13-00525-g008.jpg
https://cdn.ncbi.nlm.nih.gov/pmc/blobs/5b98/11117664/5600f1fcd5c9/antioxidants-13-00525-g009.jpg
https://cdn.ncbi.nlm.nih.gov/pmc/blobs/5b98/11117664/c5147029cf94/antioxidants-13-00525-g001.jpg
https://cdn.ncbi.nlm.nih.gov/pmc/blobs/5b98/11117664/e6f1065d00e0/antioxidants-13-00525-g002.jpg
https://cdn.ncbi.nlm.nih.gov/pmc/blobs/5b98/11117664/125a169e858c/antioxidants-13-00525-g003.jpg
https://cdn.ncbi.nlm.nih.gov/pmc/blobs/5b98/11117664/a7f767fff400/antioxidants-13-00525-g004.jpg
https://cdn.ncbi.nlm.nih.gov/pmc/blobs/5b98/11117664/eef7b13c72f4/antioxidants-13-00525-g005.jpg
https://cdn.ncbi.nlm.nih.gov/pmc/blobs/5b98/11117664/37186b59689d/antioxidants-13-00525-g006.jpg
https://cdn.ncbi.nlm.nih.gov/pmc/blobs/5b98/11117664/f795af754405/antioxidants-13-00525-g007.jpg
https://cdn.ncbi.nlm.nih.gov/pmc/blobs/5b98/11117664/3fd030b86c7b/antioxidants-13-00525-g008.jpg
https://cdn.ncbi.nlm.nih.gov/pmc/blobs/5b98/11117664/5600f1fcd5c9/antioxidants-13-00525-g009.jpg

相似文献

1
Luteolin Alleviates Cadmium-Induced Kidney Injury by Inhibiting Oxidative DNA Damage and Repairing Autophagic Flux Blockade in Chickens.木犀草素通过抑制氧化DNA损伤和修复鸡自噬流阻滞减轻镉诱导的肾损伤。
Antioxidants (Basel). 2024 Apr 26;13(5):525. doi: 10.3390/antiox13050525.
2
Luteolin alleviates cadmium-induced metabolism disorder through antioxidant and anti-inflammatory mechanisms in chicken kidney.木犀草素通过抗氧化和抗炎机制缓解镉诱导的鸡肾脏代谢紊乱。
Poult Sci. 2024 Jul;103(7):103817. doi: 10.1016/j.psj.2024.103817. Epub 2024 May 1.
3
Nano-selenium Alleviates Cadmium-Induced Mouse Leydig Cell Injury, via the Inhibition of Reactive Oxygen Species and the Restoration of Autophagic Flux.纳米硒通过抑制活性氧和恢复自噬流缓解镉诱导的小鼠睾丸间质细胞损伤。
Reprod Sci. 2023 Jun;30(6):1808-1822. doi: 10.1007/s43032-022-01146-z. Epub 2022 Dec 12.
4
The protective effect of luteolin on cadmium induced liver intestinal toxicity in chicken by Gut-liver axis regulation.叶黄素通过调控肠-肝轴对镉诱导的鸡肝肠毒性的保护作用。
Poult Sci. 2024 Nov;103(11):104242. doi: 10.1016/j.psj.2024.104242. Epub 2024 Aug 23.
5
Influence of ferulic acid consumption in ameliorating the cadmium-induced liver and renal oxidative damage in rats.阿魏酸对改善镉诱导的大鼠肝肾氧化损伤的影响。
Environ Sci Pollut Res Int. 2019 Jul;26(20):20631-20653. doi: 10.1007/s11356-019-05420-7. Epub 2019 May 18.
6
Initial autophagic protection switches to disruption of autophagic flux by lysosomal instability during cadmium stress accrual in renal NRK-52E cells.在镉应激蓄积过程中,NRK-52E 肾细胞中的溶酶体不稳定会导致初始自噬保护转变为自噬流破坏。
Arch Toxicol. 2017 Oct;91(10):3225-3245. doi: 10.1007/s00204-017-1942-9. Epub 2017 Mar 20.
7
SIRT1 alleviates Cd nephrotoxicity through NF-κB/p65 deacetylation-mediated pyroptosis in rat renal tubular epithelial cells.SIRT1 通过 NF-κB/p65 去乙酰化介导的肾小管上皮细胞细胞焦亡减轻 Cd 肾毒性。
Sci Total Environ. 2024 Jun 15;929:172392. doi: 10.1016/j.scitotenv.2024.172392. Epub 2024 Apr 10.
8
Targeting oxidative stress, apoptosis, and autophagy by galangin mitigates cadmium-induced renal damage: Role of SIRT1/Nrf2 and AMPK/mTOR pathways.姜黄素通过靶向氧化应激、细胞凋亡和自噬减轻镉诱导的肾损伤:SIRT1/Nrf2 和 AMPK/mTOR 通路的作用。
Life Sci. 2022 Feb 15;291:120300. doi: 10.1016/j.lfs.2021.120300. Epub 2022 Jan 7.
9
Luteolin alleviates inorganic mercury-induced kidney injury via activation of the AMPK/mTOR autophagy pathway.木犀草素通过激活 AMPK/mTOR 自噬通路缓解无机汞诱导的肾损伤。
J Inorg Biochem. 2021 Nov;224:111583. doi: 10.1016/j.jinorgbio.2021.111583. Epub 2021 Aug 19.
10
Luteolin enhanced antioxidant capability and induced pyroptosis through NF-κB/NLRP3/Caspase-1 in splenic lymphocytes exposure to ammonia.木樨草素通过 NF-κB/NLRP3/Caspase-1 增强了氨处理脾淋巴细胞的抗氧化能力并诱导了细胞焦亡。
Sci Total Environ. 2024 Apr 1;919:170699. doi: 10.1016/j.scitotenv.2024.170699. Epub 2024 Feb 5.

引用本文的文献

1
Cadmium disrupted homeostasis of proximal renal tubular cells via targeting ATF4-CHOP complex into the nucleus.镉通过将激活转录因子4-CCAAT增强子结合蛋白同源蛋白复合物靶向细胞核,破坏近端肾小管细胞的内环境稳定。
Poult Sci. 2025 May;104(5):105059. doi: 10.1016/j.psj.2025.105059. Epub 2025 Mar 18.
2
Anti-Graying Effects of External and Internal Treatments with Luteolin on Hair in Model Mice.木犀草素内外用对模型小鼠毛发的抗白发作用
Antioxidants (Basel). 2024 Dec 17;13(12):1549. doi: 10.3390/antiox13121549.
3
Enhancing renal protection against cadmium toxicity: the role of herbal active ingredients.

本文引用的文献

1
Melatonin alleviates cadmium-induced nonalcoholic fatty liver disease in ducks by alleviating autophagic flow arrest via PPAR-α and reducing oxidative stress.褪黑素通过激活过氧化物酶体增殖物激活受体-α和减少氧化应激缓解自噬流阻滞从而减轻鸭子镉诱导的非酒精性脂肪肝病。
Poult Sci. 2023 Aug;102(8):102835. doi: 10.1016/j.psj.2023.102835. Epub 2023 Jun 3.
2
Selenium alleviates cadmium-induced oxidative stress, endoplasmic reticulum stress and programmed necrosis in chicken testes.硒减轻镉诱导的鸡睾丸氧化应激、内质网应激和程序性坏死。
Sci Total Environ. 2023 Mar 10;863:160601. doi: 10.1016/j.scitotenv.2022.160601. Epub 2022 Dec 15.
3
增强肾脏对镉毒性的保护作用:草药活性成分的作用
Toxicol Res (Camb). 2024 Dec 21;13(6):tfae222. doi: 10.1093/toxres/tfae222. eCollection 2024 Dec.
4
Chlorogenic acid alleviates cadmium-induced neuronal injury in chicken cerebral cortex by inhibiting incomplete autophagy mediated by AMPK-ULK1 pathway.绿原酸通过抑制AMPK-ULK1途径介导的自噬不完全来减轻镉诱导的鸡大脑皮层神经元损伤。
Poult Sci. 2025 Jan;104(1):104597. doi: 10.1016/j.psj.2024.104597. Epub 2024 Nov 26.
5
Renal Health Through Medicine-Food Homology: A Comprehensive Review of Botanical Micronutrients and Their Mechanisms.通过药食同源促进肾脏健康:植物性微量营养素及其作用机制的综合综述
Nutrients. 2024 Oct 18;16(20):3530. doi: 10.3390/nu16203530.
6
The role of SIRT1 in kidney diseases.沉默调节蛋白1在肾脏疾病中的作用。
Int Urol Nephrol. 2025 Jan;57(1):147-158. doi: 10.1007/s11255-024-04162-x. Epub 2024 Jul 19.
Luteolin ameliorates palmitate-induced lipotoxicity in hepatocytes by mediating endoplasmic reticulum stress and autophagy.
木犀草素通过介导内质网应激和自噬改善肝细胞中棕榈酸诱导的脂毒性。
Food Chem Toxicol. 2023 Jan;171:113554. doi: 10.1016/j.fct.2022.113554. Epub 2022 Dec 9.
4
N-acetylcysteine delayed cadmium-induced chronic kidney injury by activating the sirtuin 1-P53 signaling pathway.N-乙酰半胱氨酸通过激活沉默调节蛋白1-P53信号通路延缓镉诱导的慢性肾损伤。
Chem Biol Interact. 2023 Jan 5;369:110299. doi: 10.1016/j.cbi.2022.110299. Epub 2022 Dec 6.
5
The activated ATM/AMPK/mTOR axis promotes autophagy in response to oxidative stress-mediated DNA damage co-induced by molybdenum and cadmium in duck testes.激活的 ATM/AMPK/mTOR 轴促进自噬,以响应钼和镉在鸭睾丸中共同诱导的氧化应激介导的 DNA 损伤。
Environ Pollut. 2023 Jan 1;316(Pt 2):120574. doi: 10.1016/j.envpol.2022.120574. Epub 2022 Nov 6.
6
Cadmium-induced apoptosis of Leydig cells is mediated by excessive mitochondrial fission and inhibition of mitophagy.镉诱导的睾丸间质细胞凋亡是由线粒体过度分裂和自噬抑制介导的。
Cell Death Dis. 2022 Nov 5;13(11):928. doi: 10.1038/s41419-022-05364-w.
7
Luteolin can ameliorate renal interstitial fibrosis-induced renal anaemia through the SIRT1/FOXO3 pathway.木樨草素可通过 SIRT1/FOXO3 通路改善肾间质纤维化诱导的肾性贫血。
Food Funct. 2022 Nov 14;13(22):11896-11914. doi: 10.1039/d2fo02477b.
8
Honokiol Antagonizes Cadmium-Induced Nephrotoxicity in Quail by Alleviating Autophagy Dysfunction, Apoptosis and Mitochondrial UPR Inhibition with Its Antioxidant Properties.厚朴酚通过减轻自噬功能障碍、细胞凋亡和线粒体未折叠蛋白反应抑制,以其抗氧化特性拮抗镉诱导的鹌鹑肾毒性。
Life (Basel). 2022 Oct 10;12(10):1574. doi: 10.3390/life12101574.
9
Cadmium exposure induces pyroptosis in testicular tissue by increasing oxidative stress and activating the AIM2 inflammasome pathway.镉暴露通过增加氧化应激和激活 AIM2 炎性小体途径诱导睾丸组织发生细胞焦亡。
Sci Total Environ. 2022 Nov 15;847:157500. doi: 10.1016/j.scitotenv.2022.157500. Epub 2022 Jul 20.
10
LPS stimulation stabilizes HIF-1α by enhancing HIF-1α acetylation via the PARP1-SIRT1 and ACLY-Tip60 pathways in macrophages.脂多糖刺激通过 PARP1-SIRT1 和 ACLY-Tip60 途径增强巨噬细胞中 HIF-1α 的乙酰化来稳定 HIF-1α。
FASEB J. 2022 Jul;36(7):e22418. doi: 10.1096/fj.202200256R.