• 文献检索
  • 文档翻译
  • 深度研究
  • 学术资讯
  • Suppr Zotero 插件Zotero 插件
  • 邀请有礼
  • 套餐&价格
  • 历史记录
应用&插件
Suppr Zotero 插件Zotero 插件浏览器插件Mac 客户端Windows 客户端微信小程序
定价
高级版会员购买积分包购买API积分包
服务
文献检索文档翻译深度研究API 文档MCP 服务
关于我们
关于 Suppr公司介绍联系我们用户协议隐私条款
关注我们

Suppr 超能文献

核心技术专利:CN118964589B侵权必究
粤ICP备2023148730 号-1Suppr @ 2026

文献检索

告别复杂PubMed语法,用中文像聊天一样搜索,搜遍4000万医学文献。AI智能推荐,让科研检索更轻松。

立即免费搜索

文件翻译

保留排版,准确专业,支持PDF/Word/PPT等文件格式,支持 12+语言互译。

免费翻译文档

深度研究

AI帮你快速写综述,25分钟生成高质量综述,智能提取关键信息,辅助科研写作。

立即免费体验

肽对小鼠酒精性急性肝损伤及肠道菌群的影响

Effects of Peptides on Alcohol-Induced Acute Liver Injury and Intestinal Flora in Mice.

作者信息

Wu Dong, Cheng Ming, Yi Xiangzhou, Xia Guanghua, Liu Zhongyuan, Shi Haohao, Shen Xuanri

机构信息

School of Food Science and Engineering, Hainan University, Haikou 570228, China.

Key Laboratory of Food Nutrition and Functional Food of Hainan Province, Haikou 570228, China.

出版信息

Foods. 2024 May 7;13(10):1431. doi: 10.3390/foods13101431.

DOI:10.3390/foods13101431
PMID:38790731
原文链接:https://pmc.ncbi.nlm.nih.gov/articles/PMC11119424/
Abstract

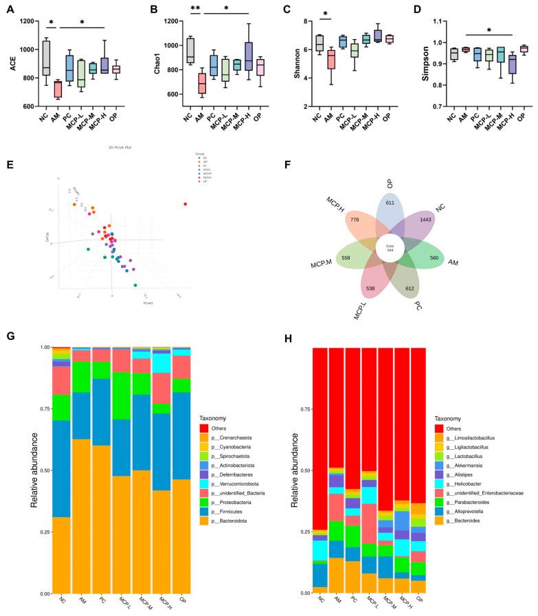
Food-borne bioactive peptides have shown promise in preventing and mitigating alcohol-induced liver injury. This study was the first to assess the novel properties of peptides (MCPs) in mitigating acute alcoholic liver injury in mice, and further elucidated the underlying mechanisms associated with this effect. The results showed that MCPs can improve lipid metabolism by modulating the AMPK signaling pathway, decreasing fatty acid synthase activity, and increasing carnitine palmitoyltransferase 1a activity. Meanwhile, MCPs ameliorate inflammation by inhibiting the NF-κB activation, leading to reduced levels of pro-inflammatory cytokines (tumor necrosis factor-α and interleukin-1β). Additionally, a 16S rDNA sequencing analysis revealed that MCPs can restore the balance of gut microbiota and increase the relative abundance of beneficial bacteria. These findings suggest that supplementation of MCPs could attenuate alcohol intake-induced acute liver injury, and, thus, may be utilized as a functional dietary supplement for the successful treatment and prevention of acute liver injury.

摘要

食源生物活性肽在预防和减轻酒精性肝损伤方面已显示出前景。本研究首次评估了肽(MCPs)减轻小鼠急性酒精性肝损伤的新特性,并进一步阐明了与此效应相关的潜在机制。结果表明,MCPs可通过调节AMPK信号通路、降低脂肪酸合酶活性和增加肉碱棕榈酰转移酶1a活性来改善脂质代谢。同时,MCPs通过抑制NF-κB激活来减轻炎症,从而导致促炎细胞因子(肿瘤坏死因子-α和白细胞介素-1β)水平降低。此外,16S rDNA测序分析显示,MCPs可恢复肠道微生物群的平衡并增加有益细菌的相对丰度。这些发现表明,补充MCPs可减轻酒精摄入引起的急性肝损伤,因此,可作为一种功能性膳食补充剂用于成功治疗和预防急性肝损伤。

https://cdn.ncbi.nlm.nih.gov/pmc/blobs/b865/11119424/3fbde6e278d3/foods-13-01431-g007.jpg
https://cdn.ncbi.nlm.nih.gov/pmc/blobs/b865/11119424/a953b26dd63d/foods-13-01431-g001.jpg
https://cdn.ncbi.nlm.nih.gov/pmc/blobs/b865/11119424/512ea4c3b42a/foods-13-01431-g002.jpg
https://cdn.ncbi.nlm.nih.gov/pmc/blobs/b865/11119424/4421c0c4c26c/foods-13-01431-g003.jpg
https://cdn.ncbi.nlm.nih.gov/pmc/blobs/b865/11119424/d80cf0ecb278/foods-13-01431-g004.jpg
https://cdn.ncbi.nlm.nih.gov/pmc/blobs/b865/11119424/8ca670349f0d/foods-13-01431-g005.jpg
https://cdn.ncbi.nlm.nih.gov/pmc/blobs/b865/11119424/0524f820c91a/foods-13-01431-g006.jpg
https://cdn.ncbi.nlm.nih.gov/pmc/blobs/b865/11119424/3fbde6e278d3/foods-13-01431-g007.jpg
https://cdn.ncbi.nlm.nih.gov/pmc/blobs/b865/11119424/a953b26dd63d/foods-13-01431-g001.jpg
https://cdn.ncbi.nlm.nih.gov/pmc/blobs/b865/11119424/512ea4c3b42a/foods-13-01431-g002.jpg
https://cdn.ncbi.nlm.nih.gov/pmc/blobs/b865/11119424/4421c0c4c26c/foods-13-01431-g003.jpg
https://cdn.ncbi.nlm.nih.gov/pmc/blobs/b865/11119424/d80cf0ecb278/foods-13-01431-g004.jpg
https://cdn.ncbi.nlm.nih.gov/pmc/blobs/b865/11119424/8ca670349f0d/foods-13-01431-g005.jpg
https://cdn.ncbi.nlm.nih.gov/pmc/blobs/b865/11119424/0524f820c91a/foods-13-01431-g006.jpg
https://cdn.ncbi.nlm.nih.gov/pmc/blobs/b865/11119424/3fbde6e278d3/foods-13-01431-g007.jpg

相似文献

1
Effects of Peptides on Alcohol-Induced Acute Liver Injury and Intestinal Flora in Mice.肽对小鼠酒精性急性肝损伤及肠道菌群的影响
Foods. 2024 May 7;13(10):1431. doi: 10.3390/foods13101431.
2
Ginseng-derived nanoparticles alleviate alcohol-induced liver injury by activating the Nrf2/HO-1 signalling pathway and inhibiting the NF-κB signalling pathway in vitro and in vivo.人参衍生纳米颗粒通过激活 Nrf2/HO-1 信号通路和抑制 NF-κB 信号通路在体内和体外缓解酒精性肝损伤。
Phytomedicine. 2024 May;127:155428. doi: 10.1016/j.phymed.2024.155428. Epub 2024 Feb 25.
3
The hepatoprotective effect of the probiotic Clostridium butyricum against carbon tetrachloride-induced acute liver damage in mice.益生菌丁酸梭菌对四氯化碳诱导的小鼠急性肝损伤的保护作用。
Food Funct. 2017 Nov 15;8(11):4042-4052. doi: 10.1039/c7fo00355b.
4
Ethanol extracts of Isochrysis zhanjiangensis alleviate acute alcoholic liver injury and modulate intestinal bacteria dysbiosis in mice.湛江等鞭金藻的乙醇提取物可缓解小鼠急性酒精性肝损伤并调节肠道菌群失调。
J Sci Food Agric. 2024 May;104(7):4354-4362. doi: 10.1002/jsfa.13321. Epub 2024 Feb 6.
5
Protective effect of flavonoids extract of Hippophae rhamnoides L. on alcoholic fatty liver disease through regulating intestinal flora and inhibiting TAK1/p38MAPK/p65NF-κB pathway.沙棘黄酮提取物通过调节肠道菌群和抑制 TAK1/p38MAPK/p65NF-κB 通路对酒精性脂肪性肝病的保护作用。
J Ethnopharmacol. 2022 Jun 28;292:115225. doi: 10.1016/j.jep.2022.115225. Epub 2022 Mar 25.
6
Antrodin A from mycelium of Antrodia camphorata alleviates acute alcoholic liver injury and modulates intestinal flora dysbiosis in mice.樟芝菌丝体中的安特洛丁 A 可缓解小鼠急性酒精性肝损伤并调节肠道菌群失调。
J Ethnopharmacol. 2020 May 23;254:112681. doi: 10.1016/j.jep.2020.112681. Epub 2020 Feb 19.
7
Modulation of Gut Microbial Metabolism by Cyanidin-3--Glucoside in Mitigating Polystyrene-Induced Colonic Inflammation: Insights from 16S rRNA Sequencing and Metabolomics.通过矢车菊素-3-葡萄糖苷减轻聚苯乙烯诱导的结肠炎症中肠道微生物代谢的调制:来自 16S rRNA 测序和代谢组学的见解。
J Agric Food Chem. 2024 Apr 3;72(13):7140-7154. doi: 10.1021/acs.jafc.3c08454. Epub 2024 Mar 22.
8
FOXO4 ameliorates alcohol-induced chronic liver injury via inhibiting NF-κB and modulating gut microbiota in C57BL/6J mice.FOXO4 通过抑制 NF-κB 和调节 C57BL/6J 小鼠肠道微生物群来改善酒精诱导的慢性肝损伤。
Int Immunopharmacol. 2021 Jul;96:107572. doi: 10.1016/j.intimp.2021.107572. Epub 2021 Mar 30.
9
Study on mechanism of action of total flavonoids from Cortex Juglandis Mandshuricae against alcoholic liver disease based on "gut-liver axis".基于“肠-肝轴”的核桃楸皮总黄酮抗酒精性肝病作用机制研究
Front Pharmacol. 2023 Jan 11;13:1074286. doi: 10.3389/fphar.2022.1074286. eCollection 2022.
10
Qingrequzhuo capsule alleviated methionine and choline deficient diet-induced nonalcoholic steatohepatitis in mice through regulating gut microbiota, enhancing gut tight junction and inhibiting the activation of TLR4/NF-κB signaling pathway.清胰浊脂胶囊通过调节肠道微生物群、增强肠道紧密连接和抑制 TLR4/NF-κB 信号通路的激活,缓解蛋氨酸和胆碱缺乏饮食诱导的非酒精性脂肪性肝炎小鼠模型的肝损伤。
Front Endocrinol (Lausanne). 2023 Jan 19;13:1106875. doi: 10.3389/fendo.2022.1106875. eCollection 2022.

本文引用的文献

1
Improvement in the gelling properties of myofibrillar protein from the razor clam () through phosphorylation and structural characterization of the modified protein.缢蛏肌原纤维蛋白磷酸化修饰对其凝胶特性的改善及修饰蛋白的结构表征
Food Chem X. 2023 Nov 13;20:101006. doi: 10.1016/j.fochx.2023.101006. eCollection 2023 Dec 30.
2
Effect of natural polysaccharides on alcoholic liver disease: A review.天然多糖对酒精性肝病的影响:综述。
Int J Biol Macromol. 2023 Nov 1;251:126317. doi: 10.1016/j.ijbiomac.2023.126317. Epub 2023 Aug 17.
3
Musculus senhousei as a promising source of bioactive peptides protecting against alcohol-induced liver injury.
森豪氏肌(Musculus senhousei)作为一种有前景的生物活性肽来源,可预防酒精性肝损伤。
Food Chem Toxicol. 2023 Apr;174:113652. doi: 10.1016/j.fct.2023.113652. Epub 2023 Feb 9.
4
Noni fruit extract ameliorates alcohol-induced hangover symptoms by reducing the concentrations of alcohol and acetaldehyde in a Sprague Dawley rat model and a human intervention study.在斯普拉格-道利大鼠模型和一项人体干预研究中,诺丽果提取物通过降低酒精和乙醛的浓度来改善酒精引起的宿醉症状。
Food Funct. 2023 Feb 6;14(3):1750-1760. doi: 10.1039/d2fo02835b.
5
FNDC3B protects steatosis and ferroptosis via the AMPK pathway in alcoholic fatty liver disease.FNDC3B 通过 AMPK 通路在酒精性脂肪肝疾病中保护脂肪变性和铁死亡。
Free Radic Biol Med. 2022 Nov 20;193(Pt 2):808-819. doi: 10.1016/j.freeradbiomed.2022.10.322. Epub 2022 Nov 3.
6
Protective effects of E Se tea extracts against alcoholic fatty liver disease induced by high fat/alcohol diet: In vivo biological evaluation and molecular docking study.E Se 茶提取物对高脂肪/酒精饮食诱导的酒精性脂肪肝的保护作用:体内生物学评价和分子对接研究。
Phytomedicine. 2022 Jul;101:154113. doi: 10.1016/j.phymed.2022.154113. Epub 2022 Apr 25.
7
Tilapia-Head Chondroitin Sulfate Protects against Nonalcoholic Fatty Liver Disease via Modulating the Gut-Liver Axis in High-Fat-Diet-Fed C57BL/6 Mice.罗非鱼头硫酸软骨素通过调节高脂饮食喂养的C57BL/6小鼠的肠-肝轴来预防非酒精性脂肪性肝病。
Foods. 2022 Mar 23;11(7):922. doi: 10.3390/foods11070922.
8
Identification of a novel peptide that activates alcohol dehydrogenase from crucian carp swim bladder and how it protects against acute alcohol-induced liver injury in mice.鉴定一种新型肽,它可激活鲫鱼鳔中的醇脱氢酶,以及其如何预防小鼠急性酒精性肝损伤。
J Pharm Biomed Anal. 2022 Jan 5;207:114426. doi: 10.1016/j.jpba.2021.114426. Epub 2021 Oct 12.
9
SREBP-1c and lipogenesis in the liver: an update1.SREBP-1c 与肝脏中的脂肪生成:最新进展综述1。
Biochem J. 2021 Oct 29;478(20):3723-3739. doi: 10.1042/BCJ20210071.
10
Oligopeptides from Jinhua ham prevent alcohol-induced liver damage by regulating intestinal homeostasis and oxidative stress in mice.金华火腿中的寡肽通过调节小鼠肠道内稳态和氧化应激来预防酒精性肝损伤。
Food Funct. 2021 Oct 19;12(20):10053-10070. doi: 10.1039/d1fo01693h.