Suppr超能文献

脂联素分泌在大鼠卵巢颗粒细胞中的调控作用及功能。

Regulation and Role of Adiponectin Secretion in Rat Ovarian Granulosa Cells.

机构信息

College of Biological Science and Technology, Beijing Forestry University, Beijing 100083, China.

State Key Laboratory of Membrane Biology, Tsinghua-Peking Center for Life Sciences, School of Pharmaceutical Sciences, Tsinghua University, Beijing 100084, China.

出版信息

Int J Mol Sci. 2024 May 9;25(10):5155. doi: 10.3390/ijms25105155.

Abstract

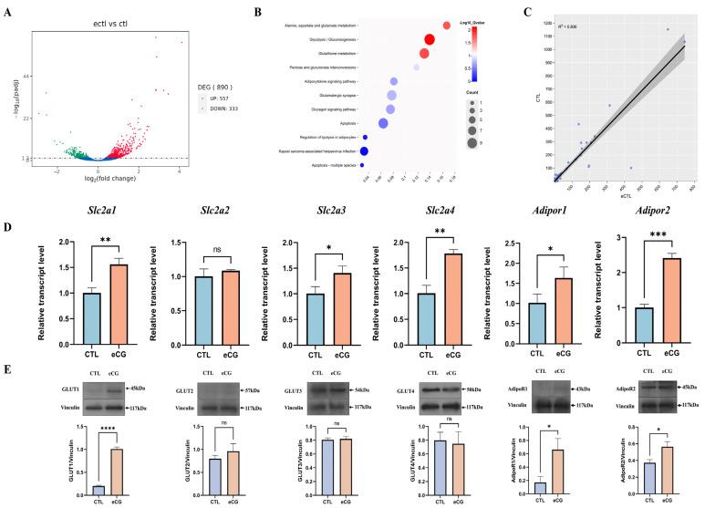
Adiponectin is an important adipokine involved in glucose and lipid metabolism, but its secretion and potential role in regulating glucose utilization during ovarian development remains unclear. This study aims to investigate the mechanism and effects of follicle-stimulating hormones (FSHs) on adiponectin secretion and its following impact on glucose transport in the granulosa cells of rat ovaries. A range of experimental techniques were utilized to test our research, including immunoblotting, immunohistochemistry, immunofluorescence, ELISA, histological staining, real-time quantitative PCR, and transcriptome analysis. The immunohistochemistry results indicated that adiponectin was primarily located in the granulosa cells of rat ovaries. In primary granulosa cells cultured in vitro, both Western blot and immunofluorescence assays demonstrated that FSH significantly induced adiponectin secretion within 2 h of incubation, primarily via the PKA signaling pathway rather than the PI3K/AKT pathway. Concurrently, the addition of the AdipoR1/AdipoR2 dual agonist AdipoRon to the culture medium significantly stimulated the protein expression of GLUT1 in rat granulosa cells, resulting in enhanced glucose absorption. Consistent with these in vitro findings, rats injected with eCG (which shares structural and functional similarities with FSH) exhibited significantly increased adiponectin levels in both the ovaries and blood. Moreover, there was a notable elevation in mRNA and protein levels of AdipoRs and GLUTs following eCG administration. Transcriptomic analysis further revealed a positive correlation between the expression of the intraovarian adiponectin system and glucose transporter. The present study represents a novel investigation, demonstrating that FSH stimulates adiponectin secretion in ovarian granulosa cells through the PKA signaling pathway. This mechanism potentially influences glucose transport (GLUT1) and utilization within the ovaries.

摘要

脂联素是一种参与葡萄糖和脂质代谢的重要脂肪因子,但它在卵巢发育过程中分泌和潜在调节葡萄糖利用的作用尚不清楚。本研究旨在探讨卵泡刺激素(FSHs)对脂联素分泌的作用机制及其对大鼠卵巢颗粒细胞葡萄糖转运的影响。本研究采用一系列实验技术,包括免疫印迹、免疫组织化学、免疫荧光、ELISA、组织学染色、实时定量 PCR 和转录组分析等,来测试我们的研究。免疫组织化学结果表明,脂联素主要存在于大鼠卵巢的颗粒细胞中。在体外培养的原代颗粒细胞中,Western blot 和免疫荧光检测均表明,FSH 在孵育 2 小时内可显著诱导脂联素分泌,主要通过 PKA 信号通路,而非 PI3K/AKT 通路。同时,在培养基中添加 AdipoRon(一种 AdipoR1/AdipoR2 双重激动剂)可显著刺激大鼠颗粒细胞中 GLUT1 的蛋白表达,从而增强葡萄糖吸收。与体外研究结果一致,注射 eCG(与 FSH 具有结构和功能相似性)的大鼠卵巢和血液中的脂联素水平均显著升高。此外,eCG 给药后 AdipoRs 和 GLUTs 的 mRNA 和蛋白水平也明显升高。转录组分析进一步表明,卵巢内脂联素系统的表达与葡萄糖转运体呈正相关。本研究首次发现,FSH 通过 PKA 信号通路刺激卵巢颗粒细胞分泌脂联素,这一机制可能影响卵巢内的葡萄糖转运(GLUT1)和利用。

https://cdn.ncbi.nlm.nih.gov/pmc/blobs/b789/11120769/7811a9cf5820/ijms-25-05155-g001.jpg

文献AI研究员

20分钟写一篇综述,助力文献阅读效率提升50倍。

立即体验

用中文搜PubMed

大模型驱动的PubMed中文搜索引擎

马上搜索

文档翻译

学术文献翻译模型,支持多种主流文档格式。

立即体验