• 文献检索
  • 文档翻译
  • 深度研究
  • 学术资讯
  • Suppr Zotero 插件Zotero 插件
  • 邀请有礼
  • 套餐&价格
  • 历史记录
应用&插件
Suppr Zotero 插件Zotero 插件浏览器插件Mac 客户端Windows 客户端微信小程序
定价
高级版会员购买积分包购买API积分包
服务
文献检索文档翻译深度研究API 文档MCP 服务
关于我们
关于 Suppr公司介绍联系我们用户协议隐私条款
关注我们

Suppr 超能文献

核心技术专利:CN118964589B侵权必究
粤ICP备2023148730 号-1Suppr @ 2026

文献检索

告别复杂PubMed语法,用中文像聊天一样搜索,搜遍4000万医学文献。AI智能推荐,让科研检索更轻松。

立即免费搜索

文件翻译

保留排版,准确专业,支持PDF/Word/PPT等文件格式,支持 12+语言互译。

免费翻译文档

深度研究

AI帮你快速写综述,25分钟生成高质量综述,智能提取关键信息,辅助科研写作。

立即免费体验

通过转录组分析和谱分析鉴定感染鸭中关键免疫调节因子及IL-26的潜在相互作用

Identification of Critical Immune Regulators and Potential Interactions of IL-26 in -Infected Ducks by Transcriptome Analysis and Profiling.

作者信息

Cammayo-Fletcher Paula Leona T, Flores Rochelle A, Nguyen Binh T, Altanzul Bujinlkham, Fernandez-Colorado Cherry P, Kim Woo H, Devi Rajkumari Mandakini, Kim Suk, Min Wongi

机构信息

College of Veterinary Medicine & Institute of Animal Medicine, Gyeongsang National University, Jinju 52828, Republic of Korea.

Department of Veterinary Paraclinical Sciences, College of Veterinary Medicine, University of the Philippines Los Baños, Los Baños 4031, Philippines.

出版信息

Microorganisms. 2024 May 12;12(5):973. doi: 10.3390/microorganisms12050973.

DOI:10.3390/microorganisms12050973
PMID:38792803
原文链接:https://pmc.ncbi.nlm.nih.gov/articles/PMC11123779/
Abstract

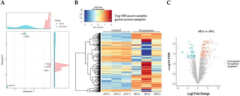
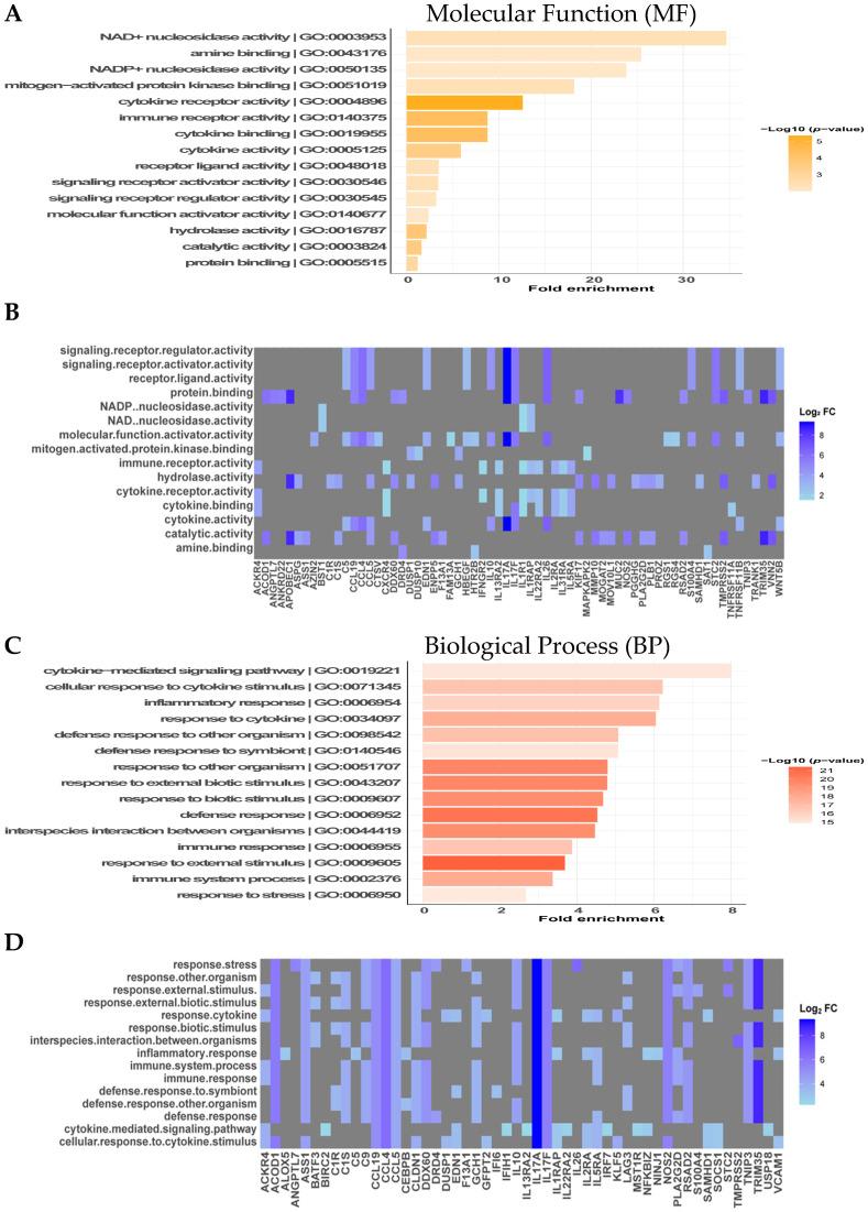
(RA) is an economically important pathogen in the duck industry worldwide that causes high mortality and morbidity in infected birds. We previously found that upregulated IL-17A expression in ducks infected with RA participates in the pathogenesis of the disease, but this mechanism is not linked to IL-23, which primarily promotes Th17 cell differentiation and proliferation. RNA sequencing analysis was used in this study to investigate other mechanisms of IL-17A upregulation in RA infection. A possible interaction of IL-26 and IL-17 was discovered, highlighting the potential of IL-26 as a novel upstream cytokine that can regulate IL-17A during RA infection. Additionally, this process identified several important pathways and genes related to the complex networks and potential regulation of the host immune response in RA-infected ducks. Collectively, these findings not only serve as a roadmap for our understanding of RA infection and the development of new immunotherapeutic approaches for this disease, but they also provide an opportunity to understand the immune system of ducks.

摘要

禽致病性大肠杆菌(RA)是全球鸭产业中一种具有重要经济影响的病原体,可导致感染禽类的高死亡率和高发病率。我们之前发现,感染RA的鸭中白细胞介素-17A(IL-17A)表达上调参与了该病的发病机制,但这种机制与主要促进Th17细胞分化和增殖的白细胞介素-23(IL-23)无关。本研究采用RNA测序分析来探究RA感染中IL-17A上调的其他机制。发现了IL-26与IL-17之间可能存在的相互作用,凸显了IL-26作为一种新型上游细胞因子在RA感染期间调节IL-17A的潜力。此外,该过程确定了与RA感染鸭宿主免疫反应的复杂网络和潜在调节相关的几个重要途径和基因。总体而言,这些发现不仅为我们理解RA感染及开发针对该疾病的新免疫治疗方法提供了路线图,还为了解鸭的免疫系统提供了契机。

https://cdn.ncbi.nlm.nih.gov/pmc/blobs/17ec/11123779/97b1ffe0fda3/microorganisms-12-00973-g005.jpg
https://cdn.ncbi.nlm.nih.gov/pmc/blobs/17ec/11123779/040bba6e3c04/microorganisms-12-00973-g001.jpg
https://cdn.ncbi.nlm.nih.gov/pmc/blobs/17ec/11123779/5600d36e613f/microorganisms-12-00973-g002.jpg
https://cdn.ncbi.nlm.nih.gov/pmc/blobs/17ec/11123779/4ee51b3abdb9/microorganisms-12-00973-g003a.jpg
https://cdn.ncbi.nlm.nih.gov/pmc/blobs/17ec/11123779/1610e3f2a5c2/microorganisms-12-00973-g004.jpg
https://cdn.ncbi.nlm.nih.gov/pmc/blobs/17ec/11123779/97b1ffe0fda3/microorganisms-12-00973-g005.jpg
https://cdn.ncbi.nlm.nih.gov/pmc/blobs/17ec/11123779/040bba6e3c04/microorganisms-12-00973-g001.jpg
https://cdn.ncbi.nlm.nih.gov/pmc/blobs/17ec/11123779/5600d36e613f/microorganisms-12-00973-g002.jpg
https://cdn.ncbi.nlm.nih.gov/pmc/blobs/17ec/11123779/4ee51b3abdb9/microorganisms-12-00973-g003a.jpg
https://cdn.ncbi.nlm.nih.gov/pmc/blobs/17ec/11123779/1610e3f2a5c2/microorganisms-12-00973-g004.jpg
https://cdn.ncbi.nlm.nih.gov/pmc/blobs/17ec/11123779/97b1ffe0fda3/microorganisms-12-00973-g005.jpg

相似文献

1
Identification of Critical Immune Regulators and Potential Interactions of IL-26 in -Infected Ducks by Transcriptome Analysis and Profiling.通过转录组分析和谱分析鉴定感染鸭中关键免疫调节因子及IL-26的潜在相互作用
Microorganisms. 2024 May 12;12(5):973. doi: 10.3390/microorganisms12050973.
2
Upregulation of duck interleukin-17A during Riemerella anatipestifer infection.鸭疫里默氏菌感染期间鸭白细胞介素-17A的上调
Dev Comp Immunol. 2016 Oct;63:36-46. doi: 10.1016/j.dci.2016.05.009. Epub 2016 May 17.
3
Riemerella anatipestifer infection in ducks induces IL-17A production, but not IL-23p19.鸭传染性鼻炎感染诱导白细胞介素-17A 的产生,但不诱导白细胞介素-23p19 的产生。
Sci Rep. 2019 Sep 13;9(1):13269. doi: 10.1038/s41598-019-49516-z.
4
Duck Interleukin-22: Identification and Expression Analysis in Infection.鸭白细胞介素-22 的鉴定及其在感染中的表达分析。
J Immunol Res. 2021 Nov 11;2021:3862492. doi: 10.1155/2021/3862492. eCollection 2021.
5
Downregulation of inflammatory cytokines by berberine attenuates Riemerella anatipestifer infection in ducks.黄连素下调炎性细胞因子可减轻鸭疫里默氏菌对鸭的感染。
Dev Comp Immunol. 2017 Dec;77:121-127. doi: 10.1016/j.dci.2017.07.027. Epub 2017 Aug 2.
6
IL-17A treatment influences murine susceptibility to experimental Riemerella anatipestifer infection.白细胞介素 17A 治疗影响实验感染鸭传染性浆膜炎的小鼠易感性。
Dev Comp Immunol. 2020 May;106:103633. doi: 10.1016/j.dci.2020.103633. Epub 2020 Jan 25.
7
Identification of duck IL-4 and its inhibitory effect on IL-17A expression in R. anatipestifer-stimulated splenic lymphocytes.鉴定鸭白细胞介素-4及其对鸭疫里默氏杆菌刺激的脾淋巴细胞中白细胞介素-17A 表达的抑制作用。
Mol Immunol. 2018 Mar;95:20-29. doi: 10.1016/j.molimm.2018.01.009. Epub 2018 Feb 3.
8
Downregulation of common cytokine receptor γ chain inhibits inflammatory responses in macrophages stimulated with Riemerella anatipestifer.共同细胞因子受体γ链的下调抑制鸭疫里默氏菌刺激的巨噬细胞中的炎症反应。
Dev Comp Immunol. 2018 Apr;81:225-234. doi: 10.1016/j.dci.2017.12.009. Epub 2017 Dec 11.
9
Characterization and cross-protection evaluation of M949_1603 gene deletion Riemerella anatipestifer mutant RA-M1.鸭疫里默氏菌M949_1603基因缺失突变株RA-M1的特性鉴定与交叉保护评价
Appl Microbiol Biotechnol. 2015 Dec;99(23):10107-16. doi: 10.1007/s00253-015-6848-y. Epub 2015 Aug 13.
10
Threshold level of Riemerella anatipestifer crossing blood-brain barrier and expression profiles of immune-related proteins in blood and brain tissue from infected ducks.鸭疫里默氏菌穿越血脑屏障的阈值水平及感染鸭血液和脑组织中免疫相关蛋白的表达谱
Vet Immunol Immunopathol. 2018 Jun;200:26-31. doi: 10.1016/j.vetimm.2018.04.005. Epub 2018 Apr 10.

引用本文的文献

1
Identification of novel genomic hotspots and tumor-relevant genes via comprehensive analysis of HPV integration in Chinese patients of cervical cancer.通过对中国宫颈癌患者人乳头瘤病毒整合情况的综合分析鉴定新的基因组热点和肿瘤相关基因
Am J Cancer Res. 2024 Sep 25;14(9):4665-4682. doi: 10.62347/KKLE8602. eCollection 2024.

本文引用的文献

1
IL-10 dampens antitumor immunity and promotes liver metastasis via PD-L1 induction.白细胞介素-10 通过诱导 PD-L1 抑制抗肿瘤免疫并促进肝转移。
J Hepatol. 2024 Apr;80(4):634-644. doi: 10.1016/j.jhep.2023.12.015. Epub 2023 Dec 30.
2
Characterization of Strains Isolated from Various Poultry Species in Poland.波兰不同家禽品种分离菌株的特性分析
Antibiotics (Basel). 2023 Nov 22;12(12):1648. doi: 10.3390/antibiotics12121648.
3
Promotion of Th1 and Th2 responses over Th17 in Riemerella anatipestifer stimulation in chicken splenocytes: Correlation of gga-miR-456-3p and gga-miR-16-5p with NOS2 and CCL5 expression.
在鸡脾细胞里亚氏杆菌刺激中促进 Th1 和 Th2 反应超过 Th17:gga-miR-456-3p 和 gga-miR-16-5p 与 NOS2 和 CCL5 表达的相关性。
PLoS One. 2023 Nov 6;18(11):e0294031. doi: 10.1371/journal.pone.0294031. eCollection 2023.
4
Differentiation of IL-26 T17 intermediates into IL-17A producers via epithelial crosstalk in psoriasis.银屑病中上皮细胞串扰将 IL-26 T17 中间产物分化为 IL-17A 产生细胞。
Nat Commun. 2023 Jun 30;14(1):3878. doi: 10.1038/s41467-023-39484-4.
5
Molecular Detection and Phylogenetic Analysis of in Poultry and Wild Geese in Poland.波兰家禽和野鹅中[具体物质未给出]的分子检测与系统发育分析。
Pathogens. 2023 Feb 5;12(2):256. doi: 10.3390/pathogens12020256.
6
Evaluation of the immunoprotection efficacy of Riemerella anatipestifer fur-deficient mutant as an attenuated vaccine.评估鸭疫里默氏杆菌缺失突变体作为减毒活疫苗的免疫保护效力。
Poult Sci. 2023 Mar;102(3):102450. doi: 10.1016/j.psj.2022.102450. Epub 2022 Dec 22.
7
Comparative transcriptome analysis of Indian domestic duck reveals candidate genes associated with egg production.印度家鸭的比较转录组分析揭示了与产蛋性能相关的候选基因。
Sci Rep. 2022 Jun 29;12(1):10943. doi: 10.1038/s41598-022-15099-5.
8
Identification and Pathogenicity Analysis of the Pathogen Causing Spotted Spleen in Muscovy Duck.番鸭脾脏斑点病病原菌的鉴定与致病性分析
Front Vet Sci. 2022 May 23;9:846298. doi: 10.3389/fvets.2022.846298. eCollection 2022.
9
IL-10 as a Th2 Cytokine: Differences Between Mice and Humans.IL-10 作为一种 Th2 细胞因子:小鼠和人类之间的差异。
J Immunol. 2021 Nov 1;207(9):2205-2215. doi: 10.4049/jimmunol.2100565.
10
Antimicrobial peptides: mechanism of action, activity and clinical potential.抗菌肽:作用机制、活性和临床潜力。
Mil Med Res. 2021 Sep 9;8(1):48. doi: 10.1186/s40779-021-00343-2.