Makhmudjanov Dilmurod, Volis Sergei, Yusupov Ziyoviddin, Juramurodov Inom, Tojibaev Komiljon, Deng Tao, Sun Hang
CAS Key Laboratory for Plant Diversity and Biogeography of East Asia, Kunming Institute of Botany, Chinese Academy of Sciences, Kunming 650201, Yunnan, China.
Yunnan International Joint Laboratory for Biodiversity of Central Asia, Kunming Institute of Botany, Chinese Academy of Sciences, Kunming 650201, Yunnan, China.
Plant Divers. 2023 Sep 2;46(3):333-343. doi: 10.1016/j.pld.2023.08.004. eCollection 2024 May.
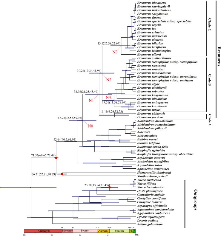
was described at the beginning of the 19th century. However, due to limited sampling and the small number of gene markers to date, its phylogeny and evolution are largely unknown. In this study, we analyzed plastomes from 27 species belonging to 2 subgenera and 3 sections of , which are found in Central Asia (its center of diversity) and China. We also analyzed nuclear DNA ITS of 33 species, encompassing all subgenera and sections of the genus in Central Asia, southwest Asia and China. Our findings revealed that the genus was monophyletic, although both subgenera and were found to be paraphyletic. Both plastome and nrDNA-based phylogenetic trees had three clades that did not reflect the current taxonomy of the genus. Our biogeographical and time-calibrated trees suggest that originated in the ancient Tethyan area in the second half of the Eocene. Diversification of occurred from the early Oligocene to the late Miocene. Paratethys Sea retreat and several orogenetic events, such as the progressive uplift of the Qinghai-Tibet Plateau and surrounding mountain belts (Altai, Pamir, Tian Shan), caused serious topographic and climate (aridification) changes in Central Asia that may have triggered a split of clades and speciation. In this transformed Central Asia, speciation proceeded rapidly driven mainly by vicariance caused by numerous mountain chains and specialization to a variety of climatic, topographic and soil conditions that exist in this region.
它在19世纪初被描述。然而,由于迄今为止采样有限且基因标记数量较少,其系统发育和进化情况在很大程度上尚不清楚。在本研究中,我们分析了来自中亚(其多样性中心)和中国的2个亚属和3个组的27个物种的质体基因组。我们还分析了33个物种的核DNA ITS,这些物种涵盖了中亚、西南亚和中国该属的所有亚属和组。我们的研究结果表明,该属是单系的,尽管发现亚属 和 都是并系的。基于质体基因组和nrDNA的系统发育树都有三个分支,这与该属目前的分类法不一致。我们的生物地理和时间校准树表明, 起源于始新世后半期的古特提斯地区。 的多样化发生在渐新世早期到晚中新世。副特提斯海的退缩以及几次造山事件,如青藏高原和周边山脉(阿尔泰山、帕米尔、天山)的逐渐隆升,导致了中亚地区严重的地形和气候(干旱化)变化,这可能引发了分支的分裂和物种形成。在这个转变后的中亚地区,物种形成主要由众多山脉造成的地理隔离以及对该地区存在的各种气候、地形和土壤条件的特化驱动,迅速进行。