• 文献检索
  • 文档翻译
  • 深度研究
  • 学术资讯
  • Suppr Zotero 插件Zotero 插件
  • 邀请有礼
  • 套餐&价格
  • 历史记录
应用&插件
Suppr Zotero 插件Zotero 插件浏览器插件Mac 客户端Windows 客户端微信小程序
定价
高级版会员购买积分包购买API积分包
服务
文献检索文档翻译深度研究API 文档MCP 服务
关于我们
关于 Suppr公司介绍联系我们用户协议隐私条款
关注我们

Suppr 超能文献

核心技术专利:CN118964589B侵权必究
粤ICP备2023148730 号-1Suppr @ 2026

文献检索

告别复杂PubMed语法,用中文像聊天一样搜索,搜遍4000万医学文献。AI智能推荐,让科研检索更轻松。

立即免费搜索

文件翻译

保留排版,准确专业,支持PDF/Word/PPT等文件格式,支持 12+语言互译。

免费翻译文档

深度研究

AI帮你快速写综述,25分钟生成高质量综述,智能提取关键信息,辅助科研写作。

立即免费体验

中性粒细胞胞外诱捕网形成相关预后模型对透明细胞肾细胞癌的预后影响及免疫治疗意义。

Prognostic impact and immunotherapeutic implications of NETosis-related prognostic model in clear cell renal cell carcinoma.

机构信息

Department of Urology, Baoying People's Hospital, Xincheng Road, Baoying, Yangzhou, 225800, Jiangsu, China.

Department of Good Clinical Practice Office, Nanjing First Hospital, Nanjing Medical University, ChangLe Road 68, Qinhuai District, Nanjing, Jiangsu, China.

出版信息

J Cancer Res Clin Oncol. 2024 May 27;150(5):278. doi: 10.1007/s00432-024-05761-y.

DOI:10.1007/s00432-024-05761-y
PMID:38801430
原文链接:https://pmc.ncbi.nlm.nih.gov/articles/PMC11129999/
Abstract

BACKGROUND

The ramifications of necroptosis on the prognostication of clear cell renal cell carcinoma (ccRCC) remain inadequately expounded.

METHODS

A prognostic model delineating the facets of necroptosis in ccRCC was constructed, employing a compendium of algorithms. External validation was effectuated using the E-MTAB-1980 dataset. The exploration of immune infiltration scores was undertaken through the exploitation of multiple algorithms. Single-cell RNA sequencing data were procured from the GSE171306 dataset. Real-time quantitative PCR (RT-qPCR) was engaged to scrutinize the differential expression of SLC25A37 across cancer and paracancer tissues, as well as diverse cell lines. Assessments of proliferative and metastatic alterations in 769-P and 786-O cells were accomplished through Cell Counting Kit-8 (CCK8) and wound healing assays.

RESULTS

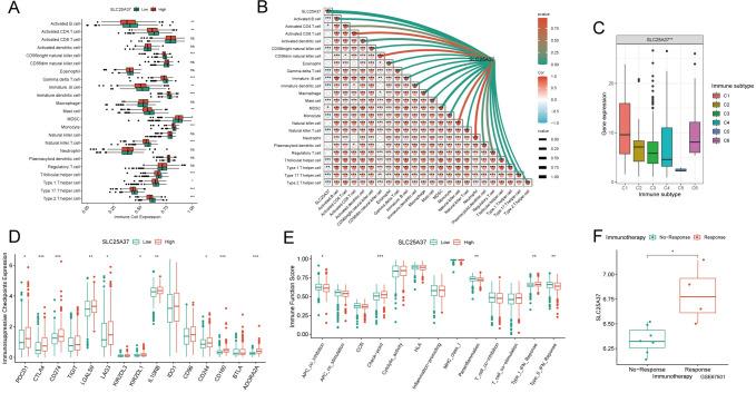
The necroptosis-related signature (NRS) emerges as a discerning metric, delineating patients' immune attributes, tumor mutation burden, immunotherapy response, and drug susceptibility. Single-cell RNA sequencing analysis unveils the marked enrichment of SLC25A37 in tumor cells. Concurrently, RT-qPCR discloses the overexpression of SLC25A37 in both ccRCC tissues and cell lines. SLC25A37 knockdown mitigates the proliferative and metastatic propensities of 769-P and 786-O cells, as evidenced by CCK8 and wound healing assays.

CONCLUSION

The NRS assumes a pivotal role in ascertaining the prognosis, tumor mutation burden, immunotherapy response, drug susceptibility, and immune cell infiltration features of ccRCC patients. SLC25A37 emerges as a putative player in immunosuppressive microenvironments, thereby providing a prospective avenue for the design of innovative immunotherapeutic targets for ccRCC.

摘要

背景

坏死性凋亡对透明细胞肾细胞癌(ccRCC)预后的影响仍未得到充分阐述。

方法

通过综合算法构建了一个描述 ccRCC 中坏死性凋亡各方面的预后模型,并利用 E-MTAB-1980 数据集进行外部验证。通过利用多种算法探索免疫浸润评分。从 GSE171306 数据集获取单细胞 RNA 测序数据。采用实时定量 PCR(RT-qPCR)检测 SLC25A37 在癌症和癌旁组织以及不同细胞系中的差异表达。通过细胞计数试剂盒-8(CCK8)和划痕愈合实验评估 769-P 和 786-O 细胞的增殖和转移变化。

结果

坏死性凋亡相关特征(NRS)是一种区分患者免疫特征、肿瘤突变负担、免疫治疗反应和药物敏感性的指标。单细胞 RNA 测序分析显示 SLC25A37 在肿瘤细胞中明显富集。同时,RT-qPCR 显示 SLC25A37 在 ccRCC 组织和细胞系中均过表达。SLC25A37 敲低可通过 CCK8 和划痕愈合实验减轻 769-P 和 786-O 细胞的增殖和转移倾向。

结论

NRS 在确定 ccRCC 患者的预后、肿瘤突变负担、免疫治疗反应、药物敏感性和免疫细胞浸润特征方面起着关键作用。SLC25A37 是免疫抑制微环境中的一个潜在靶点,为设计 ccRCC 的新型免疫治疗靶点提供了一个有前途的途径。

https://cdn.ncbi.nlm.nih.gov/pmc/blobs/e7aa/11793568/e4a8f0f83962/432_2024_5761_Fig8_HTML.jpg
https://cdn.ncbi.nlm.nih.gov/pmc/blobs/e7aa/11793568/93fb352b5a0c/432_2024_5761_Fig1_HTML.jpg
https://cdn.ncbi.nlm.nih.gov/pmc/blobs/e7aa/11793568/77c769af39ea/432_2024_5761_Fig2_HTML.jpg
https://cdn.ncbi.nlm.nih.gov/pmc/blobs/e7aa/11793568/8173752b7e9f/432_2024_5761_Fig3_HTML.jpg
https://cdn.ncbi.nlm.nih.gov/pmc/blobs/e7aa/11793568/699f5490f073/432_2024_5761_Fig4_HTML.jpg
https://cdn.ncbi.nlm.nih.gov/pmc/blobs/e7aa/11793568/6f32c67979e0/432_2024_5761_Fig5_HTML.jpg
https://cdn.ncbi.nlm.nih.gov/pmc/blobs/e7aa/11793568/7e287977b4f7/432_2024_5761_Fig6_HTML.jpg
https://cdn.ncbi.nlm.nih.gov/pmc/blobs/e7aa/11793568/40894f590d2d/432_2024_5761_Fig7_HTML.jpg
https://cdn.ncbi.nlm.nih.gov/pmc/blobs/e7aa/11793568/e4a8f0f83962/432_2024_5761_Fig8_HTML.jpg
https://cdn.ncbi.nlm.nih.gov/pmc/blobs/e7aa/11793568/93fb352b5a0c/432_2024_5761_Fig1_HTML.jpg
https://cdn.ncbi.nlm.nih.gov/pmc/blobs/e7aa/11793568/77c769af39ea/432_2024_5761_Fig2_HTML.jpg
https://cdn.ncbi.nlm.nih.gov/pmc/blobs/e7aa/11793568/8173752b7e9f/432_2024_5761_Fig3_HTML.jpg
https://cdn.ncbi.nlm.nih.gov/pmc/blobs/e7aa/11793568/699f5490f073/432_2024_5761_Fig4_HTML.jpg
https://cdn.ncbi.nlm.nih.gov/pmc/blobs/e7aa/11793568/6f32c67979e0/432_2024_5761_Fig5_HTML.jpg
https://cdn.ncbi.nlm.nih.gov/pmc/blobs/e7aa/11793568/7e287977b4f7/432_2024_5761_Fig6_HTML.jpg
https://cdn.ncbi.nlm.nih.gov/pmc/blobs/e7aa/11793568/40894f590d2d/432_2024_5761_Fig7_HTML.jpg
https://cdn.ncbi.nlm.nih.gov/pmc/blobs/e7aa/11793568/e4a8f0f83962/432_2024_5761_Fig8_HTML.jpg

相似文献

1
Prognostic impact and immunotherapeutic implications of NETosis-related prognostic model in clear cell renal cell carcinoma.中性粒细胞胞外诱捕网形成相关预后模型对透明细胞肾细胞癌的预后影响及免疫治疗意义。
J Cancer Res Clin Oncol. 2024 May 27;150(5):278. doi: 10.1007/s00432-024-05761-y.
2
Identification and validation of prognostic and tumor microenvironment characteristics of necroptosis index and BIRC3 in clear cell renal cell carcinoma.鉴定和验证 necroptosis 指数和 BIRC3 在透明细胞肾细胞癌中的预后和肿瘤微环境特征。
PeerJ. 2023 Dec 18;11:e16643. doi: 10.7717/peerj.16643. eCollection 2023.
3
Integrated single-cell and bulk characterization of branched chain amino acid metabolism-related key gene BCAT1 and association with prognosis and immunogenicity of clear cell renal cell carcinoma.分支链氨基酸代谢相关关键基因 BCAT1 的单细胞和批量综合特征及其与透明细胞肾细胞癌预后和免疫原性的关联。
Aging (Albany NY). 2024 Feb 2;16(3):2715-2735. doi: 10.18632/aging.205506.
4
TUBA1C orchestrates the immunosuppressive tumor microenvironment and resistance to immune checkpoint blockade in clear cell renal cell carcinoma.TUBA1C 调控透明细胞肾细胞癌中的免疫抑制性肿瘤微环境和免疫检查点阻断耐药性。
Front Immunol. 2024 Sep 5;15:1457691. doi: 10.3389/fimmu.2024.1457691. eCollection 2024.
5
Exosome-related lncRNA score: A value-based individual treatment strategy for predicting the response to immunotherapy in clear cell renal cell carcinoma.外泌体相关长链非编码 RNA 评分:一种基于价值的个体化治疗策略,用于预测透明细胞肾细胞癌对免疫治疗的反应。
Cancer Med. 2024 Jun;13(11):e7308. doi: 10.1002/cam4.7308.
6
A novel necroptosis-related long noncoding RNA model for predicting clinical features, immune characteristics, and therapeutic response in clear cell renal cell carcinoma.一种新型的坏死相关长非编码 RNA 模型,用于预测透明细胞肾细胞癌的临床特征、免疫特征和治疗反应。
Front Immunol. 2023 Aug 2;14:1230267. doi: 10.3389/fimmu.2023.1230267. eCollection 2023.
7
Exploring necrosis-associated mitochondrial gene signatures: revealing their role in prognosis and immunotherapy of renal clear cell carcinoma.探索与细胞坏死相关的线粒体基因特征:揭示其在肾透明细胞癌预后和免疫治疗中的作用。
Clin Exp Med. 2024 Jul 18;24(1):161. doi: 10.1007/s10238-024-01426-9.
8
Anoikis resistance regulates immune infiltration and drug sensitivity in clear-cell renal cell carcinoma: insights from multi omics, single cell analysis and experiment.失巢凋亡抵抗调节透明细胞肾细胞癌中的免疫浸润和药物敏感性:多组学、单细胞分析和实验的见解。
Front Immunol. 2024 Jun 17;15:1427475. doi: 10.3389/fimmu.2024.1427475. eCollection 2024.
9
Comprehensive Multi-Omics Identification of Interferon-γ Response Characteristics Reveals That RBCK1 Regulates the Immunosuppressive Microenvironment of Renal Cell Carcinoma.综合多组学鉴定干扰素-γ反应特征表明 RBCK1 调节肾细胞癌的免疫抑制微环境。
Front Immunol. 2021 Nov 2;12:734646. doi: 10.3389/fimmu.2021.734646. eCollection 2021.
10
Crosstalk of necroptosis and pyroptosis defines tumor microenvironment characterization and predicts prognosis in clear cell renal carcinoma.坏死性凋亡和焦亡的串扰定义了肿瘤微环境特征,并预测了透明细胞肾细胞癌的预后。
Front Immunol. 2022 Sep 30;13:1021935. doi: 10.3389/fimmu.2022.1021935. eCollection 2022.

引用本文的文献

1
The role of adherent-to-suspension transition factors in clear cell renal cell carcinoma progression: a comprehensive analysis.贴壁-悬浮转变因子在透明细胞肾细胞癌进展中的作用:一项综合分析。
Sci Rep. 2025 Apr 19;15(1):13618. doi: 10.1038/s41598-025-96807-9.
2
Integrating bulk, single-cell, and spatial transcriptomics to identify and functionally validate novel targets to enhance immunotherapy in NSCLC.整合批量、单细胞和空间转录组学,以识别并在功能上验证新靶点,从而增强非小细胞肺癌的免疫治疗效果。
NPJ Precis Oncol. 2025 Apr 16;9(1):112. doi: 10.1038/s41698-025-00893-x.

本文引用的文献

1
Prognostic impact and immunotherapeutic implications of NETosis-related gene signature in gastric cancer patients.胃癌患者中性粒细胞胞外诱捕网相关基因特征的预后影响及免疫治疗意义。
J Cell Mol Med. 2024 Mar;28(5):e18087. doi: 10.1111/jcmm.18087. Epub 2023 Dec 26.
2
Identification and validation of prognostic and tumor microenvironment characteristics of necroptosis index and BIRC3 in clear cell renal cell carcinoma.鉴定和验证 necroptosis 指数和 BIRC3 在透明细胞肾细胞癌中的预后和肿瘤微环境特征。
PeerJ. 2023 Dec 18;11:e16643. doi: 10.7717/peerj.16643. eCollection 2023.
3
Complement System and the Kidney: Its Role in Renal Diseases, Kidney Transplantation and Renal Cell Carcinoma.
补体系统与肾脏:在肾脏疾病、肾移植和肾细胞癌中的作用。
Int J Mol Sci. 2023 Nov 20;24(22):16515. doi: 10.3390/ijms242216515.
4
Leveraging diverse cell-death patterns to predict the prognosis, immunotherapy and drug sensitivity of clear cell renal cell carcinoma.利用多种细胞死亡模式预测透明细胞肾细胞癌的预后、免疫治疗和药物敏感性。
Sci Rep. 2023 Nov 20;13(1):20266. doi: 10.1038/s41598-023-46577-z.
5
A neutrophil extracellular traps-related classification predicts prognosis and response to immunotherapy in colon cancer.中性粒细胞胞外诱捕网相关分类可预测结肠癌的预后和免疫治疗反应。
Sci Rep. 2023 Nov 7;13(1):19297. doi: 10.1038/s41598-023-45558-6.
6
NETosis: Sculpting tumor metastasis and immunotherapy.中性粒细胞胞外诱捕网:塑造肿瘤转移和免疫治疗。
Immunol Rev. 2024 Jan;321(1):263-279. doi: 10.1111/imr.13277. Epub 2023 Sep 15.
7
TIMP1 shapes an immunosuppressive microenvironment by regulating anoikis to promote the progression of clear cell renal cell carcinoma.TIMP1 通过调节失巢凋亡来塑造免疫抑制微环境,从而促进透明细胞肾细胞癌的进展。
Aging (Albany NY). 2023 Sep 8;15(17):8908-8929. doi: 10.18632/aging.205005.
8
The pharmacological mechanism of β-elemene in the treatment of esophageal cancer revealed by network pharmacology and experimental verification.网络药理学和实验验证揭示β-榄香烯治疗食管癌的药理机制。
Sci Rep. 2023 Jul 27;13(1):12160. doi: 10.1038/s41598-023-38755-w.
9
An integrative multi-omics analysis based on disulfidptosis-related prognostic signature and distinct subtypes of clear cell renal cell carcinoma.基于二硫键介导的铁死亡相关预后特征及透明细胞肾细胞癌不同亚型的综合多组学分析
Front Oncol. 2023 Jun 23;13:1207068. doi: 10.3389/fonc.2023.1207068. eCollection 2023.
10
Deciphering the role of NETosis-related signatures in the prognosis and immunotherapy of soft-tissue sarcoma using machine learning.利用机器学习解读中性粒细胞胞外诱捕网形成相关特征在软组织肉瘤预后和免疫治疗中的作用。
Front Pharmacol. 2023 Jun 20;14:1217488. doi: 10.3389/fphar.2023.1217488. eCollection 2023.