Suppr超能文献

多组学分析一例先天性小耳畸形病例揭示 aldob 与氧化应激与小耳畸形病因相关。

Multi-omics analysis of a case of congenital microtia reveals aldob and oxidative stress associated with microtia etiology.

机构信息

The First Affiliated Hospital of Xi'an Jiao Tong University, No.277 Yanta West Road, Xi'an, Shaanxi, 710061, China.

Department of Breast Surgery, Key Laboratory of Breast Cancer in Shanghai, Fudan University Shanghai Cancer Center, Shanghai, China.

出版信息

Orphanet J Rare Dis. 2024 May 27;19(1):218. doi: 10.1186/s13023-024-03149-2.

Abstract

BACKGROUND

Microtia is reported to be one of the most common congenital craniofacial malformations. Due to the complex etiology and the ethical barrier of embryonic study, the precise mechanisms of microtia remain unclear. Here we report a rare case of microtia with costal chondrodysplasia based on bioinformatics analysis and further verifications on other sporadic microtia patients.

RESULTS

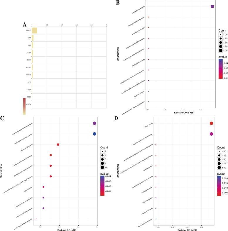
One hundred fourteen deleterious insert and deletion (InDel) and 646 deleterious SNPs were screened out by WES, candidate genes were ranked in descending order according to their relative impact with microtia. Label-free proteomic analysis showed that proteins significantly different between the groups were related with oxidative stress and energy metabolism. By real-time PCR and immunohistochemistry, we further verified the candidate genes between other sporadic microtia and normal ear chondrocytes, which showed threonine aspartase, cadherin-13, aldolase B and adiponectin were significantly upregulated in mRNA levels but were significantly lower in protein levels. ROS detection and mitochondrial membrane potential (∆ Ψ m) detection proved that oxidative stress exists in microtia chondrocytes.

CONCLUSIONS

Our results not only spot new candidate genes by WES and label-free proteomics, but also speculate for the first time that metabolism and oxidative stress may disturb cartilage development and this might become therapeutic targets and potential biomarkers with clinical usefulness in the future.

摘要

背景

小耳畸形是最常见的先天性颅面畸形之一。由于复杂的病因和胚胎研究的伦理障碍,小耳畸形的确切机制仍不清楚。在这里,我们报告了一例基于生物信息学分析和对其他散发小耳畸形患者进一步验证的罕见小耳畸形伴肋软骨发育不良病例。

结果

通过 WES 筛选出 114 个有害插入缺失(InDel)和 646 个有害单核苷酸多态性(SNP),候选基因根据与小耳畸形的相对影响程度按降序排列。无标记蛋白质组学分析表明,两组间差异显著的蛋白质与氧化应激和能量代谢有关。通过实时 PCR 和免疫组织化学,我们进一步验证了其他散发小耳畸形和正常耳软骨之间的候选基因,结果显示天冬氨酸苏氨酸酶、钙黏蛋白 13、醛缩酶 B 和脂联素在 mRNA 水平上显著上调,但在蛋白质水平上显著下调。ROS 检测和线粒体膜电位(∆Ψm)检测证明小耳畸形软骨细胞存在氧化应激。

结论

我们的研究结果不仅通过 WES 和无标记蛋白质组学发现了新的候选基因,还首次推测代谢和氧化应激可能干扰软骨发育,这可能成为未来具有临床应用价值的治疗靶点和潜在生物标志物。

https://cdn.ncbi.nlm.nih.gov/pmc/blobs/5518/11129396/c88a9ee0b7b4/13023_2024_3149_Fig1_HTML.jpg

文献AI研究员

20分钟写一篇综述,助力文献阅读效率提升50倍。

立即体验

用中文搜PubMed

大模型驱动的PubMed中文搜索引擎

马上搜索

文档翻译

学术文献翻译模型,支持多种主流文档格式。

立即体验