• 文献检索
  • 文档翻译
  • 深度研究
  • 学术资讯
  • Suppr Zotero 插件Zotero 插件
  • 邀请有礼
  • 套餐&价格
  • 历史记录
应用&插件
Suppr Zotero 插件Zotero 插件浏览器插件Mac 客户端Windows 客户端微信小程序
定价
高级版会员购买积分包购买API积分包
服务
文献检索文档翻译深度研究API 文档MCP 服务
关于我们
关于 Suppr公司介绍联系我们用户协议隐私条款
关注我们

Suppr 超能文献

核心技术专利:CN118964589B侵权必究
粤ICP备2023148730 号-1Suppr @ 2026

文献检索

告别复杂PubMed语法,用中文像聊天一样搜索,搜遍4000万医学文献。AI智能推荐,让科研检索更轻松。

立即免费搜索

文件翻译

保留排版,准确专业,支持PDF/Word/PPT等文件格式,支持 12+语言互译。

免费翻译文档

深度研究

AI帮你快速写综述,25分钟生成高质量综述,智能提取关键信息,辅助科研写作。

立即免费体验

切除的浸润前至浸润性肺腺癌的基因组格局和肿瘤突变特征

Genomic landscape and tumor mutational features of resected preinvasive to invasive lung adenocarcinoma.

作者信息

Lin Yangui, Li Dan, Hui Hongliang, Miao Haoran, Luo Min, Roy Bhaskar, Chen Binbin, Zhang Wei, Shao Di, Ma Di, Jie Yanbing, Qiu Fan, Li Huaming, Jiang Bo

机构信息

Department of Thoracic Cardiovascular Surgery, The Eighth Affiliated Hospital of Sun Yat-sen University, Shenzhen, Guangdong, China.

Community Health Center, The Eighth Affiliated Hospital of Sun Yat-sen University, Shenzhen, Guangdong, China.

出版信息

Front Oncol. 2024 May 13;14:1389618. doi: 10.3389/fonc.2024.1389618. eCollection 2024.

DOI:10.3389/fonc.2024.1389618
PMID:38803537
原文链接:https://pmc.ncbi.nlm.nih.gov/articles/PMC11128541/
Abstract

INTRODUCTION

Adenocarcinoma (AIS) and minimally invasive adenocarcinoma (MIA) are considered pre-invasive forms of lung adenocarcinoma (LUAD) with a 5-year recurrence-free survival of 100%. We investigated genomic profiles in early tumorigenesis and distinguished mutational features of preinvasive to invasive adenocarcinoma (IAC) for early diagnosis.

METHODS

Molecular information was obtained from a 689-gene panel in the 90 early-stage LUAD Chinese patients using next-generation sequencing. Gene signatures were identified between pathology subtypes, including AIS/MIA (n=31) and IAC (n=59) in this cohort. Mutational and clinicopathological information was also obtained from the Cancer Genome Atlas (TCGA) as a comparison cohort.

RESULTS

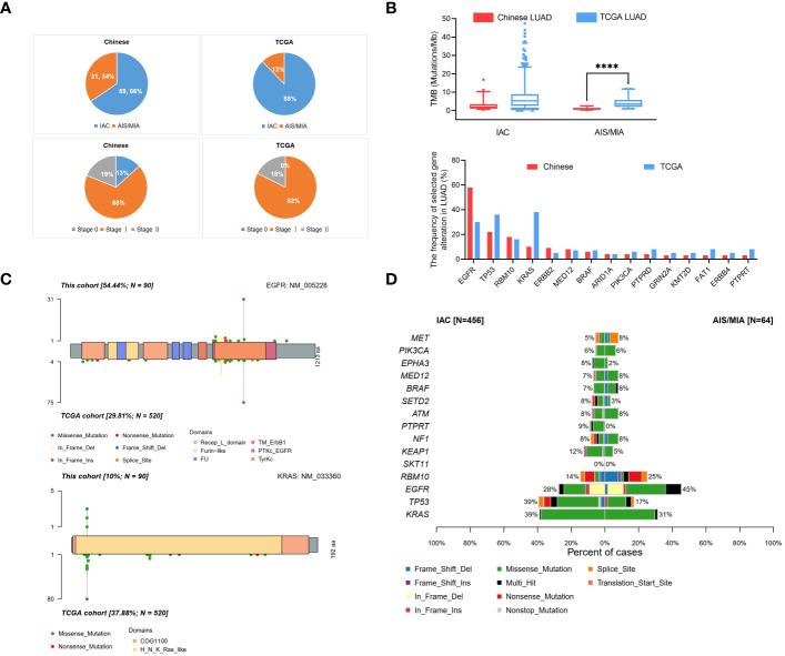
A higher mutation frequency of , , , , , , , , and was observed in the IAC than in the AIS/MIA group. The AIS/MIA group showed higher mutation frequencies of , , , and . Comparable mutation rates for mutually exclusive genes ( and ) across cohorts highlight the critical transition to invasive LUAD. Compared with the TCGA cohort, , and were frequently mutated in both cohorts. Despite limited gene mutation overlap between cohorts, we observed variant mutation types in invasive LUAD. Additionally, the tumor mutation burden (TMB) values were significantly lower in the AIS/MIA group than in the IAC group in both the Chinese cohort (P=0.0053) and TCGA cohort (P<0.01).

CONCLUSION

These findings highlight the importance of distinguishing preinvasive from invasive LUAD in the early stages of LUAD and both pathology and molecular features in clinical practice, revealing genomic tumor heterogeneity and population differences.

摘要

引言

原位腺癌(AIS)和微浸润腺癌(MIA)被认为是肺腺癌(LUAD)的浸润前形式,其5年无复发生存率为100%。我们研究了早期肿瘤发生中的基因组图谱,并区分了浸润前腺癌与浸润性腺癌(IAC)的突变特征以进行早期诊断。

方法

使用下一代测序从90例中国早期LUAD患者的689基因面板中获取分子信息。在该队列中确定了包括AIS/MIA(n = 31)和IAC(n = 59)在内的病理亚型之间的基因特征。还从癌症基因组图谱(TCGA)获取了突变和临床病理信息作为比较队列。

结果

与AIS/MIA组相比,IAC组中 、 、 、 、 、 、 、 和 的突变频率更高。AIS/MIA组中 、 、 和 的突变频率更高。各队列中互斥基因( 和 )的可比突变率突出了向浸润性LUAD的关键转变。与TCGA队列相比, 、 和 在两个队列中均频繁发生突变。尽管各队列之间的基因突变重叠有限,但我们在浸润性LUAD中观察到了变异突变类型。此外,在中国队列(P = 0.0053)和TCGA队列(P < 0.01)中,AIS/MIA组的肿瘤突变负荷(TMB)值均显著低于IAC组。

结论

这些发现突出了在LUAD早期区分浸润前LUAD与浸润性LUAD以及临床实践中病理和分子特征的重要性,揭示了基因组肿瘤异质性和人群差异。

https://cdn.ncbi.nlm.nih.gov/pmc/blobs/f3b4/11128541/b7db0984068a/fonc-14-1389618-g003.jpg
https://cdn.ncbi.nlm.nih.gov/pmc/blobs/f3b4/11128541/fd7076ecd57d/fonc-14-1389618-g001.jpg
https://cdn.ncbi.nlm.nih.gov/pmc/blobs/f3b4/11128541/0787e43486e9/fonc-14-1389618-g002.jpg
https://cdn.ncbi.nlm.nih.gov/pmc/blobs/f3b4/11128541/b7db0984068a/fonc-14-1389618-g003.jpg
https://cdn.ncbi.nlm.nih.gov/pmc/blobs/f3b4/11128541/fd7076ecd57d/fonc-14-1389618-g001.jpg
https://cdn.ncbi.nlm.nih.gov/pmc/blobs/f3b4/11128541/0787e43486e9/fonc-14-1389618-g002.jpg
https://cdn.ncbi.nlm.nih.gov/pmc/blobs/f3b4/11128541/b7db0984068a/fonc-14-1389618-g003.jpg

相似文献

1
Genomic landscape and tumor mutational features of resected preinvasive to invasive lung adenocarcinoma.切除的浸润前至浸润性肺腺癌的基因组格局和肿瘤突变特征
Front Oncol. 2024 May 13;14:1389618. doi: 10.3389/fonc.2024.1389618. eCollection 2024.
2
Distinct mutational features across preinvasive and invasive subtypes identified through comprehensive profiling of surgically resected lung adenocarcinoma.通过对手术切除的肺腺癌进行全面分析,确定了浸润前和浸润性亚型之间的独特突变特征。
Mod Pathol. 2022 Sep;35(9):1181-1192. doi: 10.1038/s41379-022-01076-w. Epub 2022 May 31.
3
Evolution of lung adenocarcinoma from preneoplasia to invasive adenocarcinoma.肺腺癌从癌前病变到浸润性腺癌的演变。
Cancer Med. 2023 Mar;12(5):5545-5557. doi: 10.1002/cam4.5393. Epub 2022 Nov 3.
4
Genomic Landscape and Immune Microenvironment Features of Preinvasive and Early Invasive Lung Adenocarcinoma.肺浸润前和早期浸润性腺癌的基因组景观和免疫微环境特征。
J Thorac Oncol. 2019 Nov;14(11):1912-1923. doi: 10.1016/j.jtho.2019.07.031. Epub 2019 Aug 22.
5
Integrated whole-exome and bulk transcriptome sequencing delineates the dynamic evolution from preneoplasia to invasive lung adenocarcinoma featured with ground-glass nodules.整合全外显子组和 bulk 转录组测序描绘了以磨玻璃结节为特征的从癌前病变到浸润性肺腺癌的动态演变过程。
Cancer Med. 2024 Jun;13(11):e7383. doi: 10.1002/cam4.7383.
6
The differential diagnosis of lung precursor glandular lesions, micro-invasive adenocarcinoma, and invasive adenocarcinoma using low dose spectral computed tomography perfusion imaging.使用低剂量光谱计算机断层扫描灌注成像对肺前驱腺性病变、微浸润腺癌和浸润性腺癌进行鉴别诊断。
Quant Imaging Med Surg. 2024 Jan 3;14(1):814-823. doi: 10.21037/qims-23-487. Epub 2024 Jan 2.
7
Investigation of mutation and its associations with clinical and molecular characteristics in -mutant and -wildtype lung adenocarcinoma.-突变型和-野生型肺腺癌中突变情况及其与临床和分子特征的相关性研究。
Heliyon. 2024 May 31;10(11):e32287. doi: 10.1016/j.heliyon.2024.e32287. eCollection 2024 Jun 15.
8
Increased Tumor Intrinsic Growth Potential and Decreased Immune Function Orchestrate the Progression of Lung Adenocarcinoma.肿瘤内在生长潜能增加和免疫功能下降协同促进肺腺癌的进展。
Front Immunol. 2022 Jul 1;13:921761. doi: 10.3389/fimmu.2022.921761. eCollection 2022.
9
An Investigation of the Immune Microenvironment and Genome during Lung Adenocarcinoma Development.肺腺癌发生过程中的免疫微环境与基因组研究
J Cancer. 2024 Jan 27;15(6):1687-1700. doi: 10.7150/jca.92101. eCollection 2024.
10
Detection and treatment of lung adenocarcinoma at pre-/minimally invasive stage: is it lead-time bias?肺腺癌术前/微创阶段的检测和治疗:是否存在时间偏倚?
J Cancer Res Clin Oncol. 2022 Oct;148(10):2717-2722. doi: 10.1007/s00432-022-04031-z. Epub 2022 May 7.

引用本文的文献

1
Endometrial carcinomas with ambiguous histology often harbor TP53 mutations.组织学特征不明确的子宫内膜癌常伴有TP53基因突变。
Virchows Arch. 2025 Apr;486(4):697-705. doi: 10.1007/s00428-024-03912-7. Epub 2024 Sep 5.

本文引用的文献

1
The Potential Role of MUC16 (CA125) Biomarker in Lung Cancer: A Magic Biomarker but with Adversity.MUC16(CA125)生物标志物在肺癌中的潜在作用:一种神奇却又存在困境的生物标志物。
Diagnostics (Basel). 2022 Nov 29;12(12):2985. doi: 10.3390/diagnostics12122985.
2
KEGG for taxonomy-based analysis of pathways and genomes.KEGG 用于基于分类的途径和基因组分析。
Nucleic Acids Res. 2023 Jan 6;51(D1):D587-D592. doi: 10.1093/nar/gkac963.
3
Intratumor heterogeneity of driver mutations and TMB distribution in 30 early-stage LUAD patients with multiple lesions.
30例具有多个病灶的早期肺腺癌患者中驱动基因突变和肿瘤突变负荷分布的肿瘤内异质性
Front Oncol. 2022 Aug 30;12:952572. doi: 10.3389/fonc.2022.952572. eCollection 2022.
4
Distinct mutational features across preinvasive and invasive subtypes identified through comprehensive profiling of surgically resected lung adenocarcinoma.通过对手术切除的肺腺癌进行全面分析,确定了浸润前和浸润性亚型之间的独特突变特征。
Mod Pathol. 2022 Sep;35(9):1181-1192. doi: 10.1038/s41379-022-01076-w. Epub 2022 May 31.
5
Non-Small Cell Lung Cancer, Version 3.2022, NCCN Clinical Practice Guidelines in Oncology.非小细胞肺癌,2022年第3版,美国国立综合癌症网络(NCCN)肿瘤学临床实践指南
J Natl Compr Canc Netw. 2022 May;20(5):497-530. doi: 10.6004/jnccn.2022.0025.
6
Identification of seven-gene marker to predict the survival of patients with lung adenocarcinoma using integrated multi-omics data analysis.利用整合多组学数据分析鉴定预测肺腺癌患者生存的七个基因标志物。
J Clin Lab Anal. 2022 Feb;36(2):e24190. doi: 10.1002/jcla.24190. Epub 2021 Dec 23.
7
Co-mutations of epidermal growth factor receptor and BRAF in Chinese non-small cell lung cancer patients.中国非小细胞肺癌患者中表皮生长因子受体与BRAF的共同突变
Ann Transl Med. 2021 Aug;9(16):1321. doi: 10.21037/atm-21-3570.
8
Lung cancer.肺癌。
Lancet. 2021 Aug 7;398(10299):535-554. doi: 10.1016/S0140-6736(21)00312-3. Epub 2021 Jul 21.
9
Targeting KRAS in non-small-cell lung cancer: recent progress and new approaches.针对非小细胞肺癌中的 KRAS:最新进展与新方法。
Ann Oncol. 2021 Sep;32(9):1101-1110. doi: 10.1016/j.annonc.2021.06.001. Epub 2021 Jun 2.
10
Long-Term Prognosis of Patients With Resected Adenocarcinoma In Situ and Minimally Invasive Adenocarcinoma of the Lung.肺原位腺癌和微浸润腺癌切除患者的长期预后
J Thorac Oncol. 2021 Aug;16(8):1312-1320. doi: 10.1016/j.jtho.2021.04.007. Epub 2021 Apr 27.