Suppr超能文献

EZH2抑制通过ERK1/2信号通路在多发性骨髓瘤中诱导衰老。

EZH2 inhibition induces senescence via ERK1/2 signaling pathway in multiple myeloma.

作者信息

Guo Shushan, Tang Qiongwei, Gao Xuejie, Hu Liangning, Hu Ke, Zhang Hui, Zhang Qikai, Lai Yue, Liu Yujie, Wang Zhuning, Chang Shuaikang, Zhang Yifei, Hu Huifang, An Dong, Peng Yu, Cai Haiyan, Shi Jumei

机构信息

Shanghai Clinical College, Anhui Medical University, Shanghai 200072, China.

Department of Hematology, Shanghai East Hospital, Tongji University School of Medicine, Shanghai 200120, China.

出版信息

Acta Biochim Biophys Sin (Shanghai). 2024 May 27;56(7):1055-1064. doi: 10.3724/abbs.2024077.

Abstract

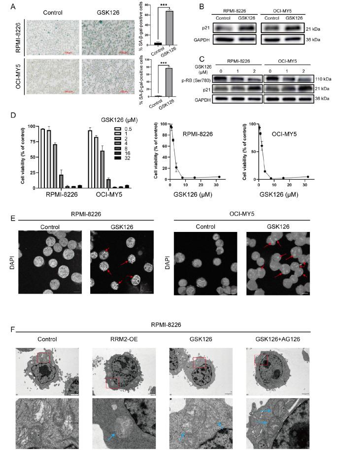
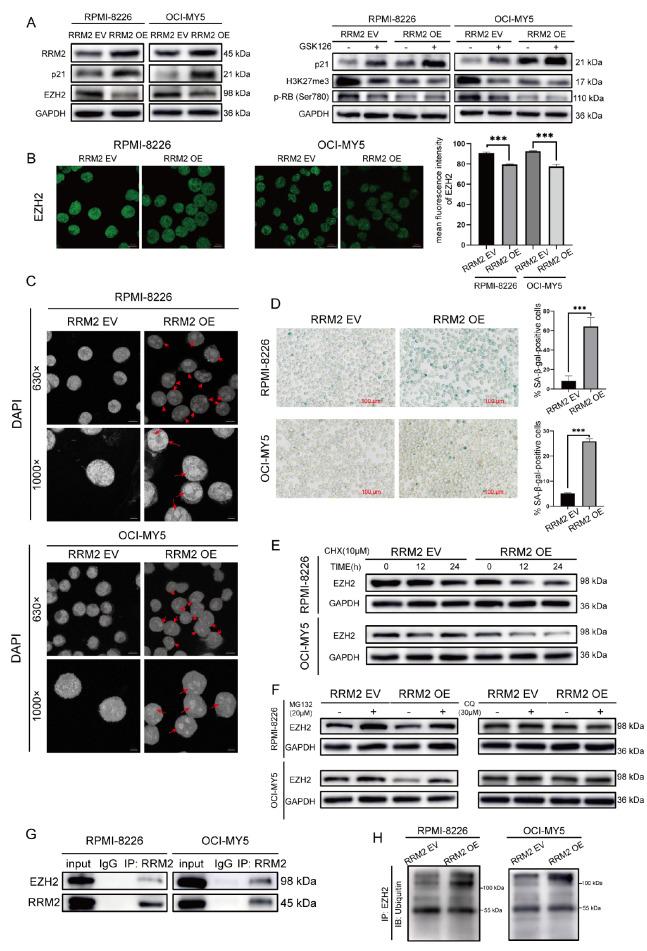
Epigenetic modifications play an important role in cellular senescence, and enhancer of zeste homolog 2 (EZH2) is a key methyltransferase involved in epigenetic remodeling in multiple myeloma (MM) cells. We have previously demonstrated that GSK126, a specific EZH2 inhibitor, exhibits anti-MM therapeutic efficacy and safety and ; however, its specific mechanism remains unclear. This study shows that GSK126 induces cellular senescence in MM, which is characterized by the accumulation of senescence-associated heterochromatin foci (SAHF) and p21, and increased senescence-associated β galactosidase activity. Furthermore, EZH2 is inhibited in ribonucleotide reductase regulatory subunit M2 (RRM2)-overexpressing OCI-MY5 and RPMI-8226 cells. RRM2 overexpression inhibits the methyltransferase function of EZH2 and promotes its degradation through the ubiquitin-proteasome pathway, thereby inducing cellular senescence. In this senescence model, Lamin B1, a key component of the nuclear envelope and a marker of senescence, does not decrease but instead undergoes aberrant accumulation. Meanwhile, phosphorylation of extracellular signal-regulated protein kinase (ERK1/2) is significantly increased. The inhibition of ERK1/2 phosphorylation in turn partially restores Lamin B1 level and alleviates senescence. These findings suggest that EZH2 inhibition increases Lamin B1 level and induces senescence by promoting ERK1/2 phosphorylation. These data indicate that EZH2 plays an important role in MM cellular senescence and provide insights into the relationships among Lamin B1, p-ERK1/2, and cellular senescence.

摘要

表观遗传修饰在细胞衰老中起重要作用,而zeste同源物2增强子(EZH2)是参与多发性骨髓瘤(MM)细胞表观遗传重塑的关键甲基转移酶。我们之前已经证明,特异性EZH2抑制剂GSK126具有抗MM治疗效果和安全性;然而,其具体机制仍不清楚。本研究表明,GSK126在MM中诱导细胞衰老,其特征为衰老相关异染色质灶(SAHF)和p21积累,以及衰老相关β半乳糖苷酶活性增加。此外,在核糖核苷酸还原酶调节亚基M2(RRM2)过表达的OCI-MY5和RPMI-8226细胞中,EZH2受到抑制。RRM2过表达抑制EZH2的甲基转移酶功能,并通过泛素-蛋白酶体途径促进其降解,从而诱导细胞衰老。在这个衰老模型中,核纤层蛋白B1作为核膜的关键成分和衰老标志物,并未减少反而发生异常积累。同时,细胞外信号调节蛋白激酶(ERK1/2)的磷酸化显著增加。抑制ERK1/2磷酸化反过来部分恢复核纤层蛋白B1水平并减轻衰老。这些发现表明,EZH2抑制通过促进ERK1/2磷酸化增加核纤层蛋白B1水平并诱导衰老。这些数据表明EZH2在MM细胞衰老中起重要作用,并为核纤层蛋白B1、p-ERK1/2和细胞衰老之间的关系提供了见解。

https://cdn.ncbi.nlm.nih.gov/pmc/blobs/f565/11322866/30c3b127ad38/abbs-2023-574-t1.jpg

文献AI研究员

20分钟写一篇综述,助力文献阅读效率提升50倍。

立即体验

用中文搜PubMed

大模型驱动的PubMed中文搜索引擎

马上搜索

文档翻译

学术文献翻译模型,支持多种主流文档格式。

立即体验