Suppr超能文献

基于 CRISPR/Cas13a 的超灵敏循环肿瘤 DNA 检测分析用于检测血浆中的 EGFR 突变。

CRISPR/Cas13a-based supersensitive circulating tumor DNA assay for detecting EGFR mutations in plasma.

机构信息

Key Laboratory of Antibody Engineering of Guangdong Higher Education Institutes, School of Laboratory Medicine and Biotechnology, Southern Medical University, Guangzhou, 510515, PR China.

Department of Laboratory Medicine, Huazhong University of Science and Technology Union Shenzhen Hospital (Nanshan Hospital), Shenzhen, 518052, PR China.

出版信息

Commun Biol. 2024 May 28;7(1):657. doi: 10.1038/s42003-024-06368-2.

Abstract

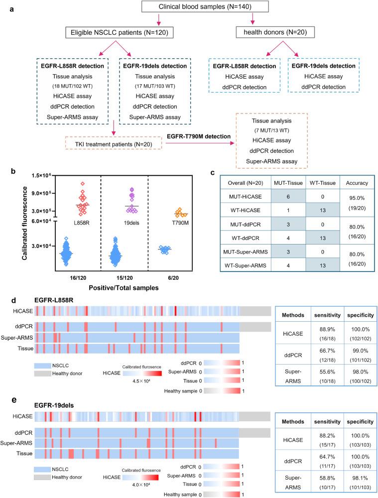
Despite recent technological advancements in cell tumor DNA (ctDNA) mutation detection, challenges persist in identifying low-frequency mutations due to inadequate sensitivity and coverage of current procedures. Herein, we introduce a super-sensitivity and specificity technique for detecting ctDNA mutations, named HiCASE. The method utilizes PCR-based CRISPR, coupled with the restriction enzyme. In this work, HiCASE focuses on testing a series of EGFR mutations to provide enhanced detection technology for non-small cell lung cancer (NSCLC), enabling a detection sensitivity of 0.01% with 40 ng cell free DNA standard. When applied to a panel of 140 plasma samples from 120 NSCLC patients, HiCASE exhibits 88.1% clinical sensitivity and 100% specificity with 40 μL of plasma, higher than ddPCR and Super-ARMS assay. In addition, HiCASE can also clearly distinguish T790M/C797S mutations in different positions at a 1% variant allele frequency, offering valuable guidance for drug utilization. Indeed, the established HiCASE assay shows potential for clinical applications.

摘要

尽管近年来在细胞肿瘤 DNA(ctDNA)突变检测方面取得了技术进步,但由于当前检测程序的灵敏度和覆盖范围不足,仍然存在识别低频突变的挑战。在此,我们介绍了一种用于检测 ctDNA 突变的超灵敏和特异性技术,称为 HiCASE。该方法利用基于 PCR 的 CRISPR,与限制酶结合使用。在这项工作中,HiCASE 专注于测试一系列 EGFR 突变,为非小细胞肺癌(NSCLC)提供增强的检测技术,能够以 40ng 无细胞 DNA 标准检测到 0.01%的灵敏度。当应用于 120 名 NSCLC 患者的 140 个血浆样本的面板时,HiCASE 表现出 88.1%的临床灵敏度和 100%的特异性,需要 40μL 的血浆,高于 ddPCR 和 Super-ARMS 检测。此外,HiCASE 还可以在不同位置以 1%的变异等位基因频率清楚地区分 T790M/C797S 突变,为药物利用提供有价值的指导。事实上,所建立的 HiCASE 检测方法具有临床应用的潜力。

https://cdn.ncbi.nlm.nih.gov/pmc/blobs/a1ea/11133305/2fa2714dde0d/42003_2024_6368_Fig1_HTML.jpg

文献检索

告别复杂PubMed语法,用中文像聊天一样搜索,搜遍4000万医学文献。AI智能推荐,让科研检索更轻松。

立即免费搜索

文件翻译

保留排版,准确专业,支持PDF/Word/PPT等文件格式,支持 12+语言互译。

免费翻译文档

深度研究

AI帮你快速写综述,25分钟生成高质量综述,智能提取关键信息,辅助科研写作。

立即免费体验