Suppr超能文献

NAD 激活嗅觉受体 1386 以调节 YM 感染中的 I 型干扰素反应。

NAD activates olfactory receptor 1386 to regulate type I interferon responses in YM infection.

机构信息

Laboratory of Malaria and Vector Research, National Institute of Allergy and Infectious Disease, NIH, Rockville, MD 20852.

RNA Viruses Section, Laboratory of Infectious Diseases, National Institute of Allergy and Infectious Diseases, NIH, Bethesda, MD 20892.

出版信息

Proc Natl Acad Sci U S A. 2024 Jun 4;121(23):e2403796121. doi: 10.1073/pnas.2403796121. Epub 2024 May 29.

Abstract

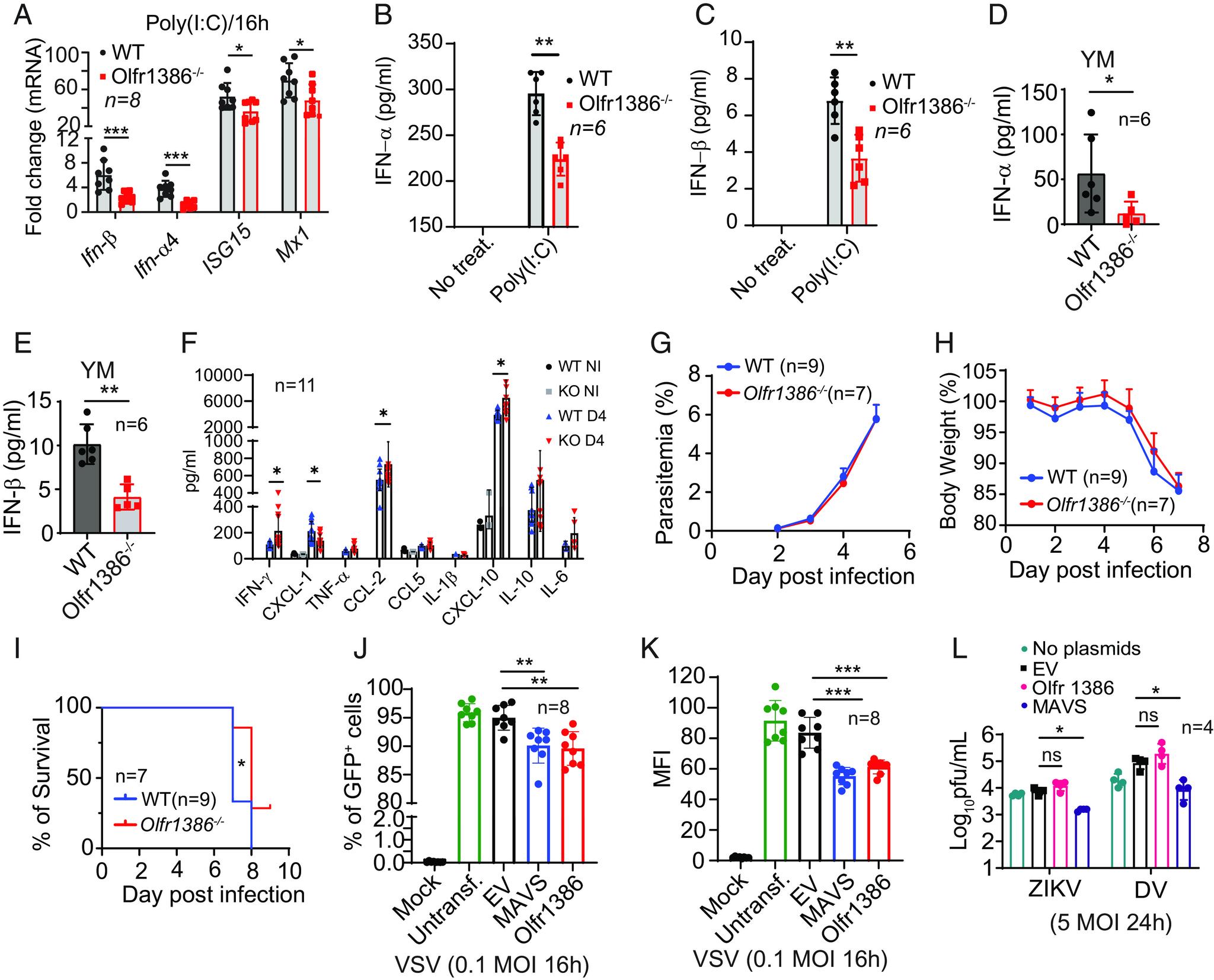
Olfactory receptors (Olfr) are G protein-coupled receptors that are normally expressed on olfactory sensory neurons to detect volatile chemicals or odorants. Interestingly, many Olfrs are also expressed in diverse tissues and function in cell-cell recognition, migration, and proliferation as well as immune responses and disease processes. Here, we showed that many Olfr genes were expressed in the mouse spleen, linked to genetic loci significantly, and/or had genome-wide patterns of LOD scores (GPLSs) similar to those of host Toll-like receptor genes. Expression of specific Olfr genes such as in HEK293T cells significantly increased luciferase signals driven by IFN-β and NF-κB promoters, with elevated levels of phosphorylated TBK1, IRF3, P38, and JNK. Mice without Olfr1386 were generated using the CRISPR/Cas9 method, and the mice showed significantly lower IFN-α/β levels and longer survival than wild-type (WT) littermates after infection with YM parasites. Inhibition of G protein signaling and P38 activity could affect cyclic AMP-responsive element promoter-driven luciferase signals and IFN-β mRNA levels in HEK293T cells expressing the Olfr1386 gene, respectively. Screening of malaria parasite metabolites identified nicotinamide adenine dinucleotide (NAD) as a potential ligand for Olfr1386, and NAD could stimulate IFN-β responses and phosphorylation of TBK1 and STAT1/2 in RAW264.7 cells. Additionally, parasite RNA (pRNA) could significantly increase mRNA levels. This study links multiple Olfrs to host immune response pathways, identifies a candidate ligand for Olfr1386, and demonstrates the important roles of Olfr1386 in regulating type I interferon (IFN-I) responses during malaria parasite infections.

摘要

嗅觉受体(Olfr)是 G 蛋白偶联受体,通常在嗅觉感觉神经元上表达,以检测挥发性化学物质或气味。有趣的是,许多 Olfr 也在多种组织中表达,并在细胞-细胞识别、迁移和增殖以及免疫反应和疾病过程中发挥作用。在这里,我们表明,许多 Olfr 基因在小鼠脾脏中表达,与遗传基因座显著相关,并且/或具有与宿主 Toll 样受体基因相似的全基因组 LOD 评分(GPLS)模式。在 HEK293T 细胞中表达特定的 Olfr 基因,如 ,可显著增加由 IFN-β 和 NF-κB 启动子驱动的荧光素酶信号,磷酸化 TBK1、IRF3、P38 和 JNK 的水平升高。使用 CRISPR/Cas9 方法生成缺乏 Olfr1386 的小鼠,并且 小鼠在感染 YM 寄生虫后表现出明显较低的 IFN-α/β 水平和更长的存活时间,而野生型(WT)同窝仔鼠。抑制 G 蛋白信号和 P38 活性可以分别影响表达 Olfr1386 基因的 HEK293T 细胞中环磷酸腺苷反应元件启动子驱动的荧光素酶信号和 IFN-β mRNA 水平。疟疾寄生虫代谢物的筛选确定烟酰胺腺嘌呤二核苷酸(NAD)为 Olfr1386 的潜在配体,NAD 可以刺激 RAW264.7 细胞中的 IFN-β 反应和 TBK1 和 STAT1/2 的磷酸化。此外,寄生虫 RNA(pRNA)可以显著增加 mRNA 水平。这项研究将多个 Olfr 与宿主免疫反应途径联系起来,确定了 Olfr1386 的候选配体,并证明了 Olfr1386 在调节疟疾寄生虫感染期间 I 型干扰素(IFN-I)反应中的重要作用。

https://cdn.ncbi.nlm.nih.gov/pmc/blobs/7c2d/11161801/9fc5af46507b/pnas.2403796121fig01.jpg

文献检索

告别复杂PubMed语法,用中文像聊天一样搜索,搜遍4000万医学文献。AI智能推荐,让科研检索更轻松。

立即免费搜索

文件翻译

保留排版,准确专业,支持PDF/Word/PPT等文件格式,支持 12+语言互译。

免费翻译文档

深度研究

AI帮你快速写综述,25分钟生成高质量综述,智能提取关键信息,辅助科研写作。

立即免费体验