Suppr超能文献

经廷德尔化处理的细菌可使支气管上皮细胞为对抗感染产生有效的先天免疫应答。

Tyndallized bacteria prime bronchial epithelial cells to mount an effective innate immune response against infections.

机构信息

Institute of Translational Pharmacology (IFT), National Research Council (CNR), Via Ugo La Malfa, 90100, Palermo, Italy.

Rimed Foundation, 90100, Palermo, Italy.

出版信息

Hum Cell. 2024 Jul;37(4):1080-1090. doi: 10.1007/s13577-024-01080-z. Epub 2024 May 30.

Abstract

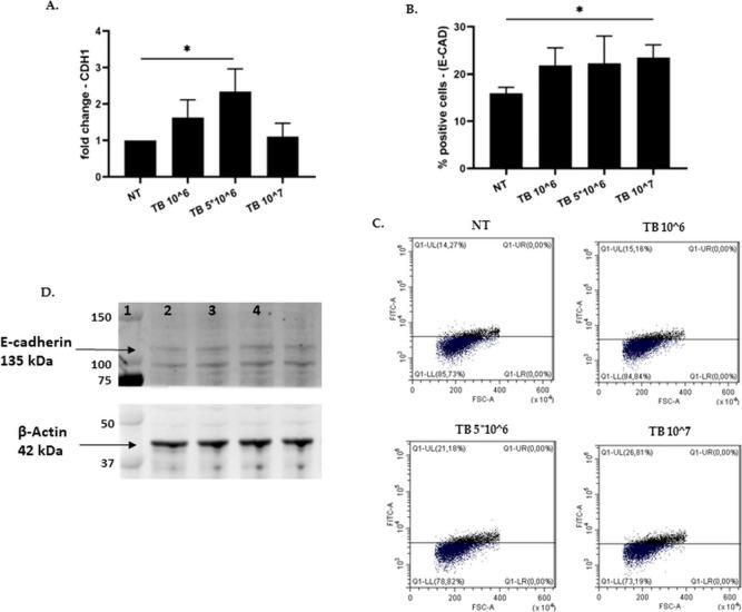
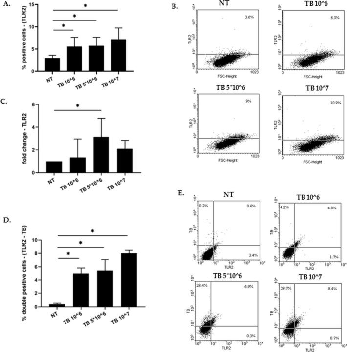
Airway epithelium represents a physical barrier against toxic substances and pathogens but also presents pattern recognition receptors on the epithelial cells that detect pathogens leading to molecule release and sending signals that activate both the innate and adaptive immune responses. Thus, impaired airway epithelial function and poor integrity may increase the recurrence of infections. Probiotic use in respiratory diseases as adjuvant of traditional therapy is increasingly widespread. There is growing interest in the use of non-viable heat-killed bacteria, such as tyndallized bacteria (TB), due to safety concerns and to their immunomodulatory properties. This study explores in vitro the effects of a TB blend on the immune activation of airway epithelium. 16HBE bronchial epithelial cells were exposed to different concentrations of TB. Cell viability, TB internalization, TLR2 expression, IL-6, IL-8 and TGF-βl expression/release, E-cadherin expression and wound healing were assessed. We found that TB were tolerated, internalized, increased TLR2, E-cadherin expression, IL-6 release and wound healing but decreased both IL-8 and TGF-βl release. In conclusion, TB activate TLR2 pathway without inducing a relevant pro-inflammatory response and improve barrier function, leading to the concept that TB preserve epithelial homeostasis and could be used as strategy to prevent and to manage respiratory infection, exacerbations included.

摘要

气道上皮细胞构成了一道对抗有毒物质和病原体的物理屏障,但上皮细胞也存在模式识别受体,可识别病原体,导致分子释放,并发出信号激活固有免疫和适应性免疫反应。因此,气道上皮细胞功能受损和完整性不良可能会增加感染的复发。益生菌作为传统治疗的辅助手段,在呼吸系统疾病中的应用越来越广泛。由于安全性问题和免疫调节特性,人们对使用非活性热灭活细菌(如 Tyndallized bacteria,TB)越来越感兴趣。本研究体外探讨了 TB 混合物对气道上皮细胞免疫激活的影响。将 16HBE 支气管上皮细胞暴露于不同浓度的 TB 中。评估细胞活力、TB 内化、TLR2 表达、IL-6、IL-8 和 TGF-βl 表达/释放、E-钙黏蛋白表达和伤口愈合。我们发现 TB 可耐受、内化、增加 TLR2、E-钙黏蛋白表达、IL-6 释放和伤口愈合,但减少 IL-8 和 TGF-βl 释放。总之,TB 通过激活 TLR2 通路而不引起相关的促炎反应,并改善屏障功能,这表明 TB 可维持上皮细胞的稳态,可作为预防和管理呼吸道感染(包括加重期)的策略。

https://cdn.ncbi.nlm.nih.gov/pmc/blobs/6f76/11194193/bea248abcf5a/13577_2024_1080_Fig1_HTML.jpg

文献检索

告别复杂PubMed语法,用中文像聊天一样搜索,搜遍4000万医学文献。AI智能推荐,让科研检索更轻松。

立即免费搜索

文件翻译

保留排版,准确专业,支持PDF/Word/PPT等文件格式,支持 12+语言互译。

免费翻译文档

深度研究

AI帮你快速写综述,25分钟生成高质量综述,智能提取关键信息,辅助科研写作。

立即免费体验