• 文献检索
  • 文档翻译
  • 深度研究
  • 学术资讯
  • Suppr Zotero 插件Zotero 插件
  • 邀请有礼
  • 套餐&价格
  • 历史记录
应用&插件
Suppr Zotero 插件Zotero 插件浏览器插件Mac 客户端Windows 客户端微信小程序
定价
高级版会员购买积分包购买API积分包
服务
文献检索文档翻译深度研究API 文档MCP 服务
关于我们
关于 Suppr公司介绍联系我们用户协议隐私条款
关注我们

Suppr 超能文献

核心技术专利:CN118964589B侵权必究
粤ICP备2023148730 号-1Suppr @ 2026

文献检索

告别复杂PubMed语法,用中文像聊天一样搜索,搜遍4000万医学文献。AI智能推荐,让科研检索更轻松。

立即免费搜索

文件翻译

保留排版,准确专业,支持PDF/Word/PPT等文件格式,支持 12+语言互译。

免费翻译文档

深度研究

AI帮你快速写综述,25分钟生成高质量综述,智能提取关键信息,辅助科研写作。

立即免费体验

Ras-mTORC2 信号的分子决定因素。

Molecular determinants of Ras-mTORC2 signaling.

机构信息

Department of Chemistry and Biochemistry, University of Arizona, Tucson, Arizona, USA.

Department of Molecular and Cellular Biology, University of Arizona, Tucson, Arizona, USA.

出版信息

J Biol Chem. 2024 Jul;300(7):107423. doi: 10.1016/j.jbc.2024.107423. Epub 2024 May 28.

DOI:10.1016/j.jbc.2024.107423
PMID:38815864
原文链接:https://pmc.ncbi.nlm.nih.gov/articles/PMC11255897/
Abstract

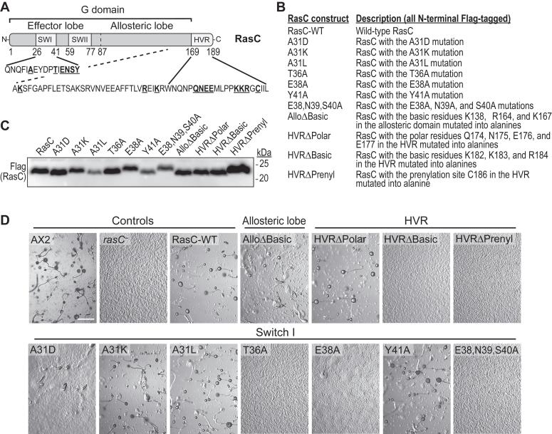
Recent research has identified the mechanistic Target of Rapamycin Complex 2 (mTORC2) as a conserved direct effector of Ras proteins. While previous studies suggested the involvement of the Switch I (SWI) effector domain of Ras in binding mTORC2 components, the regulation of the Ras-mTORC2 pathway is not entirely understood. In Dictyostelium, mTORC2 is selectively activated by the Ras protein RasC, and the RasC-mTORC2 pathway then mediates chemotaxis to cAMP and cellular aggregation by regulating the actin cytoskeleton and promoting cAMP signal relay. Here, we investigated the role of specific residues in RasC's SWI, C-terminal allosteric domain, and hypervariable region (HVR) related to mTORC2 activation. Interestingly, our results suggest that RasC SWI residue A31, which was previously implicated in RasC-mediated aggregation, regulates RasC's specific activation by the Aimless RasGEF. On the other hand, our investigation identified a crucial role for RasC SWI residue T36, with secondary contributions from E38 and allosteric domain residues. Finally, we found that conserved basic residues and the adjacent prenylation site in the HVR, which are crucial for RasC's membrane localization, are essential for RasC-mTORC2 pathway activation by allowing for both RasC's own cAMP-induced activation and its subsequent activation of mTORC2. Therefore, our findings revealed new determinants of RasC-mTORC2 pathway specificity in Dictyostelium, contributing to a deeper understanding of Ras signaling regulation in eukaryotic cells.

摘要

最近的研究确定了雷帕霉素靶蛋白复合物 2(mTORC2)是 Ras 蛋白的保守直接效应物。虽然之前的研究表明 Ras 蛋白的开关 I(SWI)效应结构域参与了 mTORC2 成分的结合,但 Ras-mTORC2 途径的调节并不完全清楚。在粘菌中,mTORC2 被 Ras 蛋白 RasC 选择性激活,然后 RasC-mTORC2 途径通过调节肌动蛋白细胞骨架和促进 cAMP 信号转导来介导对 cAMP 的趋化性和细胞聚集。在这里,我们研究了 RasC 的 SWI、C 末端变构域和与 mTORC2 激活相关的高变区(HVR)中的特定残基的作用。有趣的是,我们的结果表明,RasC 的 SWI 残基 A31 先前与 RasC 介导的聚集有关,它调节了 Aimless RasGEF 介导的 RasC 的特异性激活。另一方面,我们的研究确定了 RasC 的 SWI 残基 T36 的关键作用,其次是 E38 和变构域残基的作用。最后,我们发现 HVR 中保守的碱性残基和相邻的 prenylation 位点对于 RasC 的膜定位至关重要,这对于 RasC-mTORC2 途径的激活是必不可少的,因为它允许 RasC 自身的 cAMP 诱导的激活及其随后对 mTORC2 的激活。因此,我们的研究结果揭示了粘菌中 RasC-mTORC2 途径特异性的新决定因素,有助于深入了解真核细胞中 Ras 信号转导的调节。

https://cdn.ncbi.nlm.nih.gov/pmc/blobs/d513/11255897/20dd72a5af0b/gr7.jpg
https://cdn.ncbi.nlm.nih.gov/pmc/blobs/d513/11255897/a2a4fd281503/gr1.jpg
https://cdn.ncbi.nlm.nih.gov/pmc/blobs/d513/11255897/338fe470fbb2/gr2.jpg
https://cdn.ncbi.nlm.nih.gov/pmc/blobs/d513/11255897/41e448e7c76b/gr3.jpg
https://cdn.ncbi.nlm.nih.gov/pmc/blobs/d513/11255897/f9d5afa82507/gr4.jpg
https://cdn.ncbi.nlm.nih.gov/pmc/blobs/d513/11255897/f8104d5fb047/gr5.jpg
https://cdn.ncbi.nlm.nih.gov/pmc/blobs/d513/11255897/50944fd6baf5/gr6.jpg
https://cdn.ncbi.nlm.nih.gov/pmc/blobs/d513/11255897/20dd72a5af0b/gr7.jpg
https://cdn.ncbi.nlm.nih.gov/pmc/blobs/d513/11255897/a2a4fd281503/gr1.jpg
https://cdn.ncbi.nlm.nih.gov/pmc/blobs/d513/11255897/338fe470fbb2/gr2.jpg
https://cdn.ncbi.nlm.nih.gov/pmc/blobs/d513/11255897/41e448e7c76b/gr3.jpg
https://cdn.ncbi.nlm.nih.gov/pmc/blobs/d513/11255897/f9d5afa82507/gr4.jpg
https://cdn.ncbi.nlm.nih.gov/pmc/blobs/d513/11255897/f8104d5fb047/gr5.jpg
https://cdn.ncbi.nlm.nih.gov/pmc/blobs/d513/11255897/50944fd6baf5/gr6.jpg
https://cdn.ncbi.nlm.nih.gov/pmc/blobs/d513/11255897/20dd72a5af0b/gr7.jpg

相似文献

1
Molecular determinants of Ras-mTORC2 signaling.Ras-mTORC2 信号的分子决定因素。
J Biol Chem. 2024 Jul;300(7):107423. doi: 10.1016/j.jbc.2024.107423. Epub 2024 May 28.
2
miR-210 Regulates Autophagy Through the AMPK/mTOR Signaling Pathway, Reduces Neuronal Cell Death and Inflammatory Responses, and Enhances Functional Recovery Following Cerebral Hemorrhage in Mice.微小RNA-210通过AMPK/雷帕霉素靶蛋白信号通路调节自噬,减少神经元细胞死亡和炎症反应,并增强小鼠脑出血后的功能恢复。
Neurochem Res. 2025 Jun 5;50(3):180. doi: 10.1007/s11064-025-04434-7.
3
Ras proteins have multiple functions in vegetative cells of Dictyostelium.Ras蛋白在盘基网柄菌的营养细胞中具有多种功能。
Eukaryot Cell. 2010 Nov;9(11):1728-33. doi: 10.1128/EC.00141-10. Epub 2010 Sep 10.
4
Reciprocal regulation of mTORC1 signaling and ribosomal biosynthesis determines cell cycle progression in activated T cells.mTORC1 信号和核糖体生物合成的相互调节决定了活化 T 细胞的细胞周期进程。
Sci Signal. 2024 Oct 22;17(859):eadi8753. doi: 10.1126/scisignal.adi8753.
5
Signs and symptoms to determine if a patient presenting in primary care or hospital outpatient settings has COVID-19.在基层医疗机构或医院门诊环境中,如果患者出现以下症状和体征,可判断其是否患有 COVID-19。
Cochrane Database Syst Rev. 2022 May 20;5(5):CD013665. doi: 10.1002/14651858.CD013665.pub3.
6
The quantity, quality and findings of network meta-analyses evaluating the effectiveness of GLP-1 RAs for weight loss: a scoping review.评估胰高血糖素样肽-1受体激动剂(GLP-1 RAs)减肥效果的网状Meta分析的数量、质量及结果:一项范围综述
Health Technol Assess. 2025 Jun 25:1-73. doi: 10.3310/SKHT8119.
7
Nicotine receptor partial agonists for smoking cessation.尼古丁受体部分激动剂用于戒烟。
Cochrane Database Syst Rev. 2023 May 5;5(5):CD006103. doi: 10.1002/14651858.CD006103.pub8.
8
Factors that influence parents' and informal caregivers' views and practices regarding routine childhood vaccination: a qualitative evidence synthesis.影响父母和非正式照顾者对常规儿童疫苗接种看法和做法的因素:定性证据综合分析。
Cochrane Database Syst Rev. 2021 Oct 27;10(10):CD013265. doi: 10.1002/14651858.CD013265.pub2.
9
Rap1 activation in response to cAMP occurs downstream of ras activation during Dictyostelium aggregation.在盘基网柄菌聚集过程中,响应环磷酸腺苷(cAMP)的Rap1激活发生在ras激活的下游。
J Biol Chem. 2008 Apr 18;283(16):10232-40. doi: 10.1074/jbc.M707459200. Epub 2008 Jan 7.
10
Peripuberty Is a Sensitive Period for Prefrontal Parvalbumin Interneuron Activity to Impact Adult Cognitive Flexibility.青春期前后是前额叶小白蛋白中间神经元活动影响成年认知灵活性的敏感时期。
Dev Neurosci. 2025;47(2):127-138. doi: 10.1159/000539584. Epub 2024 Jun 3.