Zhang Jie, Song Qibin, Hu Weiguo
Cancer Center, Renmin Hospital of Wuhan University, 238 Jiefang Road, Wuhan 430060, China.
Cancer Center, Renmin Hospital of Wuhan University, 238 Jiefang Road, Wuhan 430060, China.
Transl Oncol. 2024 Aug;46:102011. doi: 10.1016/j.tranon.2024.102011. Epub 2024 May 31.
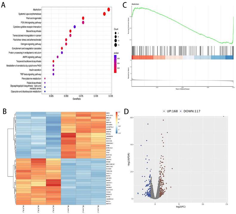
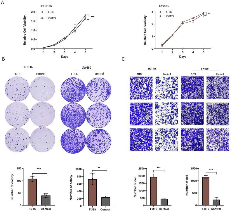
Fucosyltransferase 6 (FUT6) is overexpressed in colorectal cancer tissue according to TCGA samples and immunohistochemistry results of a tissue microarray. FUT6 effects cell migration, tumor formation and proliferation of colorectal cancer cells in different essays. FUT6 promotes cancer cell proliferation in vitro and colorectal tumorigenesis in vivo by upregulating PKA/CREB pathway activation. Moreover, FUT6 expression is regulated by rs10409772 shown in the luciferase essays, a single nucleotide polymorphism in the promoter of FUT6. Our study suggests that elevated expression of FUT6 promotes PKA/CREB signaling, which in turn augments colorectal carcinogenesis, indicating a potential therapeutic target for colorectal cancer patients with increased FUT6 expression.
根据癌症基因组图谱(TCGA)样本以及组织芯片的免疫组化结果,岩藻糖基转移酶6(FUT6)在结直肠癌组织中过表达。在不同实验中,FUT6影响结直肠癌细胞的迁移、肿瘤形成及增殖。FUT6通过上调PKA/CREB信号通路的激活来促进体外癌细胞增殖及体内结直肠肿瘤发生。此外,荧光素酶实验显示FUT6的表达受rs10409772调控,rs10409772是FUT6启动子中的一个单核苷酸多态性。我们的研究表明,FUT6表达升高促进PKA/CREB信号传导,进而增强结直肠癌发生,这表明FUT6表达增加的结直肠癌患者有一个潜在的治疗靶点。