Center of sports, Southwest Hospital, Army Medical University, Gaotanyan Str. 30, Chongqing city, 400038, People's Republic of China.
J Orthop Surg Res. 2024 Jun 2;19(1):329. doi: 10.1186/s13018-024-04733-9.
Fibrosis is a significant pathological feature of chronic skeletal muscle injury, profoundly affecting muscle regeneration. Fibro-adipogenic progenitors (FAPs) have the ability to differentiate into myofibroblasts, acting as a primary source of extracellular matrix (ECM). the process by which FAPs differentiate into myofibroblasts during chronic skeletal muscle injury remains inadequately explored.
mouse model with sciatic nerve denervated was constructed and miRNA expression profiles between the mouse model and uninjured mouse were analyzed. qRT/PCR and immunofluorescence elucidated the effect of miR-27b-3p on fibrosis in vivo and in vitro. Dual-luciferase reporter identified the target gene of miR-27b-3p, and finally knocked down or overexpressed the target gene and phosphorylation inhibition of Smad verified the influence of downstream molecules on the abundance of miR-27b-3p and fibrogenic differentiation of FAPs.
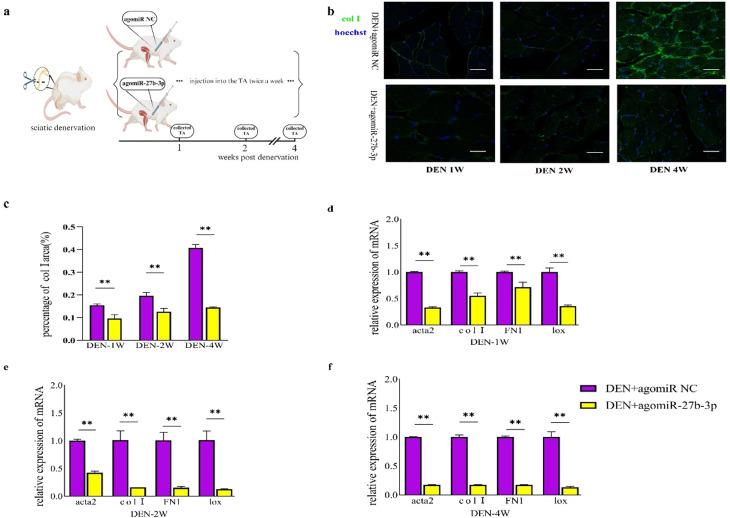
FAPs derived from a mouse model with sciatic nerves denervated exhibited a progressively worsening fibrotic phenotype over time. Introducing agomiR-27b-3p effectively suppressed fibrosis both in vitro and in vivo. MiR-27b-3p targeted Transforming Growth Factor Beta Receptor 1 (TGF-βR1) and the abundance of miR-27b-3p was negatively regulated by TGF-βR1/Smad.
miR-27b-3p targeting the TGF-βR1/Smad pathway is a novel mechanism for regulating fibrogenic differentiation of FAPs. Increasing abundance of miR-27b-3p, suppressing expression of TGF-βR1 and inhibiting phosphorylation of smad3 presented potential strategies for treating fibrosis in chronic skeletal muscle injury.
纤维化是慢性骨骼肌损伤的重要病理特征,严重影响肌肉再生。纤维脂肪祖细胞(FAP)能够分化为肌成纤维细胞,是细胞外基质(ECM)的主要来源。在慢性骨骼肌损伤过程中,FAP 分化为肌成纤维细胞的机制仍未得到充分探索。
构建坐骨神经切断的小鼠模型,分析小鼠模型与未损伤小鼠之间的 miRNA 表达谱。qRT-PCR 和免疫荧光法阐明了 miR-27b-3p 对体内和体外纤维化的影响。双荧光素酶报告基因鉴定了 miR-27b-3p 的靶基因,并最终敲低或过表达靶基因,并抑制 Smad 的磷酸化,验证下游分子对 miR-27b-3p 丰度和 FAP 纤维生成分化的影响。
随着时间的推移,源自坐骨神经切断的小鼠模型的 FAP 表现出逐渐加重的纤维化表型。引入 agomiR-27b-3p 可有效抑制体内外的纤维化。miR-27b-3p 靶向转化生长因子β受体 1(TGF-βR1),且 miR-27b-3p 的丰度受 TGF-βR1/Smad 负调控。
miR-27b-3p 靶向 TGF-βR1/Smad 通路是调节 FAP 纤维生成分化的新机制。增加 miR-27b-3p 的丰度,抑制 TGF-βR1 的表达和抑制 smad3 的磷酸化,为治疗慢性骨骼肌损伤中的纤维化提供了潜在策略。