Department of Biology, Division of Genetics, Friedrich-Alexander-Universität Erlangen-Nürnberg, Erlangen, Germany.
Genos Ltd, Glycoscience Research Laboratory, Zagreb, Croatia.
Front Immunol. 2024 May 17;15:1402000. doi: 10.3389/fimmu.2024.1402000. eCollection 2024.
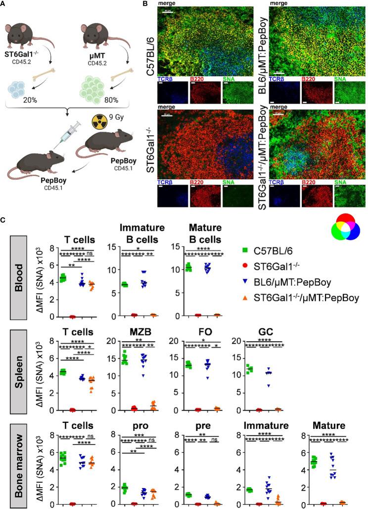
Sialic acids as terminal sugar residues on cell surface or secreted proteins have many functional roles. In particular, the presence or absence of α2,6-linked sialic acid residues at the immunoglobulin G (IgG) Fc fragment can switch IgG effector functions from pro- to anti-inflammatory activity. IgG glycosylation is considered to take place inside the plasma blast/plasma cell while the molecule travels through the endoplasmic reticulum and Golgi apparatus before being secreted. However, more recent studies have suggested that IgG sialylation may occur predominantly post-antibody secretion. To what extent this extracellular IgG sialylation process contributes to overall IgG sialylation remains unclear, however. By generating bone marrow chimeric mice with a B cell-specific deletion of ST6Gal1, the key enzyme required for IgG sialylation, we now show that sialylation of the IgG Fc fragment exclusively occurs within B cells pre-IgG secretion. We further demonstrate that B cells expressing ST6Gal1 have a developmental advantage over B cells lacking ST6Gal1 expression and thus dominate the plasma cell pool and the resulting serum IgG population in mouse models in which both ST6Gal1-sufficient and -deficient B cells are present.
唾液酸作为细胞表面或分泌蛋白上的末端糖残基,具有许多功能作用。特别是,免疫球蛋白 G(IgG)Fc 片段上α2,6 连接的唾液酸残基的存在或不存在可以将 IgG 效应功能从促炎活性切换为抗炎活性。IgG 糖基化被认为发生在血浆母细胞/浆细胞内,而分子在分泌之前通过内质网和高尔基体运输。然而,最近的研究表明,IgG 的唾液酸化主要发生在抗体分泌之后。然而,这种细胞外 IgG 唾液酸化过程对整体 IgG 唾液酸化的贡献程度尚不清楚。通过生成骨髓嵌合小鼠,其中 B 细胞特异性缺失 IgG 唾液酸化所需的关键酶 ST6Gal1,我们现在表明,IgG Fc 片段的唾液酸化仅发生在 IgM 分泌之前的 B 细胞内。我们进一步证明,表达 ST6Gal1 的 B 细胞比缺乏 ST6Gal1 表达的 B 细胞具有发育优势,因此在存在 ST6Gal1 充足和缺乏的 B 细胞的小鼠模型中,占据浆细胞池和由此产生的血清 IgG 群体的主导地位。