Suppr超能文献

Regnase-1 和 -3 之间的串扰影响肥大细胞的存活和细胞因子表达。

Crosstalk between Regnase-1 and -3 shapes mast cell survival and cytokine expression.

机构信息

https://ror.org/05gfswd81 Institute for Research in Biomedicine, Università della Svizzera Italiana, Bellinzona, Switzerland.

Institute for Immunology, Biomedical Center, Faculty of Medicine, Ludwig-Maximilians-Universität in Munich, Planegg-Martinsried, Germany.

出版信息

Life Sci Alliance. 2024 Jun 3;7(8). doi: 10.26508/lsa.202402784. Print 2024 Aug.

Abstract

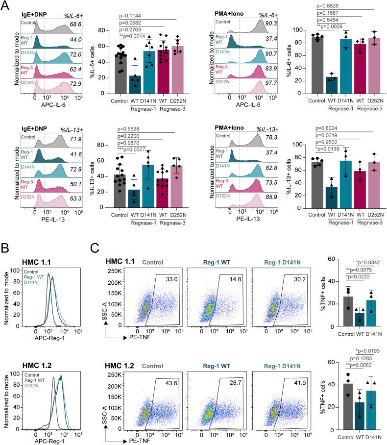
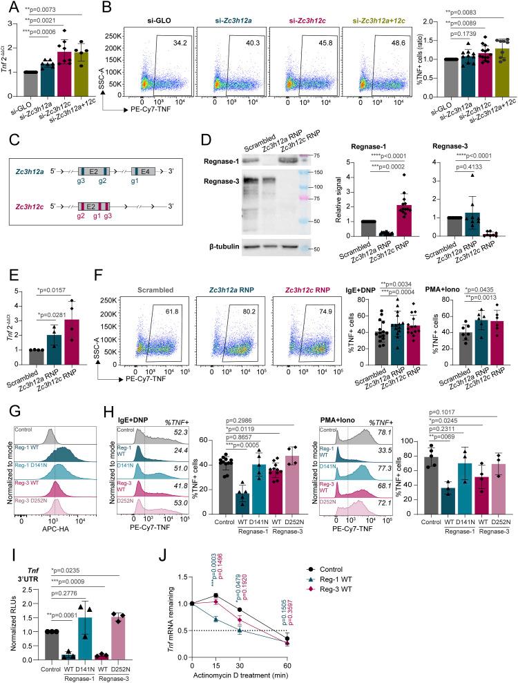
Post-transcriptional regulation of immune-related transcripts by RNA-binding proteins (RBPs) impacts immune cell responses, including mast cell functionality. Despite their importance in immune regulation, the functional role of most RBPs remains to be understood. By manipulating the expression of specific RBPs in murine mast cells, coupled with mass spectrometry and transcriptomic analyses, we found that the Regnase family of proteins acts as a potent regulator of mast cell physiology. Specifically, Regnase-1 is required to maintain basic cell proliferation and survival, whereas both Regnase-1 and -3 cooperatively regulate the expression of inflammatory transcripts upon activation, with being a primary target in both human and mouse cells. Furthermore, Regnase-3 directly interacts with Regnase-1 in mast cells and is necessary to restrain Regnase-1 expression through the destabilization of its transcript. Overall, our study identifies protein interactors of endogenously expressed Regnase factors, characterizes the regulatory interplay between Regnase family members in mast cells, and establishes their role in the control of mast cell homeostasis and inflammatory responses.

摘要

RNA 结合蛋白(RBPs)对免疫相关转录物的转录后调控影响免疫细胞反应,包括肥大细胞功能。尽管它们在免疫调节中很重要,但大多数 RBP 的功能作用仍有待了解。通过在鼠肥大细胞中操纵特定 RBP 的表达,结合质谱和转录组分析,我们发现 Regnase 蛋白家族作为肥大细胞生理学的有效调节剂。具体而言,Regnase-1 是维持基本细胞增殖和存活所必需的,而 Regnase-1 和 -3 共同调节激活时炎症转录物的表达, 是人和鼠细胞中的主要靶标。此外,Regnase-3 在肥大细胞中与 Regnase-1 直接相互作用,并且通过其转录物的不稳定化来抑制 Regnase-1 表达是必需的。总的来说,我们的研究鉴定了内源性表达的 Regnase 因子的蛋白相互作用物,描述了肥大细胞中 Regnase 家族成员之间的调节相互作用,并确定了它们在控制肥大细胞动态平衡和炎症反应中的作用。

https://cdn.ncbi.nlm.nih.gov/pmc/blobs/7f9c/11147952/d5c63134776a/LSA-2024-02784_GA.jpg

文献检索

告别复杂PubMed语法,用中文像聊天一样搜索,搜遍4000万医学文献。AI智能推荐,让科研检索更轻松。

立即免费搜索

文件翻译

保留排版,准确专业,支持PDF/Word/PPT等文件格式,支持 12+语言互译。

免费翻译文档

深度研究

AI帮你快速写综述,25分钟生成高质量综述,智能提取关键信息,辅助科研写作。

立即免费体验