Department of Medical Chemistry, Graduate School of Medicine, Kyoto University, Kyoto, Japan.
Laboratory of Tissue Homeostasis, Institute for Life and Medical Sciences, Kyoto University, Kyoto, Japan.
Blood. 2024 Jan 18;143(3):243-257. doi: 10.1182/blood.2023020903.
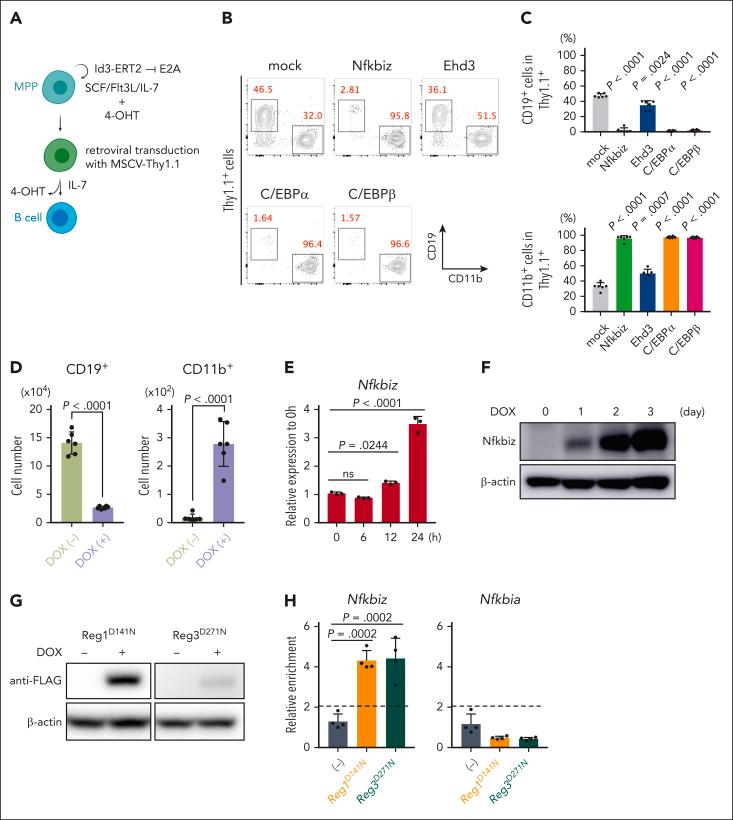
Regulation of lineage biases in hematopoietic stem and progenitor cells (HSPCs) is pivotal for balanced hematopoietic output. However, little is known about the mechanism behind lineage choice in HSPCs. Here, we show that messenger RNA (mRNA) decay factors regnase-1 (Reg1; Zc3h12a) and regnase-3 (Reg3; Zc3h12c) are essential for determining lymphoid fate and restricting myeloid differentiation in HSPCs. Loss of Reg1 and Reg3 resulted in severe impairment of lymphopoiesis and a mild increase in myelopoiesis in the bone marrow. Single-cell RNA sequencing analysis revealed that Reg1 and Reg3 regulate lineage directions in HSPCs via the control of a set of myeloid-related genes. Reg1- and Reg3-mediated control of mRNA encoding Nfkbiz, a transcriptional and epigenetic regulator, was essential for balancing lymphoid/myeloid lineage output in HSPCs in vivo. Furthermore, single-cell assay for transposase-accessible chromatin sequencing analysis revealed that Reg1 and Reg3 control the epigenetic landscape on myeloid-related gene loci in early stage HSPCs via Nfkbiz. Consistently, an antisense oligonucleotide designed to inhibit Reg1- and Reg3-mediated Nfkbiz mRNA degradation primed hematopoietic stem cells toward myeloid lineages by enhancing Nfkbiz expression. Collectively, the collaboration between posttranscriptional control and chromatin remodeling by the Reg1/Reg3-Nfkbiz axis governs HSPC lineage biases, ultimately dictating the fate of lymphoid vs myeloid differentiation.
调控造血干细胞和祖细胞(HSPCs)中的谱系偏向对于平衡造血输出至关重要。然而,人们对 HSPC 中谱系选择的机制知之甚少。在这里,我们表明信使 RNA(mRNA)降解因子 Regnase-1(Reg1;Zc3h12a)和 Regnase-3(Reg3;Zc3h12c)对于决定 HSPC 中的淋巴样命运和限制髓样分化是必不可少的。Reg1 和 Reg3 的缺失导致骨髓中淋巴样发生严重受损,髓样发生轻度增加。单细胞 RNA 测序分析表明,Reg1 和 Reg3 通过控制一组与髓样相关的基因来调节 HSPC 中的谱系方向。Reg1 和 Reg3 介导的编码转录和表观遗传调节剂 Nfkbiz 的 mRNA 控制对于平衡 HSPC 中淋巴/髓样谱系输出是必不可少的。此外,转座酶可及染色质测序分析的单细胞测定表明,Reg1 和 Reg3 通过 Nfkbiz 控制早期 HSPC 中与髓样相关基因座的表观遗传景观。一致地,一种设计用于抑制 Reg1 和 Reg3 介导的 Nfkbiz mRNA 降解的反义寡核苷酸通过增强 Nfkbiz 表达将造血干细胞向髓样谱系启动。总之,Reg1/Reg3-Nfkbiz 轴的转录后控制和染色质重塑之间的协作控制 HSPC 谱系偏向,最终决定淋巴样与髓样分化的命运。