Suppr超能文献

敲低 PIK3R6 可阻碍透明细胞肾细胞癌的发生和进展。

Knockdown of PIK3R6 impedes the onset and advancement of clear cell renal cell carcinoma.

机构信息

College of Public Health, Chongqing Medical University, Chongqing, China.

Department of Nephrology, Chongqing Ninth People's Hospital, Chongqing, China.

出版信息

Cell Adh Migr. 2024 Dec;18(1):1-12. doi: 10.1080/19336918.2024.2353920. Epub 2024 Jun 3.

Abstract

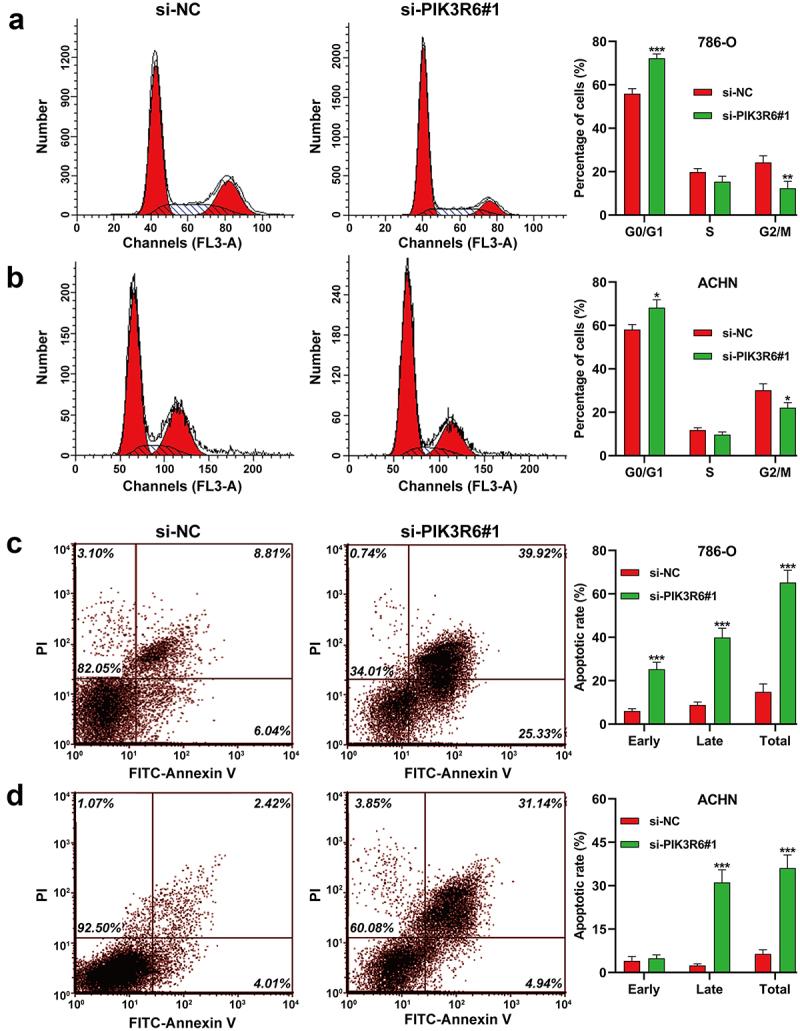
In this research, we investigated the role of PIK3R6, a regulatory subunit of PI3Kγ, known for its tumor-promoting properties, in clear cell renal cell carcinoma (CCRCC). Utilizing the UALCAN website, we found PIK3R6 upregulated in CCRCC, correlating with lower survival rates. We compared PIK3R6 expression in CCRCC tumor tissues and adjacent normal tissues using immunohistochemistry. Post RNA interference-induced knockdown of PIK3R6 in 786-O and ACHN cell lines, we performed CCK-8, colony formation, Edu staining, flow cytometry, wound healing, and transwell assays. Results showed that PIK3R6 silencing reduced cell proliferation, migration, and invasion, and induced G0/G1 phase arrest and apoptosis. Molecular analysis revealed decreased CDK4, Cyclin D1, N-cadherin, Vimentin, Bcl-2, p-PI3K and p-AKT, with increased cleaved caspase-3, Bax, and E-cadherin levels in CCRCC cells. Moreover, inhibiting PIK3R6 hindered tumor growth. These findings suggest a significant role for PIK3R6 in CCRCC cell proliferation and metastasis, presenting it as a potential therapeutic target.

摘要

在这项研究中,我们研究了 PIK3R6 的作用,PIK3R6 是 PI3Kγ 的调节亚基,已知具有促进肿瘤的特性,在透明细胞肾细胞癌(CCRCC)中。我们利用 UALCAN 网站发现,PIK3R6 在 CCRCC 中上调,与较低的生存率相关。我们使用免疫组织化学比较了 CCRCC 肿瘤组织和相邻正常组织中的 PIK3R6 表达。在 786-O 和 ACHN 细胞系中进行 RNA 干扰诱导的 PIK3R6 敲低后,我们进行了 CCK-8、集落形成、Edu 染色、流式细胞术、划痕愈合和 Transwell 测定。结果表明,PIK3R6 沉默降低了细胞增殖、迁移和侵袭,并诱导 G0/G1 期阻滞和细胞凋亡。分子分析显示,CCRCC 细胞中 CDK4、Cyclin D1、N-钙黏蛋白、波形蛋白、Bcl-2、p-PI3K 和 p-AKT 减少,cleaved caspase-3、Bax 和 E-cadherin 水平增加。此外,抑制 PIK3R6 抑制了肿瘤生长。这些发现表明 PIK3R6 在 CCRCC 细胞增殖和转移中具有重要作用,提示其可能成为潜在的治疗靶点。

https://cdn.ncbi.nlm.nih.gov/pmc/blobs/13d9/11152098/c85da6f89ed7/KCAM_A_2353920_UF0001_OC.jpg

文献AI研究员

20分钟写一篇综述,助力文献阅读效率提升50倍。

立即体验

用中文搜PubMed

大模型驱动的PubMed中文搜索引擎

马上搜索

文档翻译

学术文献翻译模型,支持多种主流文档格式。

立即体验