Suppr超能文献

致瘤性高脂肪饮食与 MYC 共同促进前列腺癌中乳酸积累和肿瘤微环境重塑。

Obesogenic High-Fat Diet and MYC Cooperate to Promote Lactate Accumulation and Tumor Microenvironment Remodeling in Prostate Cancer.

机构信息

Cancer Research Program, Research Institute of the McGill University Health Centre, Montréal, Québec, Canada.

University of Milan, Residency Program in Pathology, Milan, Italy.

出版信息

Cancer Res. 2024 Jun 4;84(11):1834-1855. doi: 10.1158/0008-5472.CAN-23-0519.

Abstract

UNLABELLED

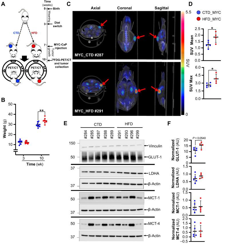
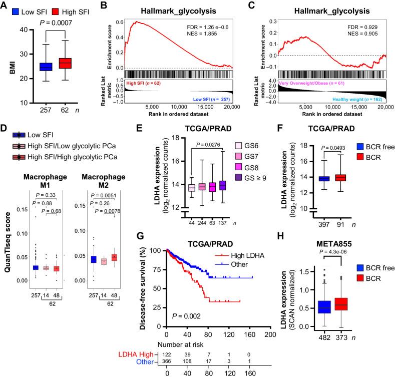
Cancer cells exhibit metabolic plasticity to meet oncogene-driven dependencies while coping with nutrient availability. A better understanding of how systemic metabolism impacts the accumulation of metabolites that reprogram the tumor microenvironment (TME) and drive cancer could facilitate development of precision nutrition approaches. Using the Hi-MYC prostate cancer mouse model, we demonstrated that an obesogenic high-fat diet (HFD) rich in saturated fats accelerates the development of c-MYC-driven invasive prostate cancer through metabolic rewiring. Although c-MYC modulated key metabolic pathways, interaction with an obesogenic HFD was necessary to induce glycolysis and lactate accumulation in tumors. These metabolic changes were associated with augmented infiltration of CD206+ and PD-L1+ tumor-associated macrophages (TAM) and FOXP3+ regulatory T cells, as well as with the activation of transcriptional programs linked to disease progression and therapy resistance. Lactate itself also stimulated neoangiogenesis and prostate cancer cell migration, which were significantly reduced following treatment with the lactate dehydrogenase inhibitor FX11. In patients with prostate cancer, high saturated fat intake and increased body mass index were associated with tumor glycolytic features that promote the infiltration of M2-like TAMs. Finally, upregulation of lactate dehydrogenase, indicative of a lactagenic phenotype, was associated with a shorter time to biochemical recurrence in independent clinical cohorts. This work identifies cooperation between genetic drivers and systemic metabolism to hijack the TME and promote prostate cancer progression through oncometabolite accumulation. This sets the stage for the assessment of lactate as a prognostic biomarker and supports strategies of dietary intervention and direct lactagenesis blockade in treating advanced prostate cancer.

SIGNIFICANCE

Lactate accumulation driven by high-fat diet and MYC reprograms the tumor microenvironment and promotes prostate cancer progression, supporting the potential of lactate as a biomarker and therapeutic target in prostate cancer. See related commentary by Frigo, p. 1742.

摘要

未加标签

癌细胞表现出代谢可塑性,以满足致癌基因驱动的依赖性,同时应对营养供应。更好地了解全身代谢如何影响重新编程肿瘤微环境 (TME) 并推动癌症的代谢物积累,将有助于开发精准营养方法。使用 Hi-MYC 前列腺癌小鼠模型,我们证明了富含饱和脂肪的致肥胖高脂肪饮食 (HFD) 通过代谢重排加速了 c-MYC 驱动的侵袭性前列腺癌的发展。尽管 c-MYC 调节了关键代谢途径,但与致肥胖 HFD 的相互作用对于诱导肿瘤中的糖酵解和乳酸积累是必要的。这些代谢变化与 CD206+ 和 PD-L1+ 肿瘤相关巨噬细胞 (TAM) 和 FOXP3+ 调节性 T 细胞的浸润增加以及与疾病进展和治疗抵抗相关的转录程序的激活有关。乳酸本身也刺激了新血管生成和前列腺癌细胞迁移,用乳酸脱氢酶抑制剂 FX11 治疗后显著减少。在前列腺癌患者中,高饱和脂肪摄入和体重指数增加与促进 M2 样 TAM 浸润的肿瘤糖酵解特征有关。最后,乳酸脱氢酶的上调,表明存在乳糖生成表型,与独立临床队列中生化复发时间较短有关。这项工作确定了遗传驱动因素和全身代谢之间的合作,以劫持肿瘤微环境并通过代谢物积累促进前列腺癌的进展。这为评估乳酸作为预后生物标志物以及支持饮食干预和直接乳糖生成阻断策略治疗晚期前列腺癌奠定了基础。

意义

高脂肪饮食和 MYC 驱动的乳酸积累重新编程肿瘤微环境并促进前列腺癌进展,支持乳酸作为前列腺癌生物标志物和治疗靶点的潜力。见相关评论 Frigo,第 1742 页。

https://cdn.ncbi.nlm.nih.gov/pmc/blobs/4da1/11148549/f16ecc938809/1834fig1.jpg

文献检索

告别复杂PubMed语法,用中文像聊天一样搜索,搜遍4000万医学文献。AI智能推荐,让科研检索更轻松。

立即免费搜索

文件翻译

保留排版,准确专业,支持PDF/Word/PPT等文件格式,支持 12+语言互译。

免费翻译文档

深度研究

AI帮你快速写综述,25分钟生成高质量综述,智能提取关键信息,辅助科研写作。

立即免费体验