Suppr超能文献

用干扰素处理的巨噬细胞通过细胞外囊泡在淋巴细胞中诱导不同的反应。

Macrophages treated with interferons induce different responses in lymphocytes via extracellular vesicles.

作者信息

Giannessi Flavia, Percario Zulema, Lombardi Valentina, Sabatini Andrea, Sacchi Alessandra, Lisi Veronica, Battistini Luca, Borsellino Giovanna, Affabris Elisabetta, Angelini Daniela F

机构信息

Neuroimmunology Unit, IRCCS Santa Lucia Foundation, Via Ardeatina 306-354, 00179 Rome, Italy.

Laboratory of Molecular Virology and Antimicrobial Immunity, Department of Science, Roma Tre University, 00146 Rome, Italy.

出版信息

iScience. 2024 May 10;27(6):109960. doi: 10.1016/j.isci.2024.109960. eCollection 2024 Jun 21.

Abstract

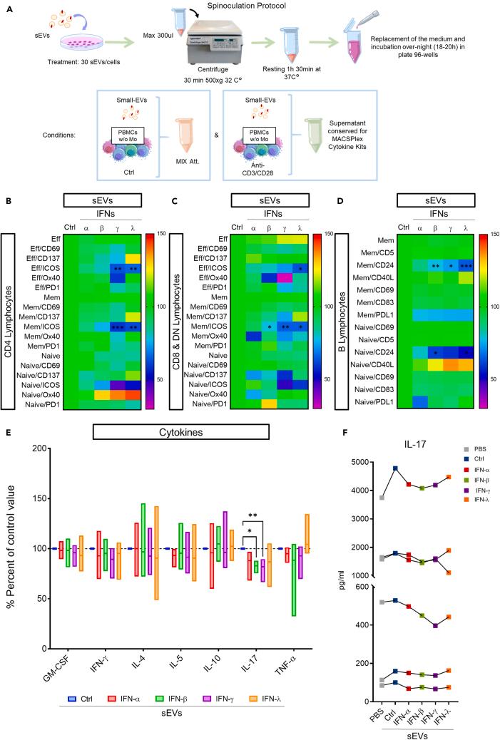
Limited information exists regarding the impact of interferons (IFNs) on the information carried by extracellular vesicles (EVs). This study aimed at investigating whether IFN-α2b, IFN-β, IFN-γ, and IFN-λ1/2 modulate the content of EVs released by primary monocyte-derived macrophages (MDM). Small-EVs (sEVs) were purified by size exclusion chromatography from supernatants of MDM treated with IFNs. To characterize the concentration and dimensions of vesicles, nanoparticle tracking analysis was used. SEVs surface markers were examined by flow cytometry. IFN treatments induced a significant down-regulation of the exosomal markers CD9, CD63, and CD81 on sEVs, and a significant modulation of some adhesion molecules, major histocompatibility complexes and pro-coagulant proteins, suggesting IFNs influence biogenesis and shape the immunological asset of sEVs. SEVs released by IFN-stimulated MDM also impact lymphocyte function, showing significant modulation of lymphocyte activation and IL-17 release. Altogether, our results show that sEVs composition and activity are affected by IFN treatment of MDM.

摘要

关于干扰素(IFNs)对细胞外囊泡(EVs)所携带信息的影响,现有信息有限。本研究旨在调查IFN-α2b、IFN-β、IFN-γ和IFN-λ1/2是否调节原代单核细胞衍生巨噬细胞(MDM)释放的EVs的内容物。通过尺寸排阻色谱法从用IFNs处理的MDM上清液中纯化小细胞外囊泡(sEVs)。为了表征囊泡的浓度和尺寸,使用了纳米颗粒跟踪分析。通过流式细胞术检测sEVs表面标志物。IFN处理导致sEVs上外泌体标志物CD9、CD63和CD81显著下调,以及一些黏附分子、主要组织相容性复合体和促凝血蛋白的显著调节,表明IFNs影响生物发生并塑造sEVs的免疫特性。IFN刺激的MDM释放的sEVs也影响淋巴细胞功能,显示淋巴细胞活化和IL-17释放有显著调节。总之,我们的结果表明,MDM的IFN处理会影响sEVs的组成和活性。

https://cdn.ncbi.nlm.nih.gov/pmc/blobs/9b42/11144789/785ecb242a06/fx1.jpg

文献AI研究员

20分钟写一篇综述,助力文献阅读效率提升50倍。

立即体验

用中文搜PubMed

大模型驱动的PubMed中文搜索引擎

马上搜索

文档翻译

学术文献翻译模型,支持多种主流文档格式。

立即体验