Suppr超能文献

外泌体长链非编码 RNA SNHG12 促进血管生成和乳腺癌进展。

Exosomal lncRNA SNHG12 promotes angiogenesis and breast cancer progression.

机构信息

Department of Thyroid and Breast Surgery, The Affiliated Lihuili Hospital, Ningbo University, Ningbo, 315000, China.

East Branch of Lihuili Hospital, Ningbo Medical Center, No. 1111 Jiangnan Road, Meixu Street, Yinzhou District, Ningbo, Zhejiang, China.

出版信息

Breast Cancer. 2024 Jul;31(4):607-620. doi: 10.1007/s12282-024-01574-6. Epub 2024 Jun 4.

Abstract

OBJECTIVE

Breast cancer is one of the most prevalent malignancies in women. Exosomes are important mediators of intercellular communication; however, their regulatory mechanisms in human umbilical vein endothelial cells (HUVECs) angiogenesis in breast cancer remain unknown.

METHODS

We isolated and characterized breast cancer cell-derived exosomes and investigated their functions. Exosomal sequencing and the TCGA database were used to screen long non-coding RNA (lncRNA). In vitro and in vivo experiments were performed to investigate the role of exosomal lncRNA in HUVEC angiogenesis and tumor growth. Molecular methods were used to demonstrate the molecular mechanism of lncRNA.

RESULTS

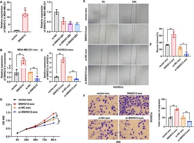
We demonstrated that breast cancer cell-derived exosomes promoted HUVEC proliferation, tube formation, and migration. Combining exosomal sequencing results with The Cancer Genome Atlas Breast Cancer database, we screened lncRNA small nucleolar RNA host gene 12 (SNHG12), which was highly expressed in breast cancer cells. SNHG12 was also upregulated in HUVECs co-cultured with exosome-overexpressed SNHG12. Moreover, overexpression of SNHG12 in exosomes increased HUVEC proliferation and migration, whereas deletion of SNHG12 in exosomes showed the opposite effects. In vivo experiments showed that SNHG12 knockdown in exosomes inhibited breast cancer tumor growth. Transcriptome sequencing identified MMP10 as the target gene of SNHG12. Functional experiments revealed that MMP10 overexpression promoted HUVEC angiogenesis. Mechanistically, SNHG12 blocked the interaction between PBRM1 and MMP10 by directly binding to PBRM1. Moreover, exosomal SNHG12 promoted HUVEC angiogenesis via PBRM1 and MMP10.

CONCLUSIONS

In summary, our findings confirmed that exosomal SNHG12 promoted HUVEC angiogenesis via the PBRM1-MMP10 axis, leading to enhanced malignancy of breast cancer. Exosomal SNHG12 may be a novel therapeutic target for breast cancer.

摘要

目的

乳腺癌是女性最常见的恶性肿瘤之一。外泌体是细胞间通讯的重要介质;然而,它们在乳腺癌人脐静脉内皮细胞(HUVEC)血管生成中的调节机制尚不清楚。

方法

我们分离并鉴定了乳腺癌细胞来源的外泌体,并研究了它们的功能。利用外泌体测序和 TCGA 数据库筛选长链非编码 RNA(lncRNA)。进行体外和体内实验研究外泌体 lncRNA 在 HUVEC 血管生成和肿瘤生长中的作用。采用分子方法证明 lncRNA 的分子机制。

结果

我们证明乳腺癌细胞来源的外泌体促进 HUVEC 增殖、管形成和迁移。结合外泌体测序结果和癌症基因组图谱乳腺癌数据库,我们筛选出高度表达于乳腺癌细胞的长链非编码 RNA 小核仁 RNA 宿主基因 12(SNHG12)。SNHG12 在与外泌体过表达 SNHG12 共培养的 HUVECs 中也上调。此外,外泌体中 SNHG12 的过表达增加了 HUVEC 的增殖和迁移,而外泌体中 SNHG12 的缺失则显示出相反的效果。体内实验表明,外泌体中 SNHG12 的敲低抑制了乳腺癌肿瘤的生长。转录组测序确定 MMP10 是 SNHG12 的靶基因。功能实验表明 MMP10 的过表达促进了 HUVEC 的血管生成。机制上,SNHG12 通过直接结合 PBRM1 阻断了 PBRM1 和 MMP10 之间的相互作用。此外,外泌体 SNHG12 通过 PBRM1 和 MMP10 促进 HUVEC 血管生成。

结论

综上所述,我们的研究结果证实,外泌体 SNHG12 通过 PBRM1-MMP10 轴促进 HUVEC 血管生成,从而增强乳腺癌的恶性程度。外泌体 SNHG12 可能是乳腺癌的一种新的治疗靶点。

https://cdn.ncbi.nlm.nih.gov/pmc/blobs/b5bb/11194216/ef159eb3f52d/12282_2024_1574_Fig1_HTML.jpg

文献AI研究员

20分钟写一篇综述,助力文献阅读效率提升50倍。

立即体验

用中文搜PubMed

大模型驱动的PubMed中文搜索引擎

马上搜索

文档翻译

学术文献翻译模型,支持多种主流文档格式。

立即体验