Suppr超能文献

用于肺腺癌预后、免疫反应及治疗预测的凝血相关基因模型的开发

Development of a coagulation‑related gene model for prognostication, immune response and treatment prediction in lung adenocarcinoma.

作者信息

Li Jia, Gao Xuedi, Lv Lin, Huang Yubin, Zhang Houlu, Sun Xiaoming, Zhu Liangming

机构信息

Department of Thoracic Surgery, Jinan Central Hospital, Jinan, Shandong 250013, P.R. China.

Department of Cardiac Surgery, Beijing Anzhen Hospital, Capital Medical University, Beijing 100000, P.R. China.

出版信息

Oncol Lett. 2025 Apr 11;29(6):290. doi: 10.3892/ol.2025.15035. eCollection 2025 Jun.

Abstract

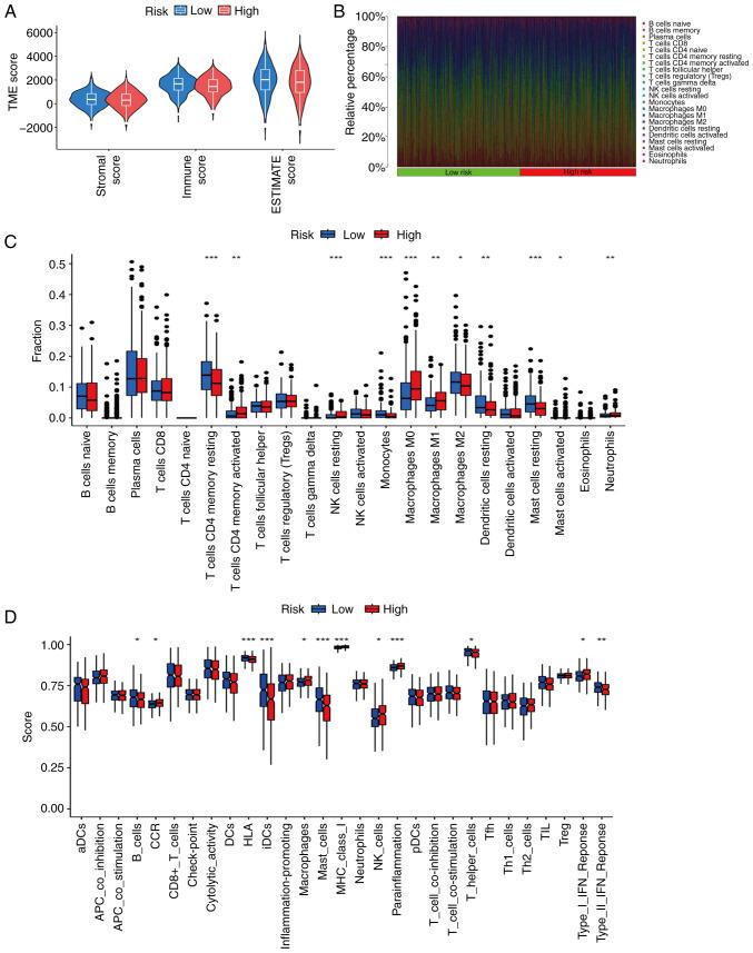
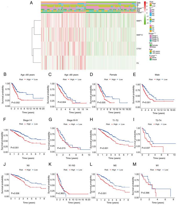
Lung adenocarcinoma (LUAD) is the most prevalent form of lung cancer worldwide. Due to the lack of clinically useful molecular biomarkers, the diagnosis and prognosis of patients with LUAD remain poor. Patients with LUAD often exhibit abnormalities in the levels of coagulation factors. Therefore, the objective of the present study was to develop a model based on coagulation-related factors in LUAD. Gene expression data and clinical information from 582 patients with LUAD were obtained from The Cancer Genome Atlas (TCGA). A set of 138 coagulation-related genes (CRGs) was retrieved from The Molecular Signatures Database, and their expression levels were examined in TCGA dataset to identify differentially expressed CRGs. Predictive models were constructed using least absolute shrinkage and selection operator-Cox regression. The risk score from the model was used to establish high- and low-risk patient groups. Additionally, Kaplan-Meier analyses were performed to evaluate the differences in overall survival (OS) and progression-free survival between the two groups. The accuracy of the model was verified through receiver operating characteristic and principal component analysis. In addition, the tumor immune dysfunction and exclusion algorithm was used to assess immune escape and immunotherapy responses in relation to the CRGs. A predictive model comprising four genes, namely matrix metalloproteinase (MMP) 1, MMP10, cathepsin V and thrombin, was established to estimate the survival rate of patients with LUAD. The OS rates of patients in the high-risk group were lower compared with those in the low-risk group. Furthermore, a combination of high-risk score and low tumor mutation burden was associated with the poorest survival in patients with LUAD. Patients in different risk groups exhibited different drug sensitivities based on their risk scores. In conclusion, the four-gene based prognostic model served as an independent predictor of survival rates in patients with LUAD and may offer a novel approach for prognosis and treatment.

摘要

肺腺癌(LUAD)是全球最常见的肺癌类型。由于缺乏具有临床实用价值的分子生物标志物,LUAD患者的诊断和预后仍然较差。LUAD患者的凝血因子水平常常出现异常。因此,本研究的目的是基于LUAD中与凝血相关的因子建立一个模型。从癌症基因组图谱(TCGA)获取了582例LUAD患者的基因表达数据和临床信息。从分子特征数据库中检索出一组138个与凝血相关的基因(CRGs),并在TCGA数据集中检测它们的表达水平,以确定差异表达的CRGs。使用最小绝对收缩和选择算子 - Cox回归构建预测模型。该模型的风险评分用于建立高风险和低风险患者组。此外,进行Kaplan - Meier分析以评估两组之间总生存期(OS)和无进展生存期的差异。通过受试者工作特征曲线和主成分分析验证了模型的准确性。此外,使用肿瘤免疫功能障碍和排除算法来评估与CRGs相关的免疫逃逸和免疫治疗反应。建立了一个包含四个基因,即基质金属蛋白酶(MMP)1、MMP10、组织蛋白酶V和凝血酶的预测模型,以估计LUAD患者的生存率。高风险组患者的OS率低于低风险组。此外,高风险评分和低肿瘤突变负担的组合与LUAD患者最差的生存率相关。不同风险组的患者根据其风险评分表现出不同的药物敏感性。总之,基于四个基因的预后模型可作为LUAD患者生存率的独立预测指标,并可能为预后和治疗提供一种新方法。

https://cdn.ncbi.nlm.nih.gov/pmc/blobs/ba25/12018795/d7ec2f113aed/ol-29-06-15035-g01.jpg

文献AI研究员

20分钟写一篇综述,助力文献阅读效率提升50倍。

立即体验

用中文搜PubMed

大模型驱动的PubMed中文搜索引擎

马上搜索

文档翻译

学术文献翻译模型,支持多种主流文档格式。

立即体验