Suppr超能文献

全基因组CRISPR/Cas9筛选揭示JunB对HIV共受体CXCR4的下调作用。

Genome-wide CRISPR/Cas9 screen reveals JunB downmodulation of HIV co-receptor CXCR4.

作者信息

Schulze William J, Gregory Devon A, Johnson Marc C, Lange Margaret J

机构信息

Department of Molecular Microbiology and Immunology, University of Missouri, Columbia, MO, United States.

出版信息

Front Microbiol. 2024 May 20;15:1342444. doi: 10.3389/fmicb.2024.1342444. eCollection 2024.

Abstract

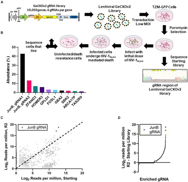
HIV-1 relies extensively on host cell machinery for replication. Identification and characterization of these host-virus interactions is vital to our understanding of viral replication and the consequences of infection in cells. Several prior screens have identified host factors important for HIV replication but with limited replication of findings, likely due to differences in experimental design and conditions. Thus, unidentified factors likely exist. To identify novel host factors required for HIV-1 infection, we performed a genome-wide CRISPR/Cas9 screen using HIV-induced cell death as a partitioning method. We created a gene knockout library in TZM-GFP reporter cells using GeCKOv2, which targets 19,050 genes, and infected the library with a lethal dose of HIV-1. We hypothesized that cells with a knockout of a gene critical for HIV infection would survive while cells with a knockout of a non-consequential gene would undergo HIV-induced death and be lost from the population. Surviving cells were analyzed by high throughput sequencing of the integrated CRISPR/Cas9 cassette to identify the gene knockout. Of the gene targets, an overwhelming majority of the surviving cells harbored the guide sequence for the AP-1 transcription factor family protein, JunB. Upon the generation of a clonal JunB knockout cell line, we found that HIV-1 infection was blocked in the absence of JunB. The phenotype resulted from downregulation of CXCR4, as infection levels were recovered by reintroduction of CXCR4 in JunB KO cells. Thus, JunB downmodulates CXCR4 expression in TZM-GFP cells, reducing CXCR4-tropic HIV infection.

摘要

HIV-1在复制过程中广泛依赖宿主细胞机制。识别和表征这些宿主与病毒的相互作用对于我们理解病毒复制以及细胞感染的后果至关重要。先前的几项筛选已确定了对HIV复制重要的宿主因子,但研究结果的重复性有限,这可能是由于实验设计和条件的差异所致。因此,可能仍存在未被识别的因子。为了识别HIV-1感染所需的新型宿主因子,我们使用HIV诱导的细胞死亡作为分选方法进行了全基因组CRISPR/Cas9筛选。我们使用靶向19,050个基因的GeCKOv2在TZM-GFP报告细胞中创建了一个基因敲除文库,并用致死剂量的HIV-1感染该文库。我们假设,敲除对HIV感染至关重要的基因的细胞将存活,而敲除无影响基因的细胞将因HIV诱导的死亡而从群体中消失。通过对整合的CRISPR/Cas9盒进行高通量测序来分析存活细胞,以识别基因敲除情况。在基因靶点中,绝大多数存活细胞含有AP-1转录因子家族蛋白JunB的引导序列。在生成克隆的JunB敲除细胞系后,我们发现,在没有JunB的情况下,HIV-1感染受到阻断。这种表型是由于CXCR4的下调所致,因为在JunB基因敲除细胞中重新引入CXCR4后,感染水平得以恢复。因此,JunB下调TZM-GFP细胞中CXCR4的表达,减少嗜CXCR4的HIV感染。

https://cdn.ncbi.nlm.nih.gov/pmc/blobs/e701/11149427/d2e62a064130/fmicb-15-1342444-g001.jpg

文献检索

告别复杂PubMed语法,用中文像聊天一样搜索,搜遍4000万医学文献。AI智能推荐,让科研检索更轻松。

立即免费搜索

文件翻译

保留排版,准确专业,支持PDF/Word/PPT等文件格式,支持 12+语言互译。

免费翻译文档

深度研究

AI帮你快速写综述,25分钟生成高质量综述,智能提取关键信息,辅助科研写作。

立即免费体验