• 文献检索
  • 文档翻译
  • 深度研究
  • 学术资讯
  • Suppr Zotero 插件Zotero 插件
  • 邀请有礼
  • 套餐&价格
  • 历史记录
应用&插件
Suppr Zotero 插件Zotero 插件浏览器插件Mac 客户端Windows 客户端微信小程序
定价
高级版会员购买积分包购买API积分包
服务
文献检索文档翻译深度研究API 文档MCP 服务
关于我们
关于 Suppr公司介绍联系我们用户协议隐私条款
关注我们

Suppr 超能文献

核心技术专利:CN118964589B侵权必究
粤ICP备2023148730 号-1Suppr @ 2026

文献检索

告别复杂PubMed语法,用中文像聊天一样搜索,搜遍4000万医学文献。AI智能推荐,让科研检索更轻松。

立即免费搜索

文件翻译

保留排版,准确专业,支持PDF/Word/PPT等文件格式,支持 12+语言互译。

免费翻译文档

深度研究

AI帮你快速写综述,25分钟生成高质量综述,智能提取关键信息,辅助科研写作。

立即免费体验

全基因组关联研究分析揭示了水稻中与抽穗期相关的稻瘟病抗性的遗传基础。

GWAS analysis reveals the genetic basis of blast resistance associated with heading date in rice.

作者信息

Lee Seung Young, Lee Gileung, Han Jiheon, Ha Su-Kyung, Lee Chang-Min, Kang Kyeongmin, Jin Mina, Suh Jung-Pil, Jeung Ji-Ung, Mo Youngjun, Lee Hyun-Sook

机构信息

Crop Breeding Division, National Institute of Crop Science, Rural Development Administration, Wanju, Republic of Korea.

Department of Crop Science and Biotechnology, Jeonbuk National University, Jeonju, Republic of Korea.

出版信息

Front Plant Sci. 2024 May 21;15:1412614. doi: 10.3389/fpls.2024.1412614. eCollection 2024.

DOI:10.3389/fpls.2024.1412614
PMID:38835858
原文链接:https://pmc.ncbi.nlm.nih.gov/articles/PMC11148375/
Abstract

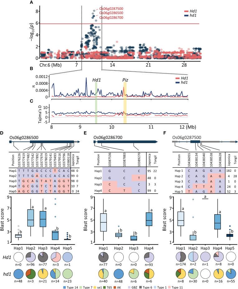
Rice blast is a destructive fungal disease affecting rice plants at various growth stages, significantly threatening global yield stability. Development of resistant rice cultivars stands as a practical means of disease control. Generally, association mapping with a diversity panel powerfully identifies new alleles controlling trait of interest. On the other hand, utilization of a breeding panel has its advantage that can be directly applied in a breeding program. In this study, we conducted a genome-wide association study (GWAS) for blast resistance using 296 commercial rice cultivars with low population structure but large phenotypic diversity. We attempt to answer the genetic basis behind rice blast resistance among early maturing cultivars by subdividing the population based on its () functionality. Subpopulation-specific GWAS using the mixed linear model (MLM) based on blast nursery screening conducted in three years revealed a total of 26 significant signals, including three nucleotide-binding site leucine-rich repeat (NBS-LRR) genes (, , and ) located at locus on chromosome 6, and one at the locus () on chromosome 12. Haplotype analysis revealed blast resistance associated with locus was exclusively specific to Type 14 among rice. Our findings provide valuable insights for breeding blast resistant rice and highlight the applicability of our elite cultivar panel to detect superior alleles associated with important agronomic traits.

摘要

稻瘟病是一种具有破坏性的真菌病害,会在水稻生长的各个阶段影响植株,严重威胁全球水稻产量的稳定性。培育抗病水稻品种是一种切实可行的病害防治方法。一般来说,利用多样性群体进行关联分析能够有效地鉴定出控制目标性状的新等位基因。另一方面,育种群体的利用具有可直接应用于育种计划的优势。在本研究中,我们使用296个群体结构简单但表型多样性丰富的商业水稻品种进行了全基因组关联研究(GWAS)以分析稻瘟病抗性。我们试图通过根据其()功能对群体进行细分来回答早熟品种中稻瘟病抗性背后的遗传基础。基于三年稻瘟病圃筛选,使用混合线性模型(MLM)进行亚群特异性GWAS分析,共鉴定出26个显著信号,包括位于第6号染色体上 位点的三个核苷酸结合位点富含亮氨酸重复序列(NBS-LRR)基因(、 和 ),以及位于第12号染色体上 位点()的一个基因。单倍型分析表明,与 位点相关的稻瘟病抗性在 水稻中仅特定于第14类型。我们的研究结果为培育抗稻瘟病水稻提供了有价值的见解,并突出了我们的优良品种群体在检测与重要农艺性状相关的优异等位基因方面的适用性。

https://cdn.ncbi.nlm.nih.gov/pmc/blobs/20c3/11148375/3648eb692997/fpls-15-1412614-g006.jpg
https://cdn.ncbi.nlm.nih.gov/pmc/blobs/20c3/11148375/e0e30978aa9c/fpls-15-1412614-g001.jpg
https://cdn.ncbi.nlm.nih.gov/pmc/blobs/20c3/11148375/51546ca2240b/fpls-15-1412614-g002.jpg
https://cdn.ncbi.nlm.nih.gov/pmc/blobs/20c3/11148375/a70d126d9c7f/fpls-15-1412614-g003.jpg
https://cdn.ncbi.nlm.nih.gov/pmc/blobs/20c3/11148375/cbbd1ffc4124/fpls-15-1412614-g004.jpg
https://cdn.ncbi.nlm.nih.gov/pmc/blobs/20c3/11148375/6393f17eb346/fpls-15-1412614-g005.jpg
https://cdn.ncbi.nlm.nih.gov/pmc/blobs/20c3/11148375/3648eb692997/fpls-15-1412614-g006.jpg
https://cdn.ncbi.nlm.nih.gov/pmc/blobs/20c3/11148375/e0e30978aa9c/fpls-15-1412614-g001.jpg
https://cdn.ncbi.nlm.nih.gov/pmc/blobs/20c3/11148375/51546ca2240b/fpls-15-1412614-g002.jpg
https://cdn.ncbi.nlm.nih.gov/pmc/blobs/20c3/11148375/a70d126d9c7f/fpls-15-1412614-g003.jpg
https://cdn.ncbi.nlm.nih.gov/pmc/blobs/20c3/11148375/cbbd1ffc4124/fpls-15-1412614-g004.jpg
https://cdn.ncbi.nlm.nih.gov/pmc/blobs/20c3/11148375/6393f17eb346/fpls-15-1412614-g005.jpg
https://cdn.ncbi.nlm.nih.gov/pmc/blobs/20c3/11148375/3648eb692997/fpls-15-1412614-g006.jpg

相似文献

1
GWAS analysis reveals the genetic basis of blast resistance associated with heading date in rice.全基因组关联研究分析揭示了水稻中与抽穗期相关的稻瘟病抗性的遗传基础。
Front Plant Sci. 2024 May 21;15:1412614. doi: 10.3389/fpls.2024.1412614. eCollection 2024.
2
Association mapping of resistance to rice blast in upland field conditions.旱田条件下水稻稻瘟病抗性的关联分析
Rice (N Y). 2016 Dec;9(1):59. doi: 10.1186/s12284-016-0131-4. Epub 2016 Nov 9.
3
Genome-Wide Association Study Identifies a Rice Panicle Blast Resistance Gene, , Encoding NLR Protein.全基因组关联研究鉴定出一个水稻穗瘟抗性基因 ,编码 NLR 蛋白。
Int J Mol Sci. 2022 May 18;23(10):5668. doi: 10.3390/ijms23105668.
4
Genome-Wide Association Study Identifies a Rice Panicle Blast Resistance Gene Encoding NLR Protein.全基因组关联研究鉴定出一个编码 NLR 蛋白的水稻穗部稻瘟病抗性基因。
Int J Mol Sci. 2022 Nov 14;23(22):14032. doi: 10.3390/ijms232214032.
5
Genome wide association studies for japonica rice resistance to blast in field and controlled conditions.粳稻在田间和控制条件下对稻瘟病抗性的全基因组关联研究。
Rice (N Y). 2020 Oct 8;13(1):71. doi: 10.1186/s12284-020-00431-2.
6
Genetic basis of the early heading of high-latitude weedy rice.高纬度杂草稻早熟的遗传基础。
Front Plant Sci. 2022 Dec 5;13:1059197. doi: 10.3389/fpls.2022.1059197. eCollection 2022.
7
Divergent , , and Alleles Control Heading Date and Yield Potential of Rice in Northeast China.不同的、和等位基因控制中国东北水稻的抽穗期和产量潜力。 你提供的原文中存在一些不完整的表述,比如“Divergent,, and ”这里有缺失信息,但大致翻译如上。
Front Plant Sci. 2018 Jan 26;9:35. doi: 10.3389/fpls.2018.00035. eCollection 2018.
8
Pi64, Encoding a Novel CC-NBS-LRR Protein, Confers Resistance to Leaf and Neck Blast in Rice.编码一种新型CC-NBS-LRR蛋白的Pi64赋予水稻对叶瘟和穗颈瘟的抗性。
Mol Plant Microbe Interact. 2015 May;28(5):558-68. doi: 10.1094/MPMI-11-14-0367-R.
9
Quantitative trait loci for rice blast resistance detected in a local rice breeding population by genome-wide association mapping.通过全基因组关联图谱在一个地方水稻育种群体中检测到的稻瘟病抗性数量性状位点。
Breed Sci. 2015 Dec;65(5):388-95. doi: 10.1270/jsbbs.65.388. Epub 2015 Dec 1.
10
Effects of the core heading date genes Hd1, Ghd7, DTH8, and PRR37 on yield-related traits in rice.核心抽穗期基因Hd1、Ghd7、DTH8和PRR37对水稻产量相关性状的影响
Theor Appl Genet. 2023 Oct 18;136(11):227. doi: 10.1007/s00122-023-04476-x.

本文引用的文献

1
Deciphering the genetic landscape of seedling drought stress tolerance in wheat ( L.) through genome-wide association studies.通过全基因组关联研究解析小麦(L.)幼苗耐旱胁迫的遗传图谱。
Front Plant Sci. 2024 Mar 4;15:1351075. doi: 10.3389/fpls.2024.1351075. eCollection 2024.
2
Allelic combinations of Hd1, Hd16, and Ghd7 exhibit pleiotropic effects on agronomic traits in rice.Hd1、Hd16 和 Ghd7 的等位基因组合对水稻的农艺性状表现出多效性影响。
G3 (Bethesda). 2024 Mar 6;14(3). doi: 10.1093/g3journal/jkad300.
3
Genome-wide association study unravels genomic regions associated with chlorophyll fluorescence parameters in wheat (Triticum aestivum L.) under different sowing conditions.
全基因组关联研究揭示了不同播种条件下小麦(Triticum aestivum L.)叶绿素荧光参数相关的基因组区域。
Plant Cell Rep. 2023 Sep;42(9):1453-1472. doi: 10.1007/s00299-023-03041-6. Epub 2023 Jun 20.
4
Allele Types and Their Associations with Major Agronomic Traits in Korean Rice Cultivars.韩国水稻品种的等位基因类型及其与主要农艺性状的关联
Plants (Basel). 2021 Nov 8;10(11):2408. doi: 10.3390/plants10112408.
5
Interactive Tree Of Life (iTOL) v5: an online tool for phylogenetic tree display and annotation.交互式生命树 (iTOL) v5:一个用于显示和注释系统发育树的在线工具。
Nucleic Acids Res. 2021 Jul 2;49(W1):W293-W296. doi: 10.1093/nar/gkab301.
6
rMVP: A Memory-efficient, Visualization-enhanced, and Parallel-accelerated Tool for Genome-wide Association Study.rMVP:一种用于全基因组关联研究的内存高效、可视化增强和并行加速的工具。
Genomics Proteomics Bioinformatics. 2021 Aug;19(4):619-628. doi: 10.1016/j.gpb.2020.10.007. Epub 2021 Mar 2.
7
A quantitative genomics map of rice provides genetic insights and guides breeding.水稻数量基因组图谱提供遗传见解并指导育种。
Nat Genet. 2021 Feb;53(2):243-253. doi: 10.1038/s41588-020-00769-9. Epub 2021 Feb 1.
8
Studies of rice Hd1 haplotypes worldwide reveal adaptation of flowering time to different environments.对全球范围内水稻 Hd1 单倍型的研究揭示了开花时间对不同环境的适应性。
PLoS One. 2020 Sep 17;15(9):e0239028. doi: 10.1371/journal.pone.0239028. eCollection 2020.
9
Genome-wide association mapping of resistance against rice blast strains in South China and identification of a new Pik allele.中国南方水稻对稻瘟病菌株抗性的全基因组关联图谱绘制及一个新的Pik等位基因的鉴定
Rice (N Y). 2019 Jul 15;12(1):47. doi: 10.1186/s12284-019-0309-7.
10
Using Heading date 1 preponderant alleles from indica cultivars to breed high-yield, high-quality japonica rice varieties for cultivation in south China.利用籼稻品种的主导优势等位基因培育高产优质的粳稻品种,以适应华南地区的种植。
Plant Biotechnol J. 2020 Jan;18(1):119-128. doi: 10.1111/pbi.13177. Epub 2019 Jun 17.