• 文献检索
  • 文档翻译
  • 深度研究
  • 学术资讯
  • Suppr Zotero 插件Zotero 插件
  • 邀请有礼
  • 套餐&价格
  • 历史记录
应用&插件
Suppr Zotero 插件Zotero 插件浏览器插件Mac 客户端Windows 客户端微信小程序
定价
高级版会员购买积分包购买API积分包
服务
文献检索文档翻译深度研究API 文档MCP 服务
关于我们
关于 Suppr公司介绍联系我们用户协议隐私条款
关注我们

Suppr 超能文献

核心技术专利:CN118964589B侵权必究
粤ICP备2023148730 号-1Suppr @ 2026

文献检索

告别复杂PubMed语法,用中文像聊天一样搜索,搜遍4000万医学文献。AI智能推荐,让科研检索更轻松。

立即免费搜索

文件翻译

保留排版,准确专业,支持PDF/Word/PPT等文件格式,支持 12+语言互译。

免费翻译文档

深度研究

AI帮你快速写综述,25分钟生成高质量综述,智能提取关键信息,辅助科研写作。

立即免费体验

同时靶向 mTOR 和 survivin 通过抑制 DNA 损伤修复和放大有丝分裂灾难增强肾细胞癌的放射治疗效果。

Targeting mTOR and survivin concurrently potentiates radiation therapy in renal cell carcinoma by suppressing DNA damage repair and amplifying mitotic catastrophe.

机构信息

Department of Biochemistry and Molecular Biology, Mayo Clinic Florida, 4500 San Pablo Road S, Jacksonville, FL, 32224, USA.

PolyARNA Therapeutics, One Kendal Square, Cambridge, MA, 01329, USA.

出版信息

J Exp Clin Cancer Res. 2024 Jun 6;43(1):159. doi: 10.1186/s13046-024-03079-8.

DOI:10.1186/s13046-024-03079-8
PMID:38840237
原文链接:https://pmc.ncbi.nlm.nih.gov/articles/PMC11155143/
Abstract

BACKGROUND

Renal cell carcinoma (RCC) was historically considered to be less responsive to radiation therapy (RT) compared to other cancer indications. However, advancements in precision high-dose radiation delivery through single-fraction and multi-fraction stereotactic ablative radiotherapy (SABR) have led to better outcomes and reduced treatment-related toxicities, sparking renewed interest in using RT to treat RCC. Moreover, numerous studies have revealed that certain therapeutic agents including chemotherapies can increase the sensitivity of tumors to RT, leading to a growing interest in combining these treatments. Here, we developed a rational combination of two radiosensitizers in a tumor-targeted liposomal formulation for augmenting RT in RCC. The objective of this study is to assess the efficacy of a tumor-targeted liposomal formulation combining the mTOR inhibitor everolimus (E) with the survivin inhibitor YM155 (Y) in enhancing the sensitivity of RCC tumors to radiation.

EXPERIMENTAL DESIGN

We slightly modified our previously published tumor-targeted liposomal formulation to develop a rational combination of E and Y in a single liposomal formulation (EY-L) and assessed its efficacy in RCC cell lines in vitro and in RCC tumors in vivo. We further investigated how well EY-L sensitizes RCC cell lines and tumors toward radiation and explored the underlying mechanism of radiosensitization.

RESULTS

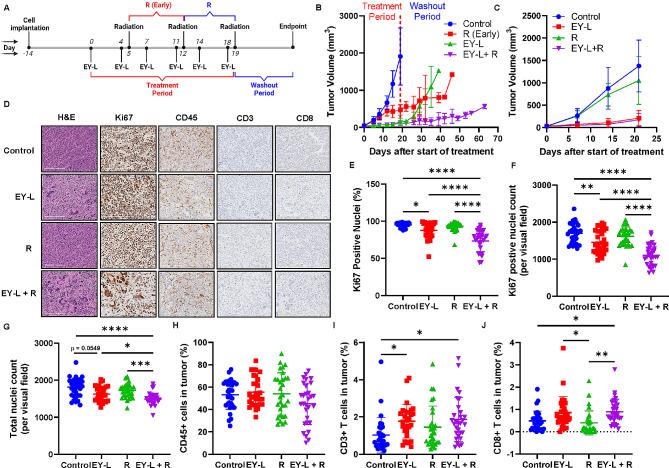
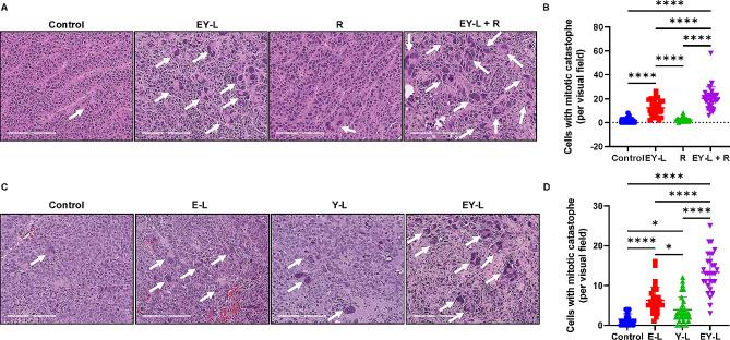
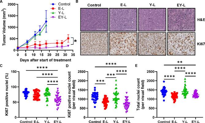
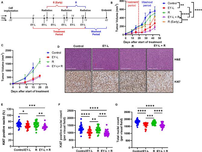
EY-L outperformed the corresponding single drug-loaded formulations E-L and Y-L in terms of containing primary tumor growth and improving survival in an immunocompetent syngeneic mouse model of RCC. EY-L also exhibited significantly higher sensitization of RCC cells towards radiation in vitro than E-L and Y-L. Additionally, EY-L sensitized RCC tumors towards radiation therapy in xenograft and murine RCC models. EY-L mediated induction of mitotic catastrophe via downregulation of multiple cell cycle checkpoints and DNA damage repair pathways could be responsible for the augmentation of radiation therapy.

CONCLUSION

Taken together, our study demonstrated the efficacy of a strategic combination therapy in sensitizing RCC to radiation therapy via inhibition of DNA damage repair and a substantial increase in mitotic catastrophe. This combination therapy may find its use in the augmentation of radiation therapy during the treatment of RCC patients.

摘要

背景

与其他癌症适应症相比,肾细胞癌(RCC)在历史上被认为对放射治疗(RT)的反应性较低。然而,通过单次分割和多分割立体定向消融放疗(SABR)实现的精准高剂量放射递送来治疗 RCC。此外,许多研究表明,某些治疗剂,包括化疗药物,可以提高肿瘤对 RT 的敏感性,这使得人们对联合使用这些治疗方法的兴趣日益增加。在这里,我们开发了一种将两种放射增敏剂靶向包封在脂质体中的合理组合,以增强 RCC 的 RT 效果。本研究的目的是评估靶向肿瘤的脂质体制剂联合 mTOR 抑制剂依维莫司(E)和存活素抑制剂 YM155(Y)增强 RCC 肿瘤对辐射敏感性的疗效。

实验设计

我们对之前发表的靶向肿瘤的脂质体制剂进行了轻微修改,开发了一种将 E 和 Y 靶向包封在单一脂质体制剂(EY-L)中的合理组合,并在体外评估了其对 RCC 细胞系的疗效,以及体内 RCC 肿瘤的疗效。我们进一步研究了 EY-L 对 RCC 细胞系和肿瘤对辐射的增敏作用,并探讨了放射增敏的潜在机制。

结果

与相应的单药负载制剂 E-L 和 Y-L 相比,EY-L 在抑制原发肿瘤生长和提高免疫活性同种异体 RCC 小鼠模型存活率方面表现更好。体外实验结果显示,EY-L 对 RCC 细胞的辐射增敏作用明显高于 E-L 和 Y-L。此外,EY-L 在异种移植和小鼠 RCC 模型中增强了 RCC 肿瘤对放射治疗的敏感性。EY-L 通过下调多个细胞周期检查点和 DNA 损伤修复途径诱导有丝分裂灾难,这可能是增强放射治疗的原因。

结论

综上所述,我们的研究表明,通过抑制 DNA 损伤修复和有丝分裂灾难的大量增加,一种策略性联合治疗可以有效地使 RCC 对放射治疗敏感。这种联合治疗方法可能会在治疗 RCC 患者时用于增强放射治疗。

https://cdn.ncbi.nlm.nih.gov/pmc/blobs/7f1f/11155143/a4dd280d5377/13046_2024_3079_Fig6_HTML.jpg
https://cdn.ncbi.nlm.nih.gov/pmc/blobs/7f1f/11155143/1d2008d13b1e/13046_2024_3079_Fig1_HTML.jpg
https://cdn.ncbi.nlm.nih.gov/pmc/blobs/7f1f/11155143/363ded4e2962/13046_2024_3079_Fig2_HTML.jpg
https://cdn.ncbi.nlm.nih.gov/pmc/blobs/7f1f/11155143/5b03e683a904/13046_2024_3079_Fig3_HTML.jpg
https://cdn.ncbi.nlm.nih.gov/pmc/blobs/7f1f/11155143/90b91cc38d96/13046_2024_3079_Fig4_HTML.jpg
https://cdn.ncbi.nlm.nih.gov/pmc/blobs/7f1f/11155143/71f5f57250c9/13046_2024_3079_Fig5_HTML.jpg
https://cdn.ncbi.nlm.nih.gov/pmc/blobs/7f1f/11155143/a4dd280d5377/13046_2024_3079_Fig6_HTML.jpg
https://cdn.ncbi.nlm.nih.gov/pmc/blobs/7f1f/11155143/1d2008d13b1e/13046_2024_3079_Fig1_HTML.jpg
https://cdn.ncbi.nlm.nih.gov/pmc/blobs/7f1f/11155143/363ded4e2962/13046_2024_3079_Fig2_HTML.jpg
https://cdn.ncbi.nlm.nih.gov/pmc/blobs/7f1f/11155143/5b03e683a904/13046_2024_3079_Fig3_HTML.jpg
https://cdn.ncbi.nlm.nih.gov/pmc/blobs/7f1f/11155143/90b91cc38d96/13046_2024_3079_Fig4_HTML.jpg
https://cdn.ncbi.nlm.nih.gov/pmc/blobs/7f1f/11155143/71f5f57250c9/13046_2024_3079_Fig5_HTML.jpg
https://cdn.ncbi.nlm.nih.gov/pmc/blobs/7f1f/11155143/a4dd280d5377/13046_2024_3079_Fig6_HTML.jpg

相似文献

1
Targeting mTOR and survivin concurrently potentiates radiation therapy in renal cell carcinoma by suppressing DNA damage repair and amplifying mitotic catastrophe.同时靶向 mTOR 和 survivin 通过抑制 DNA 损伤修复和放大有丝分裂灾难增强肾细胞癌的放射治疗效果。
J Exp Clin Cancer Res. 2024 Jun 6;43(1):159. doi: 10.1186/s13046-024-03079-8.
2
Targeting mTOR and Survivin Concurrently Potentiates Radiation Therapy in Renal Cell Carcinoma by Suppressing DNA Damage Repair and Amplifying Mitotic Catastrophe.同时靶向mTOR和Survivin通过抑制DNA损伤修复和放大有丝分裂灾难增强肾细胞癌的放射治疗效果。
Res Sq. 2023 Dec 23:rs.3.rs-3770403. doi: 10.21203/rs.3.rs-3770403/v1.
3
Co-delivery of everolimus and vinorelbine via a tumor-targeted liposomal formulation inhibits tumor growth and metastasis in RCC.通过肿瘤靶向脂质体制剂共递送依维莫司和长春瑞滨可抑制肾细胞癌的肿瘤生长和转移。
Int J Nanomedicine. 2019 Jul 11;14:5109-5123. doi: 10.2147/IJN.S204221. eCollection 2019.
4
Action of YM155 on clear cell renal cell carcinoma does not depend on survivin expression levels.YM155对透明细胞肾细胞癌的作用不依赖于生存素表达水平。
PLoS One. 2017 Jun 5;12(6):e0178168. doi: 10.1371/journal.pone.0178168. eCollection 2017.
5
Targeting Survivin Inhibits Renal Cell Carcinoma Progression and Enhances the Activity of Temsirolimus.靶向生存素可抑制肾细胞癌进展并增强替西罗莫司的活性。
Mol Cancer Ther. 2015 Jun;14(6):1404-13. doi: 10.1158/1535-7163.MCT-14-1036. Epub 2015 Mar 25.
6
YM155 reverses rapamycin resistance in renal cancer by decreasing survivin.YM155 通过降低 survivin 逆转肾细胞癌对雷帕霉素的耐药性。
J Cancer Res Clin Oncol. 2014 Oct;140(10):1705-13. doi: 10.1007/s00432-014-1734-z. Epub 2014 Jun 11.
7
YM155 Reverses Statin Resistance in Renal Cancer by Reducing Expression of Survivin.YM155 通过降低生存素的表达逆转肾癌中的他汀类药物耐药性。
Anticancer Res. 2017 Jan;37(1):75-80. doi: 10.21873/anticanres.11291.
8
Vascular disruption in combination with mTOR inhibition in renal cell carcinoma.肾细胞癌中的血管破坏与 mTOR 抑制相结合。
Mol Cancer Ther. 2012 Feb;11(2):383-92. doi: 10.1158/1535-7163.MCT-11-0748. Epub 2011 Nov 14.
9
The mechanism of radiosensitization by YM155, a novel small molecule inhibitor of survivin expression, is associated with DNA damage repair.新型survivin表达小分子抑制剂YM155的放射增敏机制与DNA损伤修复有关。
Cell Physiol Biochem. 2015;37(3):1219-30. doi: 10.1159/000430245. Epub 2015 Sep 30.
10
Radiosensitizing effect of YM155, a novel small-molecule survivin suppressant, in non-small cell lung cancer cell lines.新型小分子生存素抑制剂YM155对非小细胞肺癌细胞系的放射增敏作用
Clin Cancer Res. 2008 Oct 15;14(20):6496-504. doi: 10.1158/1078-0432.CCR-08-0468.

引用本文的文献

1
The Role of PI3K/AKT/mTOR Signaling in Tumor Radioresistance and Advances in Inhibitor Research.PI3K/AKT/mTOR信号通路在肿瘤放射抗性中的作用及抑制剂研究进展
Int J Mol Sci. 2025 Jul 17;26(14):6853. doi: 10.3390/ijms26146853.
2
Radiosensitization of Rare-Earth Nanoparticles Based on the Consistency Between Its K-Edge and the X-Ray Bremsstrahlung Peak.基于稀土纳米粒子K边与X射线轫致辐射峰一致性的放射增敏作用
J Funct Biomater. 2025 Jan 24;16(2):41. doi: 10.3390/jfb16020041.
3
Dual drug-loaded tumor-targeted polymeric nanoparticles for enhancing therapeutic response in pancreatic ductal adenocarcinoma.

本文引用的文献

1
Everolimus Acts in Synergy with Vinorelbine to Suppress the Growth of Hepatocellular Carcinoma.依维莫司与长春瑞滨协同作用抑制肝癌生长。
Int J Mol Sci. 2023 Dec 19;25(1):17. doi: 10.3390/ijms25010017.
2
Multifaceted role of mTOR (mammalian target of rapamycin) signaling pathway in human health and disease.mTOR(哺乳动物雷帕霉素靶蛋白)信号通路在人类健康和疾病中的多方面作用。
Signal Transduct Target Ther. 2023 Oct 2;8(1):375. doi: 10.1038/s41392-023-01608-z.
3
Molecular mechanisms of tumor resistance to radiotherapy.肿瘤放疗抵抗的分子机制。
用于增强胰腺导管腺癌治疗反应的双载药肿瘤靶向聚合物纳米颗粒
Mater Today Bio. 2024 Aug 10;28:101199. doi: 10.1016/j.mtbio.2024.101199. eCollection 2024 Oct.
Mol Cancer. 2023 Jun 15;22(1):96. doi: 10.1186/s12943-023-01801-2.
4
Survivin Small Molecules Inhibitors: Recent Advances and Challenges.Survivin 小分子抑制剂:最新进展与挑战。
Molecules. 2023 Feb 1;28(3):1376. doi: 10.3390/molecules28031376.
5
Cancer statistics, 2023.癌症统计数据,2023 年。
CA Cancer J Clin. 2023 Jan;73(1):17-48. doi: 10.3322/caac.21763.
6
Natural Radiosensitizers in Radiotherapy: Cancer Treatment by Combining Ionizing Radiation with Resveratrol.天然放射增敏剂在放射治疗中的应用:用白藜芦醇联合电离辐射治疗癌症。
Int J Mol Sci. 2022 Sep 13;23(18):10627. doi: 10.3390/ijms231810627.
7
Combined HASPIN and mTOR inhibition is synergistic against KRAS-driven carcinomas.HASPIN和mTOR联合抑制对KRAS驱动的癌症具有协同作用。
Transl Oncol. 2022 Dec;26:101540. doi: 10.1016/j.tranon.2022.101540. Epub 2022 Sep 14.
8
Evaluation of synergism in drug combinations and reference models for future orientations in oncology.肿瘤学中药物联合的协同作用评估及未来方向的参考模型
Curr Res Pharmacol Drug Discov. 2022 May 12;3:100110. doi: 10.1016/j.crphar.2022.100110. eCollection 2022.
9
Survivin suppression heightens BZML-induced mitotic catastrophe to overcome multidrug resistance by removing therapy-induced senescent A549/Taxol cells.Survivin抑制通过清除治疗诱导的衰老A549/Taxol细胞,增强BZML诱导的有丝分裂灾难以克服多药耐药性。
Biochim Biophys Acta Mol Cell Res. 2022 Feb;1869(2):119174. doi: 10.1016/j.bbamcr.2021.119174. Epub 2021 Nov 20.
10
Application of Radiosensitizers in Cancer Radiotherapy.增敏剂在癌症放射治疗中的应用。
Int J Nanomedicine. 2021 Feb 12;16:1083-1102. doi: 10.2147/IJN.S290438. eCollection 2021.