Suppr超能文献

外侧上橄榄核中细胞多样性和身份的分子与功能剖析,外侧上橄榄核是一个具有升、降投射的听觉脑干中枢。

Molecular and functional profiling of cell diversity and identity in the lateral superior olive, an auditory brainstem center with ascending and descending projections.

作者信息

Maraslioglu-Sperber Ayse, Pizzi Erika, Fisch Jonas O, Kattler Kathrin, Ritter Tamara, Friauf Eckhard

机构信息

Animal Physiology Group, Department of Biology, University of Kaiserslautern-Landau, Kaiserslautern, Germany.

Genetics/Epigenetics Group, Department of Biological Sciences, Saarland University, Saarbrücken, Germany.

出版信息

Front Cell Neurosci. 2024 May 23;18:1354520. doi: 10.3389/fncel.2024.1354520. eCollection 2024.

Abstract

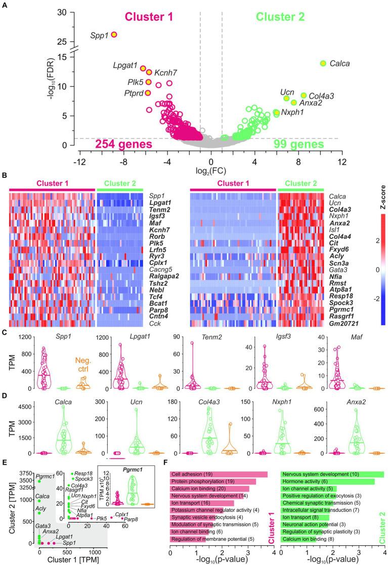
The lateral superior olive (LSO), a prominent integration center in the auditory brainstem, contains a remarkably heterogeneous population of neurons. Ascending neurons, predominantly principal neurons (pLSOs), process interaural level differences for sound localization. Descending neurons (lateral olivocochlear neurons, LOCs) provide feedback into the cochlea and are thought to protect against acoustic overload. The molecular determinants of the neuronal diversity in the LSO are largely unknown. Here, we used patch-seq analysis in mice at postnatal days P10-12 to classify developing LSO neurons according to their functional and molecular profiles. Across the entire sample ( = 86 neurons), genes involved in ATP synthesis were particularly highly expressed, confirming the energy expenditure of auditory neurons. Two clusters were identified, pLSOs and LOCs. They were distinguished by 353 differentially expressed genes (DEGs), most of which were novel for the LSO. Electrophysiological analysis confirmed the transcriptomic clustering. We focused on genes affecting neuronal input-output properties and validated some of them by immunohistochemistry, electrophysiology, and pharmacology. These genes encode proteins such as osteopontin, Kv11.3, and Kvβ3 (pLSO-specific), calcitonin-gene-related peptide (LOC-specific), or Kv7.2 and Kv7.3 (no DEGs). We identified 12 "Super DEGs" and 12 genes showing "Cluster similarity." Collectively, we provide fundamental and comprehensive insights into the molecular composition of individual ascending and descending neurons in the juvenile auditory brainstem and how this may relate to their specific functions, including developmental aspects.

摘要

外侧上橄榄核(LSO)是听觉脑干中的一个重要整合中心,包含一群显著异质的神经元。上行神经元,主要是主神经元(pLSOs),处理声音定位的双耳声级差。下行神经元(外侧橄榄耳蜗神经元,LOCs)向耳蜗提供反馈,被认为可防止听觉过载。LSO中神经元多样性的分子决定因素在很大程度上尚不清楚。在这里,我们在出生后第10 - 12天的小鼠中使用膜片钳测序分析,根据其功能和分子特征对发育中的LSO神经元进行分类。在整个样本(n = 86个神经元)中,参与ATP合成的基因特别高表达,证实了听觉神经元的能量消耗。鉴定出两个簇,即pLSOs和LOCs。它们由353个差异表达基因(DEGs)区分,其中大多数对LSO来说是新发现的。电生理分析证实了转录组聚类。我们专注于影响神经元输入 - 输出特性的基因,并通过免疫组织化学、电生理学和药理学对其中一些进行了验证。这些基因编码诸如骨桥蛋白、Kv11.3和Kvβ3(pLSO特异性)、降钙素基因相关肽(LOC特异性)或Kv7.2和Kv7.3(无差异表达基因)等蛋白质。我们鉴定出12个“超级差异表达基因”和12个显示“簇相似性”的基因。总体而言,我们对幼年听觉脑干中单个上行和下行神经元的分子组成以及这可能如何与其特定功能(包括发育方面)相关提供了基本而全面的见解。

https://cdn.ncbi.nlm.nih.gov/pmc/blobs/c484/11153811/84a87e58c19d/fncel-18-1354520-g001.jpg

文献AI研究员

20分钟写一篇综述,助力文献阅读效率提升50倍。

立即体验

用中文搜PubMed

大模型驱动的PubMed中文搜索引擎

马上搜索

文档翻译

学术文献翻译模型,支持多种主流文档格式。

立即体验