• 文献检索
  • 文档翻译
  • 深度研究
  • 学术资讯
  • Suppr Zotero 插件Zotero 插件
  • 邀请有礼
  • 套餐&价格
  • 历史记录
应用&插件
Suppr Zotero 插件Zotero 插件浏览器插件Mac 客户端Windows 客户端微信小程序
定价
高级版会员购买积分包购买API积分包
服务
文献检索文档翻译深度研究API 文档MCP 服务
关于我们
关于 Suppr公司介绍联系我们用户协议隐私条款
关注我们

Suppr 超能文献

核心技术专利:CN118964589B侵权必究
粤ICP备2023148730 号-1Suppr @ 2026

文献检索

告别复杂PubMed语法,用中文像聊天一样搜索,搜遍4000万医学文献。AI智能推荐,让科研检索更轻松。

立即免费搜索

文件翻译

保留排版,准确专业,支持PDF/Word/PPT等文件格式,支持 12+语言互译。

免费翻译文档

深度研究

AI帮你快速写综述,25分钟生成高质量综述,智能提取关键信息,辅助科研写作。

立即免费体验

高表达的 DEC2 可区分成软骨母细胞型骨肉瘤,并通过激活 VEGFC/VEGFR2 信号通路促进肿瘤生长。

High expression of DEC2 distinguishes chondroblastic osteosarcoma and promotes tumour growth by activating the VEGFC/VEGFR2 signalling pathway.

机构信息

Department of Orthopaedic Surgery, Shanghai Sixth People's Hospital Affiliated to Shanghai Jiao Tong University School of Medicine, Shanghai, China.

Department of Pharmacy, Shanghai Sixth People's Hospital Affiliated to Shanghai Jiao Tong University School of Medicine, Shanghai, China.

出版信息

J Cell Mol Med. 2024 Jun;28(11):e18462. doi: 10.1111/jcmm.18462.

DOI:10.1111/jcmm.18462
PMID:38847478
原文链接:https://pmc.ncbi.nlm.nih.gov/articles/PMC11157672/
Abstract

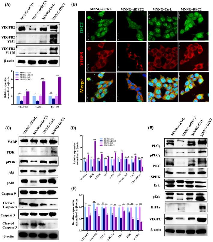
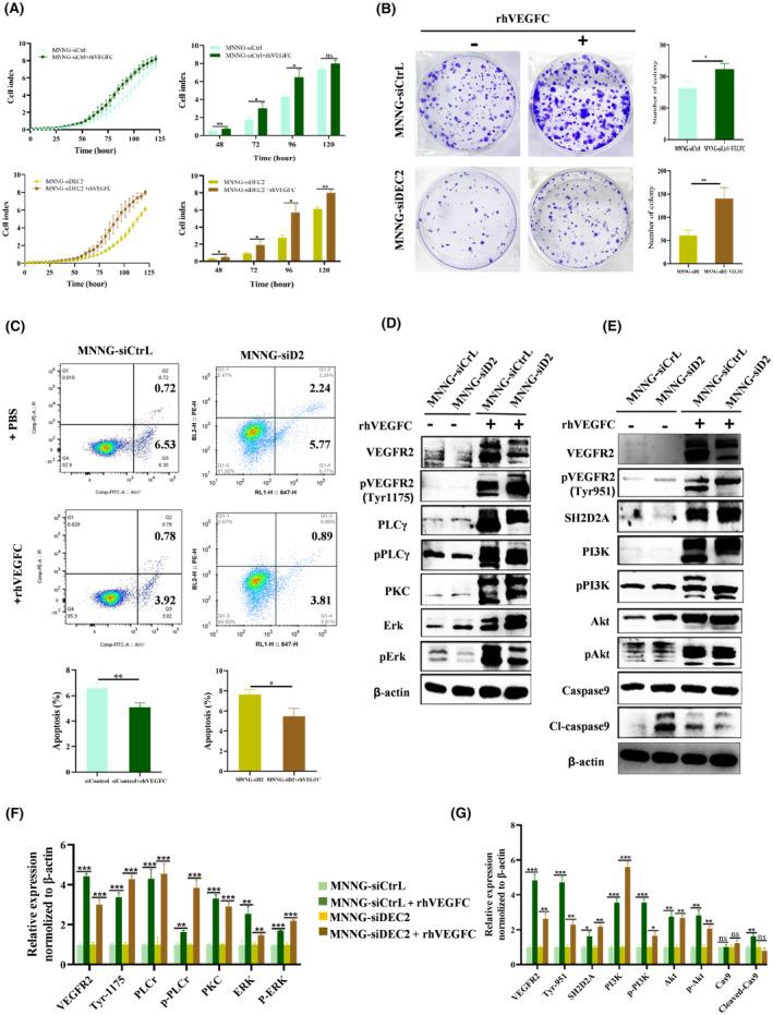
Osteosarcoma (OS) is the most common primary malignant bone tumour in children and young adults. Account for 80% of all OS cases, conventional OS are characterized by the presence of osteoblastic, chondroblastic and fibroblastic cell types. Despite this heterogeneity, therapeutic treatment and prognosis of OS are essentially the same for all OS subtypes. Here, we report that DEC2, a transcriptional repressor, is expressed at higher levels in chondroblastic OS compared with osteoblastic OS. This difference suggests that DEC2 is disproportionately involved in the progression of chondroblastic OS, and thus, DEC2 may represent a possible molecular target for treating this type of OS. In the human chondroblastic-like OS cell line MNNG/HOS, we found that overexpression of DEC2 affects the proliferation of the cells by activating the VEGFC/VEGFR2 signalling pathway. Enhanced expression of DEC2 increased VEGFR2 expression, as well as increased the phosphorylation levels at sites Y951 and Y1175 of VEGFR2. On the one hand, activation of VEGFR2 enhanced cell proliferation through VEGFR2-PLCγ1-PKC-SPHK-MEK-ERK signalling. On the other hand, activation of VEGFR2 decreased mitochondria-dependent apoptosis rate through VEGFR2-VARP-PI3K-AKT signalling. Activation of these two signalling pathways resulted in enhanced progression of chondroblastic OS. In conclusion, DEC2 plays a pivotal role in cell proliferation and apoptosis-resistance in chondroblastic OS via the VEGFC/VEGFR2 signalling pathway. These findings lay the groundwork for developing focused treatments that target specific types of OS.

摘要

成骨肉瘤(OS)是儿童和青少年中最常见的原发性恶性骨肿瘤。占所有 OS 病例的 80%,常规 OS 的特征是存在成骨细胞、软骨母细胞和纤维母细胞类型。尽管存在这种异质性,但 OS 的治疗方法和预后对所有 OS 亚型基本相同。在这里,我们报告转录抑制剂 DEC2 在软骨母细胞 OS 中的表达水平高于成骨细胞 OS。这种差异表明 DEC2 不成比例地参与了软骨母细胞 OS 的进展,因此,DEC2 可能代表治疗这种类型 OS 的潜在分子靶点。在人类软骨母细胞样 OS 细胞系 MNNG/HOS 中,我们发现 DEC2 的过表达通过激活 VEGFC/VEGFR2 信号通路影响细胞的增殖。DEC2 的增强表达增加了 VEGFR2 的表达,并增加了 VEGFR2 中 Y951 和 Y1175 位点的磷酸化水平。一方面,VEGFR2 的激活通过 VEGFR2-PLCγ1-PKC-SPHK-MEK-ERK 信号通路增强细胞增殖。另一方面,VEGFR2 的激活通过 VEGFR2-VARP-PI3K-AKT 信号通路降低线粒体依赖性细胞凋亡率。这两条信号通路的激活导致软骨母细胞 OS 的进展增强。总之,DEC2 通过 VEGFC/VEGFR2 信号通路在软骨母细胞 OS 中的细胞增殖和抗凋亡中发挥关键作用。这些发现为开发针对特定类型 OS 的靶向治疗奠定了基础。

https://cdn.ncbi.nlm.nih.gov/pmc/blobs/311a/11157672/1725d918a968/JCMM-28-e18462-g007.jpg
https://cdn.ncbi.nlm.nih.gov/pmc/blobs/311a/11157672/12ff6f39cd46/JCMM-28-e18462-g008.jpg
https://cdn.ncbi.nlm.nih.gov/pmc/blobs/311a/11157672/800efdffe651/JCMM-28-e18462-g001.jpg
https://cdn.ncbi.nlm.nih.gov/pmc/blobs/311a/11157672/3fcd034dbeb3/JCMM-28-e18462-g006.jpg
https://cdn.ncbi.nlm.nih.gov/pmc/blobs/311a/11157672/c3102618fba6/JCMM-28-e18462-g002.jpg
https://cdn.ncbi.nlm.nih.gov/pmc/blobs/311a/11157672/011f2afee134/JCMM-28-e18462-g003.jpg
https://cdn.ncbi.nlm.nih.gov/pmc/blobs/311a/11157672/31f2b630b5f0/JCMM-28-e18462-g005.jpg
https://cdn.ncbi.nlm.nih.gov/pmc/blobs/311a/11157672/6b9afcf0a897/JCMM-28-e18462-g004.jpg
https://cdn.ncbi.nlm.nih.gov/pmc/blobs/311a/11157672/1725d918a968/JCMM-28-e18462-g007.jpg
https://cdn.ncbi.nlm.nih.gov/pmc/blobs/311a/11157672/12ff6f39cd46/JCMM-28-e18462-g008.jpg
https://cdn.ncbi.nlm.nih.gov/pmc/blobs/311a/11157672/800efdffe651/JCMM-28-e18462-g001.jpg
https://cdn.ncbi.nlm.nih.gov/pmc/blobs/311a/11157672/3fcd034dbeb3/JCMM-28-e18462-g006.jpg
https://cdn.ncbi.nlm.nih.gov/pmc/blobs/311a/11157672/c3102618fba6/JCMM-28-e18462-g002.jpg
https://cdn.ncbi.nlm.nih.gov/pmc/blobs/311a/11157672/011f2afee134/JCMM-28-e18462-g003.jpg
https://cdn.ncbi.nlm.nih.gov/pmc/blobs/311a/11157672/31f2b630b5f0/JCMM-28-e18462-g005.jpg
https://cdn.ncbi.nlm.nih.gov/pmc/blobs/311a/11157672/6b9afcf0a897/JCMM-28-e18462-g004.jpg
https://cdn.ncbi.nlm.nih.gov/pmc/blobs/311a/11157672/1725d918a968/JCMM-28-e18462-g007.jpg

相似文献

1
High expression of DEC2 distinguishes chondroblastic osteosarcoma and promotes tumour growth by activating the VEGFC/VEGFR2 signalling pathway.高表达的 DEC2 可区分成软骨母细胞型骨肉瘤,并通过激活 VEGFC/VEGFR2 信号通路促进肿瘤生长。
J Cell Mol Med. 2024 Jun;28(11):e18462. doi: 10.1111/jcmm.18462.
2
DEC2 expression is positively correlated with HIF-1 activation and the invasiveness of human osteosarcomas.DEC2表达与HIF-1激活及人骨肉瘤的侵袭性呈正相关。
J Exp Clin Cancer Res. 2015 Feb 28;34(1):22. doi: 10.1186/s13046-015-0135-8.
3
MicroRNA-301a inhibits the progression of osteosarcoma by regulating DEC2.微小RNA-301a通过调控DEC2抑制骨肉瘤进展。
J BUON. 2020 Mar-Apr;25(2):1013-1021.
4
MicroRNA-138 functions as a tumor suppressor in osteosarcoma by targeting differentiated embryonic chondrocyte gene 2.微小RNA-138通过靶向分化胚胎软骨细胞基因2在骨肉瘤中发挥肿瘤抑制作用。
J Exp Clin Cancer Res. 2016 Apr 19;35:69. doi: 10.1186/s13046-016-0348-5.
5
LncRNA MIAT facilitates osteosarcoma progression by regulating mir-128-3p/VEGFC axis.长链非编码 RNA MIAT 通过调控 miR-128-3p/VEGFC 轴促进骨肉瘤进展。
IUBMB Life. 2019 Jul;71(7):845-853. doi: 10.1002/iub.2001. Epub 2019 Jan 10.
6
Highly-expressed P2X7 receptor promotes growth and metastasis of human HOS/MNNG osteosarcoma cells via PI3K/Akt/GSK3β/β-catenin and mTOR/HIF1α/VEGF signaling.高表达的 P2X7 受体通过 PI3K/Akt/GSK3β/β-catenin 和 mTOR/HIF1α/VEGF 信号通路促进人 HOS/MNNG 骨肉瘤细胞的生长和转移。
Int J Cancer. 2019 Aug 15;145(4):1068-1082. doi: 10.1002/ijc.32207. Epub 2019 Mar 18.
7
PLK2 modulation of enriched TAp73 affects osteogenic differentiation and prognosis in human osteosarcoma.PLK2 对 TAp73 的调节影响人骨肉瘤的成骨分化和预后。
Cancer Med. 2020 Jun;9(12):4371-4385. doi: 10.1002/cam4.3066. Epub 2020 Apr 29.
8
S1P/S1PR3 axis promotes aerobic glycolysis by YAP/c-MYC/PGAM1 axis in osteosarcoma.S1P/S1PR3 轴通过 YAP/c-MYC/PGAM1 轴促进骨肉瘤的有氧糖酵解。
EBioMedicine. 2019 Feb;40:210-223. doi: 10.1016/j.ebiom.2018.12.038. Epub 2018 Dec 23.
9
cFOS-SOX9 Axis Reprograms Bone Marrow-Derived Mesenchymal Stem Cells into Chondroblastic Osteosarcoma.cFOS-SOX9 轴将骨髓间充质干细胞重编程为成软骨性骨肉瘤。
Stem Cell Reports. 2017 Jun 6;8(6):1630-1644. doi: 10.1016/j.stemcr.2017.04.029. Epub 2017 May 25.
10
Altered Stra13 and Dec2 circadian gene expression in hypoxic cells.低氧细胞中Stra13和Dec2昼夜节律基因表达的改变
Biochem Biophys Res Commun. 2008 May 16;369(4):1184-9. doi: 10.1016/j.bbrc.2008.03.009. Epub 2008 Mar 13.

本文引用的文献

1
A new insight of immunosuppressive microenvironment in osteosarcoma lung metastasis.骨肉瘤肺转移免疫抑制微环境的新见解。
Exp Biol Med (Maywood). 2023 Jun;248(12):1056-1073. doi: 10.1177/15353702231171900. Epub 2023 Jul 13.
2
Single-cell RNA-seq reveals intratumoral heterogeneity in osteosarcoma patients: A review.单细胞RNA测序揭示骨肉瘤患者的肿瘤内异质性:综述
J Bone Oncol. 2023 Mar 20;39:100475. doi: 10.1016/j.jbo.2023.100475. eCollection 2023 Apr.
3
The role and application of transcriptional repressors in cancer treatment.
转录抑制因子在癌症治疗中的作用与应用。
Arch Pharm Res. 2023 Jan;46(1):1-17. doi: 10.1007/s12272-023-01427-4. Epub 2023 Jan 16.
4
Current Status and Prospects of Targeted Therapy for Osteosarcoma.骨肉瘤的靶向治疗现状与展望。
Cells. 2022 Nov 5;11(21):3507. doi: 10.3390/cells11213507.
5
Small cell osteosarcoma of the rib: An exceptional localization.肋骨小细胞骨肉瘤:一种罕见的发病部位。
Clin Case Rep. 2022 Sep 23;10(9):e6377. doi: 10.1002/ccr3.6377. eCollection 2022 Sep.
6
BHLHE41/DEC2 Expression Induces Autophagic Cell Death in Lung Cancer Cells and Is Associated with Favorable Prognosis for Patients with Lung Adenocarcinoma.BHLHE41/DEC2 的表达诱导肺癌细胞发生自噬性细胞死亡,并与肺腺癌患者的良好预后相关。
Int J Mol Sci. 2021 Oct 26;22(21):11509. doi: 10.3390/ijms222111509.
7
Osteosarcoma: Old and New Challenges.骨肉瘤:旧挑战与新挑战。
Surg Pathol Clin. 2021 Dec;14(4):567-583. doi: 10.1016/j.path.2021.06.003. Epub 2021 Oct 7.
8
Single-Cell Transcriptomics Reveals the Complexity of the Tumor Microenvironment of Treatment-Naive Osteosarcoma.单细胞转录组学揭示了未经治疗的骨肉瘤肿瘤微环境的复杂性。
Front Oncol. 2021 Jul 21;11:709210. doi: 10.3389/fonc.2021.709210. eCollection 2021.
9
Inhibition of DEC2 is necessary for exiting cell dormancy in salivary adenoid cystic carcinoma.抑制 DEC2 是唾液腺腺样囊性癌细胞退出休眠所必需的。
J Exp Clin Cancer Res. 2021 May 14;40(1):169. doi: 10.1186/s13046-021-01956-0.
10
Update on Osteosarcoma.骨肉瘤更新。
Curr Oncol Rep. 2021 Apr 21;23(6):71. doi: 10.1007/s11912-021-01053-7.