Grinshpun Albert, Russo Douglas, Ma Wen, Verma Ana, Hermida-Prado Francisco, Sherman Shira, Gaglia Giorgio, Kabraji Sheheryar, Kirkner Gregory, Hughes Melissa E, Lin Nancy U, Sandusky Zachary, Nardone Agostina, Guarducci Cristina, Nguyen Quang-De, Santagata Sandro, Nagy Zsuzsanna, Jeselsohn Rinath
Susan F. Smith Center for Women's Cancers, Dana-Farber Cancer Institute, Boston, MA, USA.
Department of Medical Oncology, Dana-Farber Cancer Institute, Boston, MA, USA.
NPJ Breast Cancer. 2024 Jun 8;10(1):42. doi: 10.1038/s41523-024-00647-1.
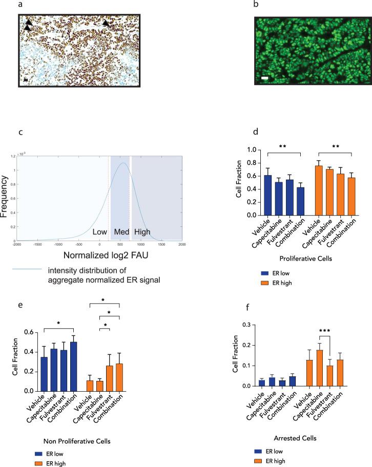
The ESR1 ligand binding domain activating mutations are the most prevalent genetic mechanism of acquired endocrine resistance in metastatic hormone receptor-positive breast cancer. These mutations confer endocrine resistance that remains estrogen receptor (ER) dependent. We hypothesized that in the presence of the ER mutations, continued ER blockade with endocrine therapies that target mutant ER is essential for tumor suppression even with chemotherapy treatment. Here, we conducted comprehensive pre-clinical in vitro and in vivo experiments testing the efficacy of adding fulvestrant to fluorouracil (5FU) and the 5FU pro-drug, capecitabine, in models of wild-type (WT) and mutant ER. Our findings revealed that while this combination had an additive effect in the presence of WT-ER, in the presence of the Y537S ER mutation there was synergy. Notably, these effects were not seen with the combination of 5FU and selective estrogen receptor modulators, such as tamoxifen, or in the absence of intact P53. Likewise, in a patient-derived xenograft (PDX) harboring a Y537S ER mutation the addition of fulvestrant to capecitabine potentiated tumor suppression. Moreover, multiplex immunofluorescence revealed that this effect was due to decreased cell proliferation in all cells expressing ER and was not dependent on the degree of ER expression. Taken together, these results support the clinical investigation of the combination of ER antagonists with capecitabine in patients with metastatic hormone receptor-positive breast cancer who have experienced progression on endocrine therapy and targeted therapies, particularly in the presence of an ESR1 activating mutation.
ESR1配体结合域激活突变是转移性激素受体阳性乳腺癌获得性内分泌抵抗最常见的遗传机制。这些突变导致的内分泌抵抗仍依赖雌激素受体(ER)。我们推测,在存在ER突变的情况下,即使进行化疗,使用靶向突变ER的内分泌疗法持续阻断ER对于肿瘤抑制至关重要。在此,我们进行了全面的临床前体外和体内实验,在野生型(WT)和突变型ER模型中测试了将氟维司群添加到氟尿嘧啶(5FU)和5FU前药卡培他滨中的疗效。我们的研究结果显示,虽然这种联合用药在存在WT-ER时具有相加作用,但在存在Y537S ER突变时具有协同作用。值得注意的是,5FU与选择性雌激素受体调节剂(如他莫昔芬)联合使用时或在缺乏完整P53的情况下未观察到这些效果。同样,在携带Y537S ER突变的患者来源异种移植(PDX)模型中,在卡培他滨中添加氟维司群可增强肿瘤抑制作用。此外,多重免疫荧光显示,这种作用是由于所有表达ER的细胞中细胞增殖减少,且不依赖于ER表达程度。综上所述,这些结果支持在接受内分泌治疗和靶向治疗后病情进展的转移性激素受体阳性乳腺癌患者中,尤其是存在ESR1激活突变的患者中,对ER拮抗剂与卡培他滨联合用药进行临床研究。