Suppr超能文献

癌症中细胞增殖的时空拓扑结构

Temporal and spatial topography of cell proliferation in cancer.

作者信息

Gaglia Giorgio, Kabraji Sheheryar, Rammos Danae, Dai Yang, Verma Ana, Wang Shu, Mills Caitlin E, Chung Mirra, Bergholz Johann S, Coy Shannon, Lin Jia-Ren, Jeselsohn Rinath, Metzger Otto, Winer Eric P, Dillon Deborah A, Zhao Jean J, Sorger Peter K, Santagata Sandro

机构信息

Laboratory of Systems Pharmacology, Department of Systems Biology, Harvard Medical School, Boston, MA, USA.

Ludwig Center at Harvard, Harvard Medical School, Boston, MA, USA.

出版信息

Nat Cell Biol. 2022 Mar;24(3):316-326. doi: 10.1038/s41556-022-00860-9. Epub 2022 Mar 15.

Abstract

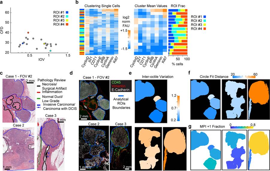
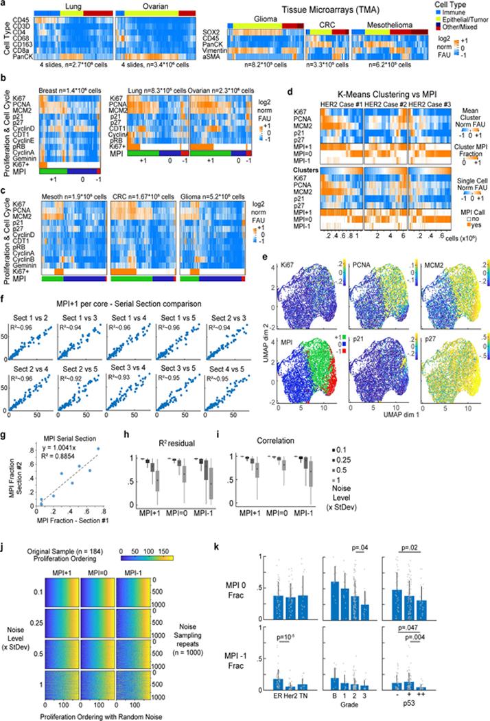
Proliferation is a fundamental trait of cancer cells, but its properties and spatial organization in tumours are poorly characterized. Here we use highly multiplexed tissue imaging to perform single-cell quantification of cell cycle regulators and then develop robust, multivariate, proliferation metrics. Across diverse cancers, proliferative architecture is organized at two spatial scales: large domains, and smaller niches enriched for specific immune lineages. Some tumour cells express cell cycle regulators in the (canonical) patterns expected of freely growing cells, a phenomenon we refer to as 'cell cycle coherence'. By contrast, the cell cycles of other tumour cell populations are skewed towards specific phases or exhibit non-canonical (incoherent) marker combinations. Coherence varies across space, with changes in oncogene activity and therapeutic intervention, and is associated with aggressive tumour behaviour. Thus, multivariate measures from high-plex tissue images capture clinically significant features of cancer proliferation, a fundamental step in enabling more precise use of anti-cancer therapies.

摘要

增殖是癌细胞的一个基本特征,但其在肿瘤中的特性和空间组织却鲜为人知。在这里,我们使用高度多重组织成像技术对细胞周期调节因子进行单细胞定量分析,然后开发出强大的多变量增殖指标。在多种癌症中,增殖结构在两个空间尺度上组织起来:大的区域,以及富含特定免疫谱系的较小生态位。一些肿瘤细胞以自由生长细胞预期的(典型)模式表达细胞周期调节因子,我们将这种现象称为“细胞周期一致性”。相比之下,其他肿瘤细胞群体的细胞周期则偏向特定阶段或表现出非典型(不一致)的标志物组合。一致性在空间上有所不同,随着癌基因活性和治疗干预的变化而变化,并且与侵袭性肿瘤行为相关。因此,来自高分辨率组织图像的多变量测量捕捉到了癌症增殖的临床显著特征,这是更精确使用抗癌疗法的关键一步。

https://cdn.ncbi.nlm.nih.gov/pmc/blobs/1681/8959396/c45673db6f43/nihms-1776298-f0008.jpg

文献AI研究员

20分钟写一篇综述,助力文献阅读效率提升50倍。

立即体验

用中文搜PubMed

大模型驱动的PubMed中文搜索引擎

马上搜索

文档翻译

学术文献翻译模型,支持多种主流文档格式。

立即体验