Department of Psychiatry and Psychology, Mayo Clinic, Rochester, MN, USA; Department of Molecular Pharmacology and Experimental Therapeutics, Rochester, MN, USA.
Department of Molecular Pharmacology and Experimental Therapeutics, Rochester, MN, USA.
Brain Behav Immun. 2024 Aug;120:304-314. doi: 10.1016/j.bbi.2024.06.007. Epub 2024 Jun 8.
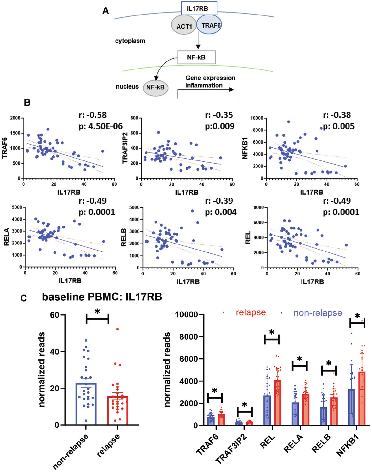
Acamprosate is a Food and Drug Administration (FDA) approved medication for the treatment of alcohol use disorder (AUD). However, only a subset of patients achieves optimal treatment outcomes. Currently, no biological measures are utilized to predict response to acamprosate treatment. We applied our established pharmaco-omics informed genomics strategy to identify potential biomarkers associated with acamprosate treatment response. Specifically, our previous open-label acamprosate clinical trial recruited 442 patients with AUD who were treated with acamprosate for three months. We first performed proteomics using baseline plasma samples to identify potential biomarkers associated with acamprosate treatment outcomes. Next, we applied our established "proteomics-informed genome-wide association study (GWAS)" research strategy, and identified 12 proteins, including interleukin-17 receptor B (IL17RB), associated with acamprosate treatment response. A GWAS for IL17RB concentrations identified several genome-wide significant signals. Specifically, the top hit single nucleotide polymorphism (SNP) rs6801605 with a minor allele frequency of 38% in the European American population mapped 4 kilobase (Kb) upstream of IL17RB, and intron 1 of the choline dehydrogenase (CHDH) gene on chromosome 3 (p: 4.8E-20). The variant genotype (AA) for the SNP rs6801605 was associated with lower IL17RB protein expression. In addition, we identified a series of genetic variants in IL17RB that were associated with acamprosate treatment outcomes. Furthermore, the variantgenotypes for all of those IL17RB SNPs were protective for alcohol relapse. Finally, we demonstrated that the basal level of mRNA expression of IL17RB was inversely correlated with those of nuclear factor-κB (NF-κB) subunits, and a significantly higher expression of NF-κB subunits was observed in AUD patients who relapsed to alcohol use. In summary, this study illustrates that IL17RB genetic variants might contribute to acamprosate treatment outcomes. This series of studies represents an important step toward generating functional hypotheses that could be tested to gain insight into mechanisms underlying acamprosate treatment response phenotypes. (The ClinicalTrials.gov Identifier: NCT00662571).
安非他酮是美国食品和药物管理局(FDA)批准用于治疗酒精使用障碍(AUD)的药物。然而,只有一部分患者获得了最佳的治疗效果。目前,没有生物学措施可用于预测安非他酮治疗的反应。我们应用我们已建立的药物基因组学指导的基因组学策略来识别与安非他酮治疗反应相关的潜在生物标志物。具体来说,我们之前的开放性安非他酮临床试验招募了 442 名 AUD 患者,他们接受安非他酮治疗三个月。我们首先使用基线血浆样本进行蛋白质组学分析,以确定与安非他酮治疗结果相关的潜在生物标志物。接下来,我们应用我们已建立的“蛋白质组学指导的全基因组关联研究(GWAS)”研究策略,鉴定出 12 种蛋白质,包括白细胞介素 17 受体 B(IL17RB),与安非他酮治疗反应相关。对 IL17RB 浓度的 GWAS 鉴定出了几个全基因组显著信号。具体来说,在欧洲裔人群中频率为 38%的主要等位基因 SNP rs6801605 位于 IL17RB 的上游 4 千碱基(Kb)处,位于染色体 3 上的胆碱脱氢酶(CHDH)基因的内含子 1 中(p:4.8E-20)。SNP rs6801605 的变异基因型(AA)与 IL17RB 蛋白表达降低有关。此外,我们鉴定出 IL17RB 中的一系列与安非他酮治疗结果相关的遗传变异。此外,所有这些 IL17RB SNP 的变异基因型都对酒精复发有保护作用。最后,我们证明 IL17RB 的基础 mRNA 表达水平与核因子-κB(NF-κB)亚基的表达水平呈负相关,并且在酒精复发的 AUD 患者中观察到 NF-κB 亚基的表达水平显著升高。总之,这项研究表明,IL17RB 遗传变异可能与安非他酮治疗结果有关。这一系列研究是朝着生成功能假设迈出的重要一步,这些假设可以进行测试,以深入了解安非他酮治疗反应表型的机制。(ClinicalTrials.gov 标识符:NCT00662571)。